在当上了税务会计之后,我才知道税务会计并不是那么好做的。除了日常的纳税申报、税款缴纳、抄报税,还有像涉税风险的处理、税务筹划这样的难点。
今天我就和大家分享一点我做税务会计积攒的经验:税务会计的工作流程,希望对大家有所帮助。(文末可抱走)
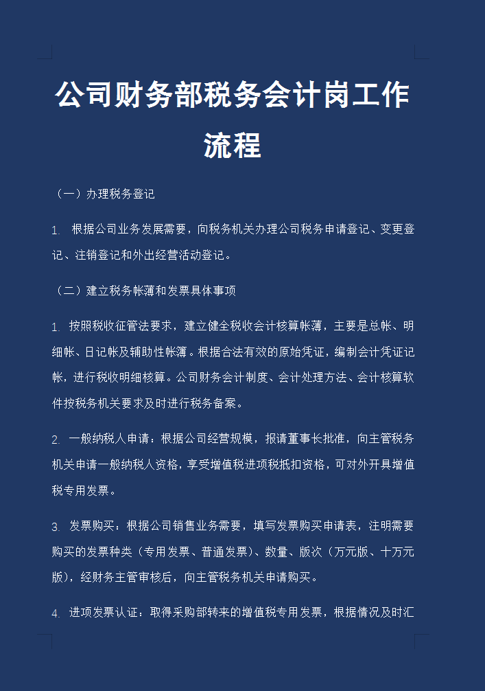
(一)办理税务登记
(二)建立税务账簿和发票的具体事项
(三)办理各项纳税申报
增值税的纳税申报、企业所得税的纳税申报、地方税的纳税申报
税收核算
(四)跟进各项税款缴纳
(六)及时纠正纳税检查差错
(七)具体负责税收风险评估及控制
(八)对税收凭证报表进行整理存档
(九)具体负责税收政策宣导及优惠政策申报
......
篇幅有限,税务会计的工作流程就先到这里了,希望能帮到大家哦。
(本文由今日头条@技能界扛把子原创发布)
版权声明:我们致力于保护作者版权,注重分享,被刊用文章【税务会计工作内容(年薪60万的税务会计)】因无法核实真实出处,未能及时与作者取得联系,或有版权异议的,请联系管理员,我们会立即处理! 部分文章是来自自研大数据AI进行生成,内容摘自(百度百科,百度知道,头条百科,中国民法典,刑法,牛津词典,新华词典,汉语词典,国家院校,科普平台)等数据,内容仅供学习参考,不准确地方联系删除处理!;
工作时间:8:00-18:00
客服电话
电子邮件
beimuxi@protonmail.com
扫码二维码
获取最新动态
