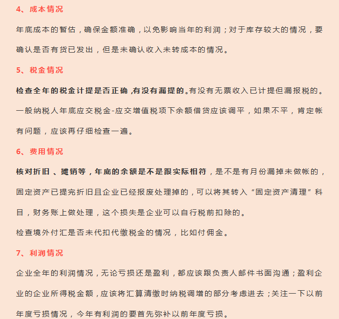
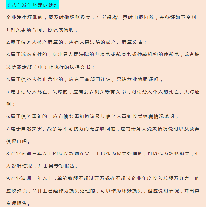
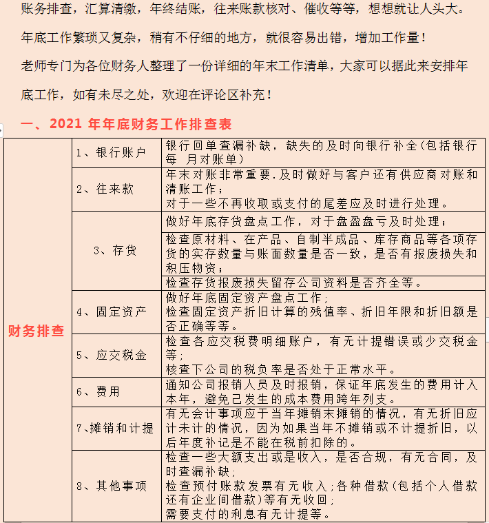
财务人员的最后一个月工作内容比较多,比如,财务年终排查,年终结账关账,企业所得税的汇算清缴,往来账款等等这些工作都是财务人元年底和年初要处理的。每到这个时候,这些工作都会让财务人员忙得“晕头转向”。下面是:财务人员年末必做工作清单!按照这个清单做,防范财税风险,提高工作效率,建议收藏!
好了,今天看到这里,上述的内容就结束了。年底工作都比较繁忙,也希望上文的内容可以给日常的财务工作带来些帮助,能够帮助高效地完成年底收尾工作。
版权声明:我们致力于保护作者版权,注重分享,被刊用文章【税务会计工作内容(财务人员年末必做工作清单)】因无法核实真实出处,未能及时与作者取得联系,或有版权异议的,请联系管理员,我们会立即处理! 部分文章是来自自研大数据AI进行生成,内容摘自(百度百科,百度知道,头条百科,中国民法典,刑法,牛津词典,新华词典,汉语词典,国家院校,科普平台)等数据,内容仅供学习参考,不准确地方联系删除处理!;
工作时间:8:00-18:00
客服电话
电子邮件
beimuxi@protonmail.com
扫码二维码
获取最新动态
