会计准则是财务人员进行会计核算的依据,所以财政策的不断变化,会计科目也会有个别调整。财政政策的不断变化,会计科目也会有个别调整。
多而且非常容易混淆的会计科目,是否也曾让你无比头疼?记忆会计科目是非常必要的,不管是实际工作当中,还是考证如初级、CPA等等,都有大用处,一定要分清账户类别和结构,弄明白了心里才有底。
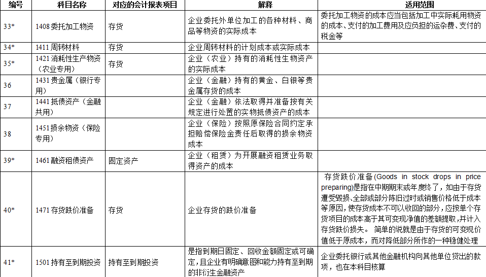
为了帮助大家轻松记忆会计科目表,精心总/结2021新会计准则会计科目表、科目使用说明,收藏备用哦~
.....由于篇幅有限,小编就不一一展示了~!
版权声明:我们致力于保护作者版权,注重分享,被刊用文章【结算会计(2021年最新会计准则172个会计科目表)】因无法核实真实出处,未能及时与作者取得联系,或有版权异议的,请联系管理员,我们会立即处理! 部分文章是来自自研大数据AI进行生成,内容摘自(百度百科,百度知道,头条百科,中国民法典,刑法,牛津词典,新华词典,汉语词典,国家院校,科普平台)等数据,内容仅供学习参考,不准确地方联系删除处理!;
工作时间:8:00-18:00
客服电话
电子邮件
beimuxi@protonmail.com
扫码二维码
获取最新动态
