前两周,我写了两篇有关太平鸟的推文,内容是太平鸟的概况及其目前旗下品牌较为详细的介绍。
图片来源:太平鸟官网
图片来源:太平鸟官网
商品企划是用感性的思维、理性的框架来架构服装,是结合理性分析思考与感性启发设计创造力的方法。
图片来源:太平鸟男装
今天,和大家分享下我是如何为一个品牌做商品企划的。以太平鸟男装为例,我做了一份2022年春商品企划案。内容包括:品牌档案、设计信息收集与分析、产品企划、营销企划、终端店铺管理企划等等,仅供学习与参考。
首先,我们一起了解下太平鸟公司及PEACEBIRD MEN的一些相关信息。
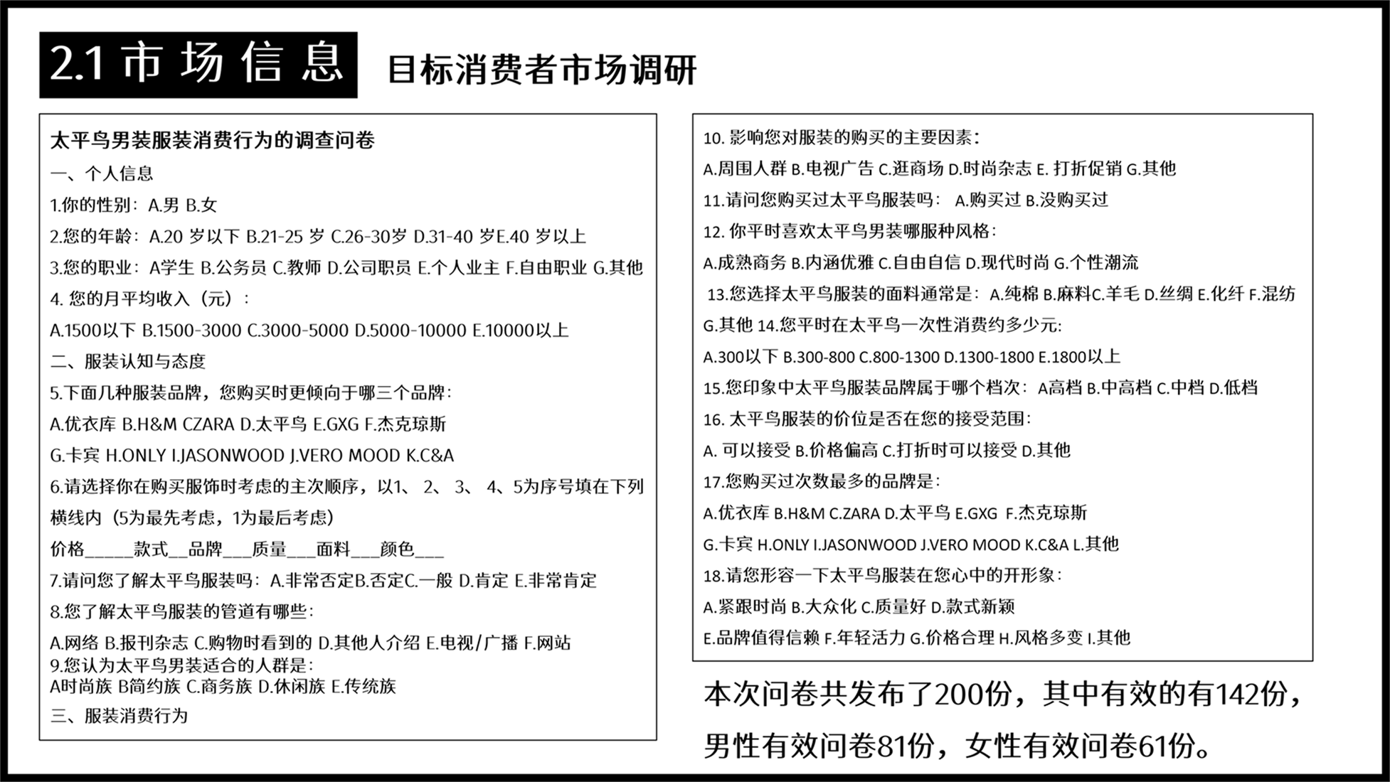
图片来源:调研拍摄
图片来源:太平鸟官网
图片来源:太平鸟官网
图片来源:太平鸟官网
图片来源:调研拍摄
图片来源:自制
我们调笑自嘲,但不需要你的评价,活得真实自我,却也不标榜自己的特别。 以其街头感十足的设计,吸引众色明星追随者,无论是“男神”还是“鲜肉”,都逃不过他的魅力。
我们常用PEST和SWOT工具,对品牌做一个宏观环境的分析和自身条件的分析。
2.2 竞争品牌信息
2.3 跟随品牌信息
2.4 流行信息
阅读全文:如何为一个品牌做商品企划?以太平鸟男装2022年春商品企划案为例
在主题企划中,需要考虑到主题故事、主题的关键字/词、文案、以及该主题和目标客群的生活联系。
阅读全文:如何为一个品牌做商品企划?以太平鸟男装2022年春商品企划案为例
在做完市场调研和产品企划后,还需要制定相对应的营销企划,以结果为导向,再拟定计划进行后续执行。
阅读全文:如何为一个品牌做商品企划?以太平鸟男装2022年春商品企划案为例
在做实体品牌的过程中,会涉及终端店铺管理企划,主要内容是VMD视觉营销和实体店动线图的设计。
阅读全文:如何为一个品牌做商品企划?以太平鸟男装2022年春商品企划案为例
作者:买手研习社(王十一)
版权声明:我们致力于保护作者版权,注重分享,被刊用文章【太平鸟男装代理(如何为一个品牌做商品企划)】因无法核实真实出处,未能及时与作者取得联系,或有版权异议的,请联系管理员,我们会立即处理! 部分文章是来自自研大数据AI进行生成,内容摘自(百度百科,百度知道,头条百科,中国民法典,刑法,牛津词典,新华词典,汉语词典,国家院校,科普平台)等数据,内容仅供学习参考,不准确地方联系删除处理!;
工作时间:8:00-18:00
客服电话
电子邮件
beimuxi@protonmail.com
扫码二维码
获取最新动态
