距离2022初级会计职称考试还有50天,大家都复习得怎么样了?今天我就跟大家盘一盘初级的那点事。
算起来每年参加初级会计职称考试的人数足足有上百万之多,但是每次缺考的人都占了一多半,最后再算下来,通过率也就20%多。你说初级会计难吗?经济法和实务两科总共也就16章,60分及格,稳扎稳打2一个月的复习时间是足够的,但能坚持下来的还是少数人呐。( 文末可抱走)
经济法法条多,知识点比较琐碎,需要花时间去总结、去记忆。初级实务还是稍微难一点的,公式多,需要理解。
今天我给大家总结了一些《经济法基础》中的公式,主要各个税种的计算公式、应纳税额的计算公式。像增值税、所得税、消费税之类的。大家在复习完的时候,可以集中再记忆一些;这些都是很常见的考点,不要错过哦!
增值税应纳税额的计算方法;含税销售的换算;组成计税价格的计算;不得抵扣进项税额的计算;可以抵扣进项税额的计算;
含增值税销售额的换算;消费税应纳税额的计算;自产自用应纳消费税的计算;委托加工应纳消费税的计算;进口环节应纳消费税的计算
企业所得税应纳税所得额的计算;企业所得税应纳税额的计算;
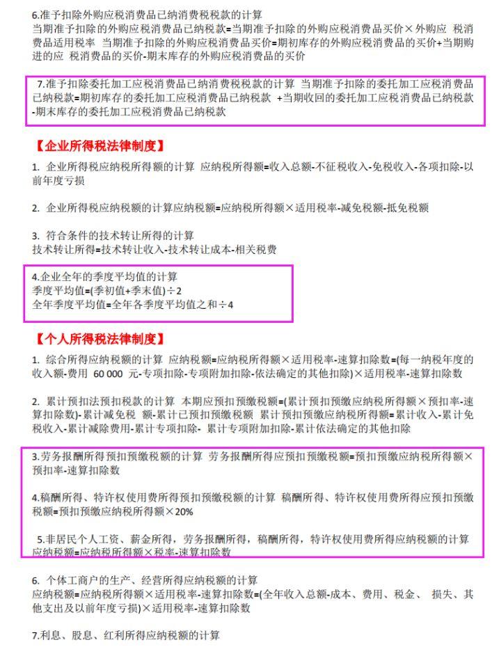
个人所得税应纳税额的计算;累计预扣法预扣税款的计算;劳务报酬所得预扣预缴税额的计算;个体工商户的生产、经营所得应纳税额的计算等等
房产税应纳税额的计算
契税应纳税额的计算
房地产开发费用的计算;增值额的计算;增值率的计算;土地增值税应纳税额的计算
城镇土地使用税应纳税额的计算
车船税应纳税额的计算;保险机构代收代缴车船税和滞纳金的计算
应纳税额的计算
组成计税价格;资源税应纳税额的计算
城市维护建设税应纳税额的计算;教育费附加应纳税额的计算
逾期未出境的暂进口货物的完税价格;转让出售进口减免税货物的完税价格;出口货物完税价格的计算
应纳税额的计算:(1) 应税大气污染物应纳税额=污染当量数×具体适用税额 (2) 应税水污染物应纳税额=污染当量数×具体适用税额 (3) (3)应税固体废物应纳税额=固体废物排放量×具体适用税额 (4) 应税噪声应纳税额=超过国家规定标准的分贝数对应的具体适用税额
车辆购置税应纳税额的计算(1) 计税价格=关税完税价格+关税+消费税(2) 应纳税额=计税依据×税率(3) 进口应税车辆应纳税额=(关税完税价格+关税+消费税)×税率
十六、【耕地占用税法律制度】
耕地占用税应纳税额的计算 应纳税额=实际占用耕地面积(平方米)×适用税率
十七、【烟叶税法律制度】
烟叶税应纳税额的计算 应纳税额=价款总额×税率(20%)=收购价款×(1+10%)×税率
船舶吨税应纳税额的计算;应纳税额=应税船舶净吨位×适用税率
经济补偿金的计算;基本养老保险个人账户月存储额的计算
篇幅有限,2022年初级会计经济法基础考前必看的7页纸就先到这里了,有完整的,希望能帮到大家~
版权声明:我们致力于保护作者版权,注重分享,被刊用文章【初级会计经济法重点章节(花了整整3天)】因无法核实真实出处,未能及时与作者取得联系,或有版权异议的,请联系管理员,我们会立即处理! 部分文章是来自自研大数据AI进行生成,内容摘自(百度百科,百度知道,头条百科,中国民法典,刑法,牛津词典,新华词典,汉语词典,国家院校,科普平台)等数据,内容仅供学习参考,不准确地方联系删除处理!;
工作时间:8:00-18:00
客服电话
电子邮件
beimuxi@protonmail.com
扫码二维码
获取最新动态
