5月27日,国务院国资委发布《提高央企控股上市公司质量工作方案》(以下简称《工作方案》),明确提出央企贯彻落实新发展理念,建立健全ESG体系。其中,《工作方案》强调中央企业集团公司要立足国有企业实际,积极参与构建具有中国特色的ESG信息披露规则、ESG绩效评级和ESG投资指引,为中国ESG发展贡献力量,要推动更多央企控股上市公司披露ESG专项报告,力争到2023年相关专项报告披露做到“全覆盖”。
《工作方案》将ESG信息披露要求聚焦于央企控股上市公司,首次提出了央企ESG信息披露目标的具体时间截点和覆盖率要求,并强调了披露规则的中国化本土化考虑。由此表明:央企ESG信披时代已至!
图1 《提高央企控股上市公司质量工作方案》梳理资料来源:国资委,盟浪研究院整理
(一)为何要进行ESG信披?
“ESG”分别代表环境(E,environmental)、社会(S,social)及公司治理(G,governance),是用于衡量上市公司履行企业社会责任情况的重要标准。ESG信披是指参照一定的标准和指标体系,对企业践行环境、社会和公司治理责任(ESG)情况进行披露。ESG信披的主要作用有三点:
ESG信披帮助搭建国内ESG市场,与国际更好接轨。目前,ESG已经成为国际资本市场中的主流投资策略,92%的标普500公司在2021年都发布了ESG报告。ESG绩效是投资评价的依据,其必须依赖于整个资本市场充分的ESG信息披露。规范、可比的企业ESG信息才能为投资者提供有效的决策依据,进而提高资源配置效率,加速国内ESG市场的发展,促进与国际投资的融合。
ESG信披帮助企业更好地吸引投资,获得资本市场信任。要获得投资方的支持,财务指标不再是考量的唯一标准,ESG绩效也日益受到资方的重视并逐渐被纳入到投资决策框架中。ESG表现不佳或者不披露ESG信息的企业越来越难进入投资机构的投资名单。随着2022年4月ESG被明确纳入投资者关系管理,ESG开始成为投资监管的新方向,ESG披露或将成为企业获得资本青睐的新的“进门证”。
ESG信披助力国民经济高质量发展,促进企业更好地履责。信息披露工作也是引导企业关注社会、环境和公司治理影响的契机与抓手,将对推动中国企业加强科技创新、全面履行社会责任、完善公司治理等发挥积极作用;在“双碳”和共同富裕的国家方略推动下,ESG也将成为中国企业实现绿色转型、创造更高社会价值、获得长期稳定发展的的必经之路。
图2 ESG投资生态资料来源:国泰君安证券研究,盟浪研究院整理
(二)为何要聚焦央企上市公司?
央企是中国经济社会发展的中坚力量,是国民经济良性发展的压舱石和稳定器。中央企业主要分布在涉及我国国计民生、国防安全等基础性行业,具有行业主导地位,是国民经济的重要支柱和命脉。同时,社保金的“池子”几乎三分之一都是靠央企国企在“支撑”,在遇到突发事件、重大自然灾害时,中央企业也担当“冲锋者”的角色。央企持续增加的高税收贡献也为国家发展提供了源源不断的动力:据统计,2022年第一季度,央企上缴税费7348亿元,同比增长20.9%,约占同期全国税收收入的13%。在中央企业中,上市公司是履行社会责任的重要主体。上市央企较大的市值规模增强了其竞争力和抗风险能力。截至2022年5月29日,全部A股4817家上市企业中,有450家央企,占比9.34%;市值合计为24.32万亿元,占全部A股市值的29.4%。因此,央企上市企业在ESG披露上应为推动资本市场稳定发展作出表率作用。
此外,央企ESG治理基础更强。据统计,截至2021年8月31日,中央企业上市公司董事会成员基本具备ESG专业基础,仅9%的成员没有“ESG”资质或从业经历。另外,中央企业上市公司中近五成已明确ESG主管部门,超六成公司参与过ESG培训。央企上市公司的ESG披露能够充分发挥“头雁效应”,促进ESG体系在国内市场建立健全。
(一)央企ESG总体表现
ESG信披是ESG生态中十分重要的问题。国资委、生态环境部门、中央全面深化改革委员会等政府部门、证监会、证券交易所、社会组织/研究院等都在积极推进信披发展。据统计,截至2022年5月30日,上市公司中(A股和中资港股)共有489家央企控股上市公司。其中,披露2021年度社会责任报告、ESG报告、可持续发展报告的央企控股上市公司共计309家,占比63.2%,显著高于该年度上市公司37.7%的整体披露率,央企整体较高的ESG披露率为央企全面进行ESG披露奠定了良好的基础。
(二)央企ESG相关政策
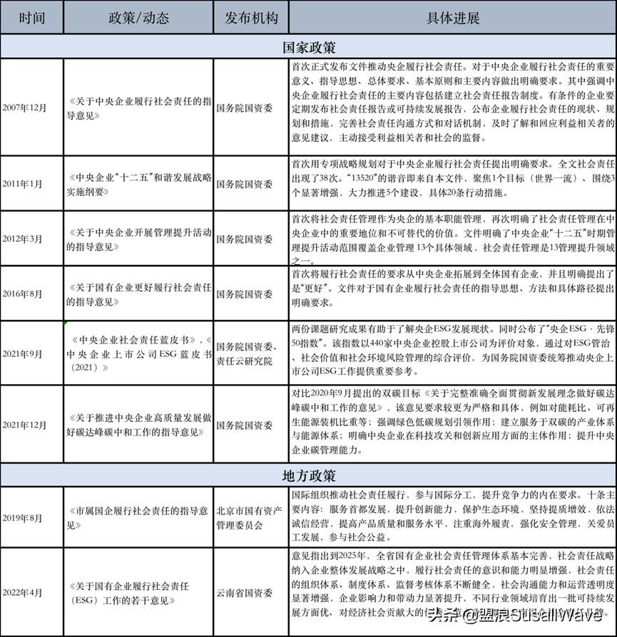
央企ESG政策为ESG信披提供了发展土壤。由于央企的属性,自2007年《关于中央企业履行社会责任的指导意见》正式发布文件推动央企履行社会责任以来,多个发展意见和发展战略中强调和细化了社会责任(见表1)。2012年《关于中央企业开展管理提升活动的指导意见》中首次将社会责任管理作为央企的基本职能管理。2021年公布的央企ESG·先锋50指数,对ESG管治、社会价值和社会环境风险管理进行综合评价,为国务院国资委统筹推动央企上市公司ESG工作提供重要参考。另外也有一些地区已经有较为完善的央企ESG工作指导意见,例如北京市、云南省。
此外,央企ESG发展紧跟国家大政方针,且被赋予更严标准、更高要求。在2021年9月《关于完整准确全面贯彻新发展理念做好碳达峰碳中和工作的意见》提出3个月后,国资委发布了《关于推进中央企业高质量发展做好碳达峰碳中和工作的指导意见》,增加了能耗比等指标,对于可再生能源装机比重等指标提出更高要求,强调央企在绿色低碳、产业体系、科技创新和碳管理上的引领作用。近两年来关于央企ESG体系建设的关注度越来越高。2022年3月,社会责任局成立,大会上明确提出“抓好中央企业社会责任体系构建工作,指导推动企业积极践行ESG理念,主动适应、引领国际规则标准制定,更好推动可持续发展”。2022年4月,国资委社会责任局在“ESG中国论坛2022年春季峰会”再次强调将围绕国资央企中心工作,推动中央企业社会责任和ESG工作持续进步。
表1 央企ESG政策
(三)央企引导制定中国特色ESG信披规则
目前国际组织主要的披露框架有:联合国可持续发展目标(SDGs)、全球报告倡议组织可持续发展报告标准(GRI Standard)、可持续发展会计准则委员会标准(SASB Standard)和气候相关财务揭露(TCFD)等,这些框架可以为国内ESG披露提供参考。但是国家之间的体制和发展阶段不同,需要在结合国际标准的同时,建立因地制宜、符合国情的ESG披露规则。
目前国内发布的信披规则主要是中国社科院《中国企业社会责任报告指南(CASS-CSR4.0)》、上交所和港交所的指引、以及《企业ESG披露指南》。但值得注意的是国内相关指引在内容上以定性描述为主,本土ESG披露框架还有待进一步完善。
上市央企是我国资本市场的重要组成部分,央企应立足国有企业实际,结合绿色发展、消除贫困、改善民生等指标要求,积极参与构建具有中国特色的ESG信息披露规则、ESG绩效评级和ESG投资指引。领导建设中国特色的ESG信披规则,这也将有助于提升央企价值创造能力、发挥上市平台功能、优化股东回报、履行社会责任,建立中国特色的ESG信披规则,为中国ESG发展贡献力量,彰显国家价值、产业价值、环境价值、民生价值,切实助力国家可持续发展。
图3 《工作方案》中央企ESG信披相关要求资料来源:国资委,盟浪研究院整理
虽然我国近几年在ESG信披方面取得了较大进展,但相较于国际社会,我国ESG信息披露工作开展相对滞后,未来仍需各方共同发力。
(一)监管部门
持续加强ESG信披强制性。据统计,央企未进行ESG信披的主要原因之一是监管部门未强制要求。目前我国仍处在向强制信披的过度阶段,除科创板强制披露外,监管依然是鼓励上市公司及拟上市公司自愿披露ESG信息。相较于G,对S和E方面的强制要求较低。S方面披露几乎都是基于自愿原则;在E方面,虽然要求高污染企业披露环境相关信息,但规定的披露范围较窄,且对于其他类型企业暂未实施强制披露。
进一步完善披露框架。正如前文所述,我国的ESG信披规则以定性指标为主,尤其是S和G部分,这会使披露报告中描述性内容较多,信息存在非结构化特征,缺乏可比性使得信息价值降低。据悉,国际可持续发展准则理事会(ISSB)预计将于今年年底发布ESG披露准则,国家各机构应共同发力,结合国际最新标准,量化并细化披露指引。
(二)中央企业
健全企业管理机制。做好顶层设计,并真正将ESG理念持续落实到央企下属的分公司及子公司。央企具有体量大、领域广、数量多的特点,将ESG理念自上而下彻底贯穿央企需要更多努力。部分央企的实践值得借鉴,如中国移动设立可持续发展指导委员会,构建了高层深度参与、横向协调、纵向联动的管理组织体系;制定下发相关规章制度文件;建立完善可持续发展政策体系、内控制度以及管理机制和流程等。
图5 中国移动组织架构示意图资料来源:中国移动,盟浪研究院整理
优化报告编制方法。报告编制时可参照国内外宏观政策和行业现状、ESG披露标准、各ESG评价体系等,对重要议题进行识别,搭建公司合理的披露框架。对央企来说,也可参照国内2021年最新发布的央企上市公司ESG评价指标体系,完善报告相关信息披露(图6)。
图6 央企上市公司ESG评价指标体系资料来源:《中央企业上市公司ESG蓝皮书(2021)》,盟浪研究院整理
提高数据披露度和可信度。企业在信息披露过程中,应呈现完整的ESG量化绩效表。目前,ESG信披报告中部分数据指标(如碳排放)的披露率较低。截至2022年5月17日,A股上市公司中披露温室气体排放信息的占比仅为7.2%,披露范围三的信息的公司占比不足一成。该现象主要原因之一是数据来源缺失,故企业应建立常态化ESG数据管理机制。通过对指标进行有效梳理及数据寻源,并与其他现存系统建立接口,整合数据信息。此外,为增强数据可信度,需说明数据的计算公式、统计口径与参数等,积极引入第三方鉴证机构进行独立鉴证,保障投资者获得的ESG信息的可靠性和真实性。
推动上下游企业开展ESG披露。通过评估供应商的环境目标、环境表现、劳资关系等,建立不断优化的采购标准、组织交流,不仅可以降低运营风险,还可以倒逼供应商提高信披质量。
在“双碳”战略下,国资委的这份《工作方案》来得非常及时,也非常有力。作为我国经济非常重要的组成部分,国企、央企上市公司在创新、与国际接轨方面承担着更多的带头示范作用,从而有助于推动我国ESG公司治理的国际化。全部央企上市公司披露ESG,难度并不小,这也从侧面彰显了中国在央企ESG披露上与国际接轨的决心,也预示着未来国内将会有一套更加公开透明且符合中国特色的ESG评估及监管体系。
版权声明:我们致力于保护作者版权,注重分享,被刊用文章【会计准则委员会(ESG政策解读)】因无法核实真实出处,未能及时与作者取得联系,或有版权异议的,请联系管理员,我们会立即处理! 部分文章是来自自研大数据AI进行生成,内容摘自(百度百科,百度知道,头条百科,中国民法典,刑法,牛津词典,新华词典,汉语词典,国家院校,科普平台)等数据,内容仅供学习参考,不准确地方联系删除处理!;
工作时间:8:00-18:00
客服电话
电子邮件
beimuxi@protonmail.com
扫码二维码
获取最新动态
