N海都记者 雷朝良
7.8亿的工程监理服务费仅为272万元!今年5月,永安一项目的招标公告被福建省工程监理与项目管理协会质疑涉嫌低价招标,破坏工程监理市场秩序。
5月14日,永安市公共资源交易网发布了一则“三明市永安总医院建设项目工程总承包监理(项目名称)监理招标公告”。项目业主为三明市永安总医院,代建单位系永安健康科技有限公司(永安市城市建设投资集团有限公司的子公司),建设资金来自自筹,招标人为永安健康科技有限公司,委托的招标代理单位为厦门市筼筜新市区工程监理有限公司。
永安总医院总院区(三明市第二医院,图片来自永安总医院官方微信)
公告称,永安总医院建设项目建筑安装工程费约787131314元,项目施工阶段监理服务费为272.8万元,要求施工阶段监理服务期为905日历天。
该招标公告发出没多久,便遭到了福建省工程监理与项目管理协会的质疑。5月15日至24日,该协会先后两次向永安市效能办发函,认为该项目监理取费过低,违反相关文件精神,存在扰乱我省工程监理价格市场,不利于工程监理企业中标后开展监理工作。要求永安市住建局履行监管职责,修改招标文件,参照协会发布的《关于福建省建设工程监理行业服务收费指导意见》执行,提高监理取费费率,重新发布招标公告。“
5月18日和6月1日,永安市住建局先后回复省工程监理与项目管理协会。在第一次回复中,其表示责令永安市健康科技有限公司根据有关文件精神及法律法规规定,认真测算市场行情合理确定监理服务费,不得扰乱正常市场秩序;
而第二次的回复则明显不同,永安市住建局称监理服务费的定价属于市场行为,其无权干预。并表示,该协会制定的“收费指导意见“,是作为企业收费的参考依据,不具有强制约束力,协会应当与招标人就监理取费问题进行充分协商,达成一致意见后由招标人调整该项目的监理取费标准。
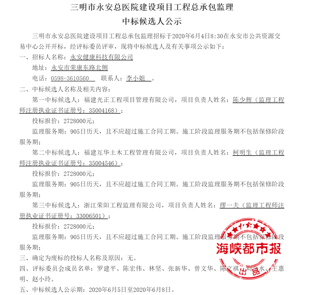
6月5日,三明市永安总医院建设项目工程总承包监理中标候选人公示,中标金额仍为2728000元。
中标候选人公示
6月9日,海都君采访了省工程监理与项目管理协会会长林俊敏。他表示,永安市住建局作为该招投标项目的监督机构,违背了省住建厅的有关文件精神,没有履行监管职责。
福建省工程监理与项目管理协会
他说,在本次招投标行为中,7.8亿元的建筑安装工程,905天的监理服务期,监理服务费仅为272.8万元显然不合理。根据其招标文件,要求该项目配备包括总监理工程师在内的主要人员为14人,如此之大的工程配置这么多人员,如按市场行情价一般为980万元左右。
省工程监理与项目管理协会会长林俊敏表示,永安此次招投标如按市场行情报价,监理服务费应为980万元左右。
而272.8万元的报价远低于同行业的报价标准。如按标书要求执行,中标单位势必亏本。然而,企业的逐利行为必然导致中标企业在执行过程中”偷工减料“。“监理服务费过低,就会扰乱工程监理价格市场,也给未来工程质量埋下了工作隐患。”
在本次招投标行为中,省工程监理与项目管理协会与永安市住建局所争论的焦点在于协会制定的“收费指导意见“是否具有强制性。
法律专业人士表示,省工程监理与项目管理协会制定的“福建省建设工程监理服务收费标准“是经过省住建厅授权,并经过市场调研、分析、测算和论证,在业内具有专业性和权威性,相关单位在进行监理服务定价时,应当以此为依据,不宜偏离太多。
据了解,自2015年国家发改委发布“关于进一步放开建设项目专业服务价格的通知”以来,工程监理行业得到迅猛发展。但随着市场的进一步发展,也存在监理收费标准过低,市场的不良竞争,恶意压价等问题。
此前,人民网发布的“质量应是企业立身之本(一线视角)“一文中表示,一般情况下,按照市场规律,招投标中的投标价或中标价不得低于成本价。然而在现实中,部分招标单位在招标环节忽视质量要求,唯价格论,造成中标价低于甚至远低于成本价。这些以低于成本价中标的企业,为获取利润,只能在原材料采购、生产制造等方面压缩成本,以牺牲产品质量来弥补亏损,从而出现“劣币驱逐良币”现象。
“低价中标”现象之所以出现,和法律法规执行不严、监管机制不完善有一定关系,而从根源上讲,是鼓励优胜劣汰的竞争环境不足导致的。当有的企业每年拿出很多利润来搞研发、创新,提升产品质量时,个别企业靠偷工减料、假冒仿制也能同台竞技,甚至竞争成功。
长此以往,就没有企业愿意花精力搞研发和创新。这不仅严重扰乱了市场经营秩序,对整个制造业也是一个打击。解决之道,自然是进一步完善市场环境,让企业拿产品质量说话,让过得硬的产品叫得响、站得稳,从而为制造业大国打下产品质量的基础。
编辑:小嫄
版权声明:我们致力于保护作者版权,注重分享,被刊用文章【监理招标文件(7)】因无法核实真实出处,未能及时与作者取得联系,或有版权异议的,请联系管理员,我们会立即处理! 部分文章是来自自研大数据AI进行生成,内容摘自(百度百科,百度知道,头条百科,中国民法典,刑法,牛津词典,新华词典,汉语词典,国家院校,科普平台)等数据,内容仅供学习参考,不准确地方联系删除处理!;
工作时间:8:00-18:00
客服电话
电子邮件
beimuxi@protonmail.com
扫码二维码
获取最新动态
