我们已经为您整理成了电子版文档
如果你觉得这份资料对您有帮助
希望获取完整资料参考学习,可以看文末
目录
工程施工合同成本
核算工程合同成本
管理人员费用
固定资产费用
差旅费
应收账款
应付账款
主营收入
工程结算
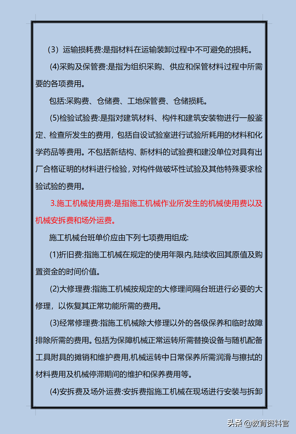
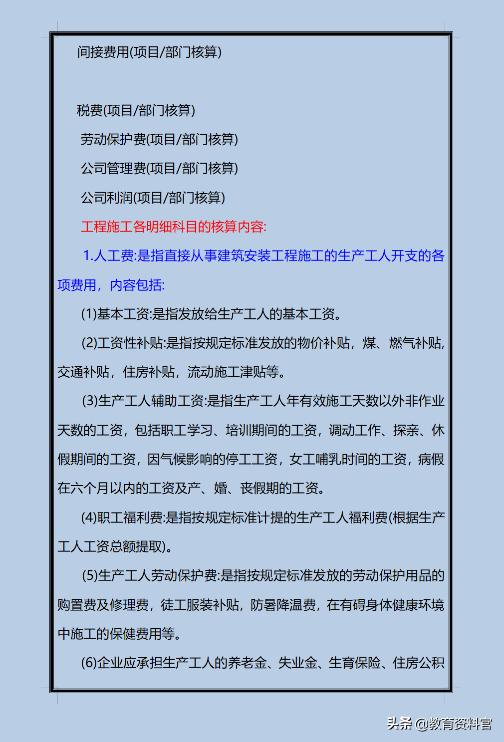
工程施工各明细科目
成本费用核算等
建筑施工企业会计账务处理
(一)
(二)
(三)
(四)
(五)
(六)
(七)
(八)
(九)
(十)
(十一)
(十二)
以上就是我给大家分享的最新整理的建筑行业全套会计账务处理,里面涵盖了很详细的建筑行业全套账务处理流程和方法,里面每个细节都说明的很清晰,对于建筑行业会计会有很大的帮助,可以提高工作效率。
此建筑行业全套会计账务处理,因为内容比较多,文章无法全部展示出来,只给大家展示了部分内容。有需要完整电子版的财务人员,我可以分享给大家。
免费福利:①关注→②评论(需要)→③斯 我(资料)
版权声明:我们致力于保护作者版权,注重分享,被刊用文章【建筑工程会计账务处理(资深建筑业会计)】因无法核实真实出处,未能及时与作者取得联系,或有版权异议的,请联系管理员,我们会立即处理! 部分文章是来自自研大数据AI进行生成,内容摘自(百度百科,百度知道,头条百科,中国民法典,刑法,牛津词典,新华词典,汉语词典,国家院校,科普平台)等数据,内容仅供学习参考,不准确地方联系删除处理!;
工作时间:8:00-18:00
客服电话
电子邮件
beimuxi@protonmail.com
扫码二维码
获取最新动态
