中级会计考试真的近在眼前了,不知不觉进入了倒计时9天了!
小伙伴们都做题了吗?现在考前最重要的也局时做一些往年着的模拟试卷+绝密押题的!
因为刷题可以让自己在考前把见的题型都做一遍,这样在考试的过程中,不会到有的题型都没见过。
今天小编给大家分享一下考前必做的3科模拟试卷及要来的绝密押题!全部奉上!有需要的可以看文末哦。(文末可分享完整版)
目录:
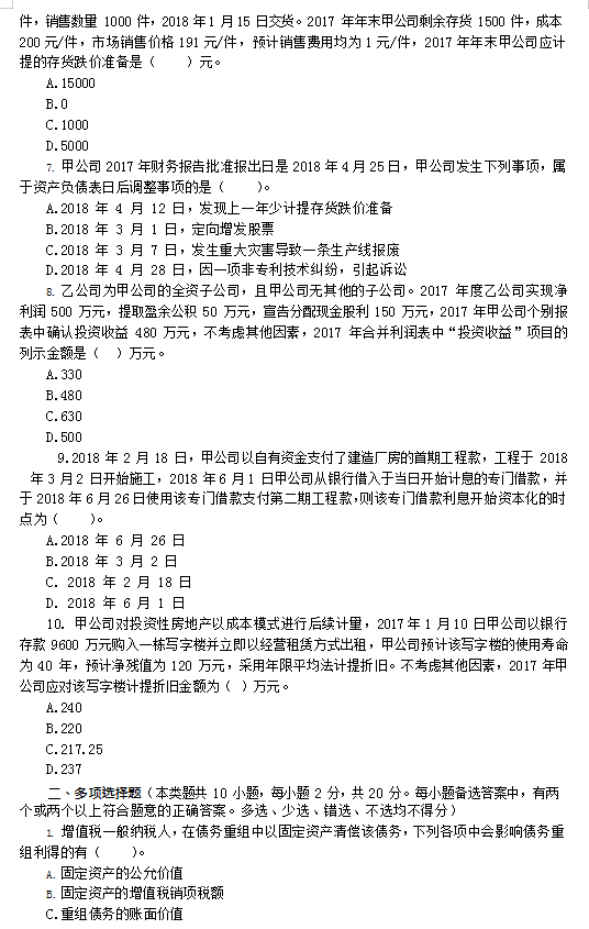
中级《会计实务》15年-20年真题
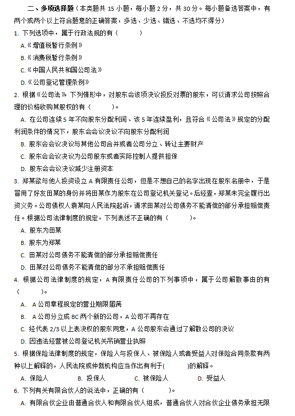
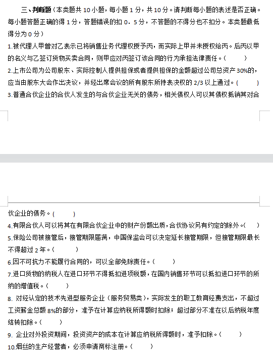
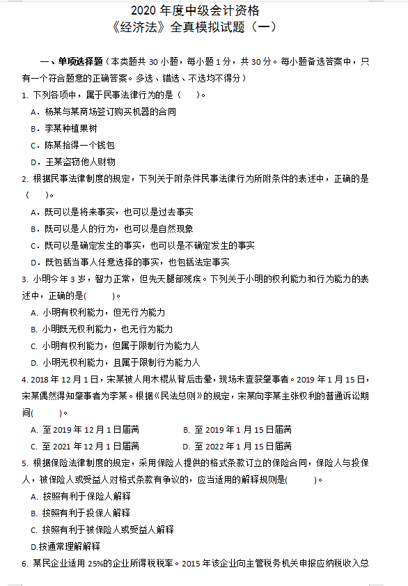
中级《经济法》15年-20年真题
中级《财务管理》15年-20年真题
单项选择题
多项选择:
判断题:
计算分析题:
综合题:
单项选择
多项选择:
判断题:
简答题:
综合题:
...
由于篇幅有限,小编没有一一展示完全,想要刷完整版的题可以按照下方的操作方式进行哦。
版权声明:我们致力于保护作者版权,注重分享,被刊用文章【财务会计模拟题(倒计时9天)】因无法核实真实出处,未能及时与作者取得联系,或有版权异议的,请联系管理员,我们会立即处理! 部分文章是来自自研大数据AI进行生成,内容摘自(百度百科,百度知道,头条百科,中国民法典,刑法,牛津词典,新华词典,汉语词典,国家院校,科普平台)等数据,内容仅供学习参考,不准确地方联系删除处理!;
工作时间:8:00-18:00
客服电话
电子邮件
beimuxi@protonmail.com
扫码二维码
获取最新动态
