温馨提示:本文为节选内容,如需完整报告,请在PC端登陆未来智库官网(www.vzkoo.com),搜索下载本报告及更多高品质资料。
进入新零售时代,阿里、京腾两大阵营不断扩张,传统零售在过去几年的自我变革中已积蓄好力量,围绕人、货、场等核心要素不断升级、优化,量变发展到质变;在电商开启融合时代的大背景下,线上线下合力,行业内部正在进行深入的变革和新一轮洗牌,预计未来具备全渠道实力的龙头将进一步提升市占率,实现强者恒强。高鑫零售是国内规模最大的超市零售企业,与阿里的强强联手更是受到行业内高度关注。高鑫零 售具有优越的品牌资源、遍布全国的门店资源、供应链资源以及成熟的运 营管理系统;阿里具有丰富的流量资源、数字化运营技术、资金以及平台 内成员未来潜在的资源共享优势。我们认为:在阿里的加持下,高鑫零售有望突破传统零售的业绩瓶颈,实现逆势扩张,成为国内超市行业领军企业。
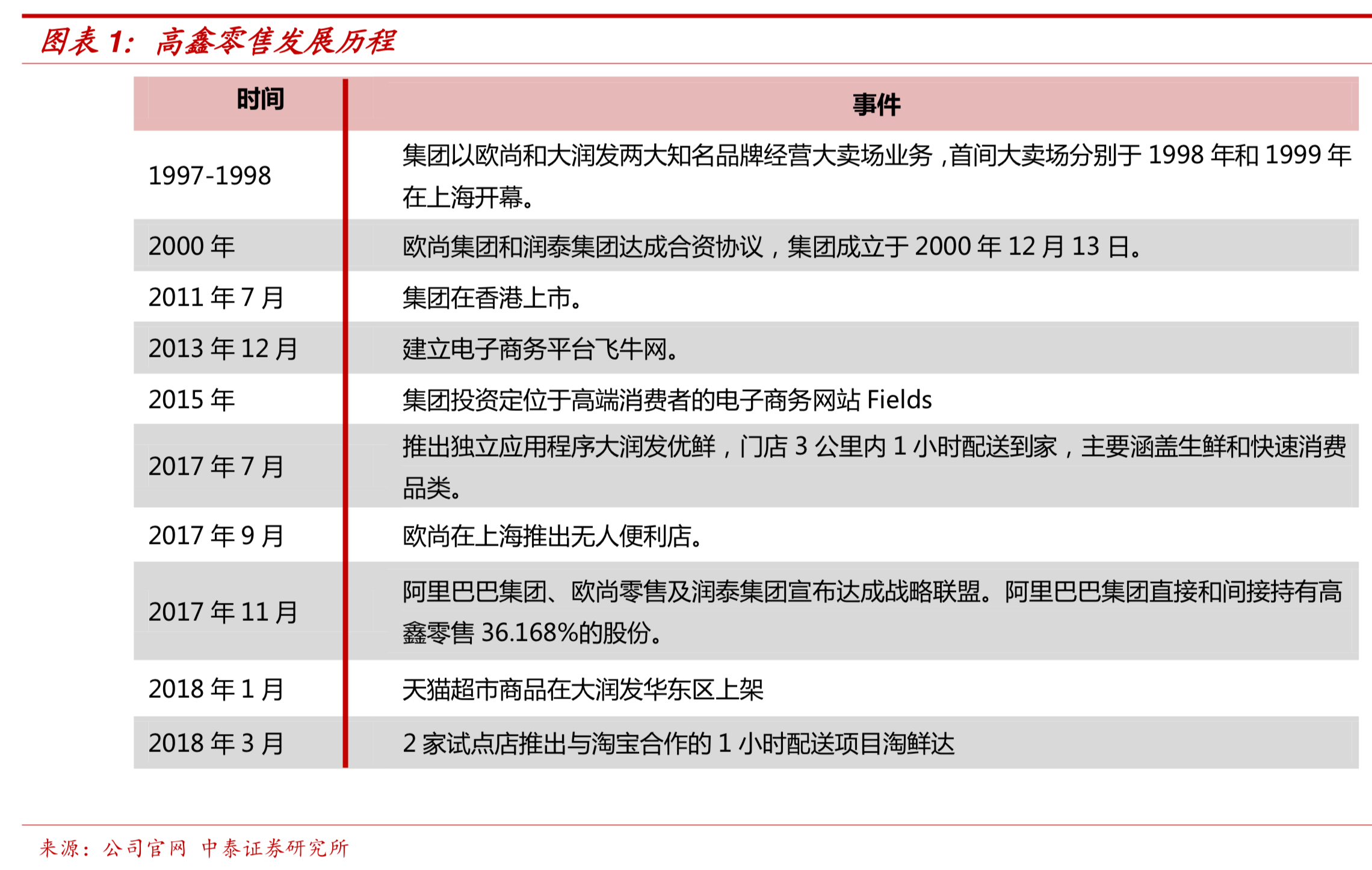
深耕大卖场二十年,品牌知名度深入人心
中国综合规模最大的实体零售商,旗下拥有「欧尚」及「大润发」两大 知名品牌。高鑫零售是拥有大卖场及高增长电商业务的中国领先零售商。 集团以「欧尚」及「大润发」两大知名品牌经营大卖场业务。高鑫零售 借助国内超过 200个城市共 400 多间实体店加强其 B2B 及O2O业务。 高鑫零售未来的发展将着重于重塑综合性大卖场、探索并推行多业态营 运模式、以及成为领先的实体数字化创新者及同时拥有多渠道、多业态 以及 O2O及 B2B 业务的新零售典范。
获阿里战略投资,加速新零售落地
阿里成为高鑫零售第二大股东,与吉鑫控股成为一致行动人。2017 年11月 20 日阿里巴巴集团控股有限公司 、Auchan Retail S.A. 及润泰集 团宣布结成策略联盟,共同探索中国新零售发展机遇。阿里巴巴投资约 224 亿港元以取得高鑫零售有限公司合计约 36.16%的直接及间接权益, 成为公司实际第二大股东,与吉鑫控股成为一致行动人,共持有公司 71.98%股份。高鑫零售门店遍布全国,三四线城市包围一二线城市
公司门店资源丰富,尤其在三四线城市也具有较高渗透率,2018H1 展 店速度加快。截至 2018 年上半年,集团在全国共 475 家综合性大卖场, 总建筑面积约 1270 万平方米,其中约 70%为租赁门店,29.7%为自有 物业门店,0.3%为承包店铺。报告期内公司新开设大润发门店 11 家, 欧尚无新开门店。而 2017 年全年欧尚净关店数 1 家,大润发净增加门 店数 16 家。从展店情况来看,大润发目前的门店发展状况优于欧尚。 目前在建门店48 家。公司门店遍布 228 座城市,覆盖 29 个省、自治区及直辖市。 2018H1 新开门店 5 家位于华东地区,2 家位于华北地区,3 家位于华中,1 家位 于华南。经历放缓阶段后,2018H1 展店速度显著加快,进入新一轮扩 张期。高鑫零售在国内超市行业规模最大,具备品牌和规模效应
高鑫零售营收规模略有下降,但仍然是国内超市行业第一。零售企业的 规模效应是其发展的重要护城河,高鑫零售作为国内超市行业规模最大 的公司,其与阿里的强强联手无疑是业内最受关注的合作之一。根据凯 度消费数据,截至 2018 年 11 月高鑫零售的市占率为 8.3%,相比两年 前的 8.5%略有下降,但仍然维持了行业第一的规模。永辉超市近两年的 市占率提升较快,从 2017 年 1 月的 3.1%提升到 2018 年 11 月的 4.1%。 家乐福、沃尔玛等老牌外资超市企业在中国的经营状况略显低迷,市占 率下降,而优质本土民营商超,譬如永辉、步步高,市占率稳步提升。阿里:GMV 增速不断收窄,线上流量红利见顶
阿里 2018 年二季报调低全年增速预期。据阿里巴巴 2018 年二季度财报 披露:季度营收同比增长 54%(核心商务营业收入同比增长 56%),低 于一致预期。同时阿里宣布将 2019 财年的营业收入指引从“同比增长60%”调低至“同比增长 50-53%”,或预示着未来电商增速将进入放缓 阶段。天猫实体商品 GMV 的增速近期一直呈现下降趋势:2018Q1 同 比增长 40%,2018Q2 仅同比增长 34%,2018Q3 进一步降低至 30%(去 年同期增长 49%)。基于目前的经济形势,未来几个季度 GMV 增速或将 继续趋缓。业绩表现稳健,瓶颈凸显,寻求业绩增量新突破
与阿里合作红利还未释放,2018 年中期业绩同比基本持平。2017 年公 司实现总营收 1033.75 亿元,同比增速 5.13%,主营业务收入 1023.20 亿元(货品销售收入 987.75 亿元,租金收入 35.45 亿元),同比增速 1.9%。 2018H1 实现主营业务收入 540.60 亿元,同比下滑 0.04%。2017 年公 司实现净利润 30.20 亿元,同比增速 14.9%;2018H1 实现净利润 19.14 亿元,同比增速 0.8%。 2013-2016 年公司收入端增速呈现逐渐下滑趋势,预计随着与阿里合作 的推进,未来线上收入的增量值得期待。利润端在 2011-2015 年期间逐 年下滑,在 2015 年出现负增长,主要原因是公司对电商拼台“烧钱” 式的投入以及员工薪酬的调整使得整体运营成本的提高。2015 年公司运 营成本增长 12.6%,其中因电商等业务发展需要和人员薪资普调,2015 年员工薪资福利总额 71.81 亿,仅人事费用一项就增加了 9.83 亿,远高 于营业收入 5%的增幅。同年,飞牛网亏损 1.7 亿,公司同时还斥资 1.03 亿元收购高端生鲜食品电商莆田网 57.25%的股份,同时开发了面对大 学生消费人群的移动 O2O 平台“校呵呵”。毛利率稳中有升,净利率经历严重下滑后出现回升。2017年公司毛利率 24.1%,较上年提升 0.2pct,较 2011 年(20.4%)提升 3.5pct,毛利率 的提升主要得益于规模效应的显现使得对上游议价能力的提高。2018H1 公司实现毛利率 23.9%,较同期增长 0.5pct。2017 年公司实现净利率 3.0%,较 2016 年提升 0.4pct;2018H1 公司实现净利率 3.5%,与 2017H1 持平。营运成本持续走高,人工费用率上升显著。门店营运成本指有关门店及 电子商务平台营运的成本,主要包括员工开支、租金、水电等,连同土 地使用权的摊销以及物业、设备的折旧。2017 年公司的门店营运成本为 189.22 亿元,较 2016 年上涨 4.9%。该增加主要是由于门店扩张以及 电子商务平台发展所致。与同行超市比较,高鑫 零售租金费用率处于较低水平,员工薪酬费用 率较高。2017 年末公司的租金费用率为 2.8%,2018H1 为 2.7%,与前 几年相比基本持平,与同行业相比处于较低水平,主要由于公司的大卖 场门店主要分布在二三线城市,土地租金较低,且公司规模效应凸显, 故而拿地议价能力突出。 公司的员工薪酬费用率呈现逐年增加的趋势,2015/2016/2017 年分别为 8.5%/9.0%/9.2%。2015 年后公司开始发展电商业务,因此员工薪酬费 用率增长较明显。总体来说,考虑到高鑫零售高于同业的销售规模、更 广泛的区域布局使其运营管理半径更大,员工薪酬费用率处于合理水平。自营线上平台飞牛网连续亏损,对标京东+沃尔玛看电商赋能实体零售
飞牛网持续亏损,线上业务接入阿里平台成为最优选择。在联姻阿里之 前,高鑫零售独立运营飞牛网发展其电商业务,平台连续三年亏损,显 示出公司自营电商业务的力不从心。飞牛创立时拥有母公司强大的资本 优势,以及优越的零售资源供应链,B2B、O2O、生鲜电商等新零售业 务皆有涉及,同时仿照盒马鲜生创立国飞牛优鲜,拥有独立 APP,在其 配送范围内可以实现 1 小时速达,但是连续五年投资数十亿依然惨遭失 败。深层次的原因还是公司缺少互联网基因,无法基于数据提供用户的 精准画像,同时优化服务,故而造成 APP 用户的转化率、留存率、复购 率都非常低。 对标更早入驻京东到家的沃尔玛来看:2016 年末,截至 2017 年 10 月, 沃尔玛在京东到家的 GMV 较去年同期增长超过30倍,成为京东到家平台上增长速度最快的商家之一。截至 2018 年 6 月底,京东已与29个城 市的约 180 家沃尔玛门店实现部分商品的库存打通,全国已有 30 个城 市的 200 家沃尔玛门店入驻京东到家平台,为消费者提供1小时送达服 务,且沃尔玛在京东到家平台上的销售额达到去年同期的 3.5 倍。电商巨头抢夺线下资源,零售行业步入“拼爹”时代
实体零售企业在接入赋能平台时,愈发看重阿里系、腾讯系带来的资源 整合优势 。进入新零售时代,阿里、京腾两大阵营不断扩张,传统零售 在过去几年的自我变革中已积蓄好力量,围绕人、货、场等核心要素不 断升级、优化,量变发展到质变;在电商开启融合时代的大背景下,线 上线下合力,本轮洗牌之后,具备全渠道实力的龙头将进一步提升市占 率,最终强者恒强。 以商品为例,电商平台可以从多方面为零售商提供助力:(1)大数据选品。 譬如京东到家通过分析消费数据,协助全家便利在已上线门店中增加鲜 食比例。 (2)增强商品差异性。此前,零售企业在门店内为到家服务平 台设置前置仓,通常是根据卖场销售排名选择高频商品,甚至部分赋能 平台正在通过其链接各大零售商超获得的销售数据,选择该区域畅销商 品,而不是局限在门店现有商品结构之中。(3)联合采购优势。从这一点 来看,阿里系优势较为明显。包括盒马鲜生、大润发、天猫超市等不同 业态,都有可能借助阿里系优势,展开商品联采,占据规模优势,从而 提升商品性价比。门店数字化改造,天猫供应链合并,盒马联采
门店数字化改造主要集中在:会员打通、库存打通和支付打通。门店数 字化改造是高鑫零售 2018 年三大策略之一,上线进度:3 月 2 家,4 月 8 家,5 月 47 家,6 月 108 家,到 6 月底上线 165 家,预计年底前全部 上线完成(2018 中期业绩报告),主要集中在:会员打通、库存打通和 支付打通。 门店数字化改造主要是通过线上平台、运营支持以及大数据管理系统和 用户营销手段帮助实体零售商补齐“最后三公里”,从而为实体店提升 O2O 订单量、并优化其订单配送效率、仓库周转以及营销能力。除了接 入天猫货品,大润发的新零售改造借鉴了盒马的悬挂链系统、接入了盒 马的物流接单能力,同时运用了数字化的门店运营管理系统,同时拥有 了手淘首页的流量入口。 2018年 6 月,大润发中国与天猫供应链订立代销协议:天猫供应链(作 为代销方)同意供大润发中国(作为寄售方)于天猫在线超市向客户销售代 销产品,以大润发中国向天猫供应链支付代销费作为代价。代销协议期限:2018 年 4 月 1 日—2018 年 12 月 31,代销协议及其项下拟进行交 易的建议年度上限为人民币 5 亿元。这一合作将使集团得以受益于天猫 在线超市的广大客户群,进一步推广集团透过多种在线零售渠道的销售。淘鲜达:发力生鲜业务,大润发百家门店上线“淘鲜达”
弱化飞牛网,接入淘宝“淘鲜达”入口。大润发在手机淘宝的“淘鲜达” 专区上线了一百家门店,类似外卖业务,覆盖以门店为中心三公里以内 的线上交易,主打一小时送达,最快半小时,满 29 元免邮。 接入手机淘宝“淘鲜达”流量入口两个多月,大润发在该渠道上每个单 店的日均线上订单已经达到了 1000 单左右,活动高峰时期可达到 5000 单。上线门店订单量增速飞快,月环比增速能达到 约 100%。线 上订单的平均客单价是 70 元,略低于线下门店(好奇心研究所)。且 线上线下消费者重合度较低:线上主打新鲜便捷,主要针对群体是“今 天不想出门”的年轻人;线下主打一站购足,主要针对客群是较年长顾 客(通常开车来采购家用)。重新定义大卖场之家电类——苏宁大润发店:3C 家电合作效果显著
合作效果显著,参与苏宁 818 购物节单日销量突破一亿。2018 年 6 月 21 日,大润发与苏宁易购达成战略合作,此后快马加鞭合力出击。7 月 始,苏宁易购店陆续进驻大润发,截至 8 月 17 日,大润发已有 300 余 家门店完成苏宁易购专区改造。据苏宁易购三季报披露,截至 2018 年 9 月,全国 399 家大润发苏宁易购专区完成改造全部开业,覆盖超 100 家 城市(36 氪)。 在家电 3C 专区内,苏宁与大润发打通商品供应链,上线数千余种 SKU 满足消费者个性化需求,以沉浸式消费场景增加顾客购物停留时间。此 外,大润发门店还辟出 100 平米左右的小型前置仓作为苏宁易购仓储专 区,以供顾客看中商品能即买即取,不必等待调货,大大提高了购物效 率,提升了购物体验。 截至 8 月 18 日 21:30,全国近 300 家大润发店内苏宁易购专区当日销 售额突破 1 亿,业绩同比增长近 10 倍。同时,这 300 家苏宁易购专区, 在 818 发烧节当天 08:00-13:00 开业仅 5 个小时便产生了 4000 万业 绩,家电 3C 专区单店平均每小时销售额达 28 万余元,营业额再创新高, 破单店单日业绩历史记录。苏宁大润发合作背后的逻辑:线下场景在家电消费中占比 7 成,仍然是 家电销售主要渠道。对于传统零售企业,场景是非常重要的环节,苏宁 每年增加 200 多家门店,目前总量已经突破 5000 家直营店,加上大润 发 400 多家门店的介入,对于苏宁而言,首先是获得了场景的扩大。 根据 Euromonitor数据显示:2017 年中国家电市场规模为 7440 亿元, 同比增长 13.3%。其中线下渠道是消费升级的主力渠道,以传统家电为 例,根据 GfK 监测数据显示,2018H1 线下市场零售额比重达到70%。 高端消费人群注重产品的体验、设计,因此在构建体验场景上,线下市 场相对线上市场更具有先天的优势。而全渠道中高端产品销售一直在不断攀升,如果关注6000元以上主要传统家电产品的高端消费需求,高 端产品线下市场零售额比重高达 87%。消费升级趋势在过去几年一直持 续,主要家电产品中 6000 元以上的高端产品的零售额份额贡献占比已 经从 2012 年的 21%提升到目前的23%,全渠道零售商如苏宁,高端产 品在其自身的贡献已经高达 27%,是推动消费升级的重要渠道。重新定义大卖场之生活百货类——门店上线淘宝心选
引进淘宝心选改变大卖场门店老旧的形象,满足年轻消费群体的需求。 淘宝心选是阿里自有品牌销售平台,2017 年年中开始线上试运营。产品 主打去品牌化、高功能性以及性冷淡风设计。心选的用户群主要针对的 是 25-35 岁购买能力较强的年轻人,女性用户占 6 成。 近几年,大润发受到很多“门店老旧、商品陈列无新意”的质疑,引进 淘宝心选是大卖场对生活百货商品的调整和升级。首店于 2018 年 6 月 28 日在上海大润发杨浦店正式营业,面积超过 200 平方米,欧尚首店也于 8 月底开业,未来大润发门店还将引进更多高性价比的自有品牌商品, 满足消费升级带来的更多新需求。 淘宝心选走的是平台“数造”新品牌的精准电商的模式,通过对消费人 群、消费场景的洞察和预见性消费行为分析,联系厂家、设计师进行众 创式商品开发,把一些 ODM 工厂拉上了发展的快车道。飞牛网目前转型主攻 B2B 业务
转型后的飞牛网成为上游供货和供应链的输出平台。飞牛网的 B2B 业务 包括三块:1、上游供货:大润发的供应链服务中小超市,输出品质好、 价格优的商品。2、推飞牛便利店:飞牛 e 路发在供货之外,往前延伸 一步“赋能小店”,打通终端门店渠道,推出由大润发门店来负责供货、 业务辅导,及统一形象的“飞牛便利店”。3、投资方式输出供应链:近 两三年,大润发先后投资校呵呵、发到家,与中石化易捷、易居中国的 实惠网等战略合作,这些或布局校园,或社区,或加油站,或工厂等特 殊渠道终端,都纳入了大润发的供货体系。大润发飞牛成为B2b2C 的解 决方案提供者,比如:对于校园、工厂及社区,飞牛网投资的校呵呵团 队就会通过发到家模式来推动各个渠道的小店整合。培育新业态,触及细分领域的新客群
飞牛便利。首家飞牛便利门店由大润发飞牛网于 2017 年 8 月 8 日在浙 江嘉兴开设,门店面积 150 平米左右,以生鲜食品、快消品为主,包含 SKU1500 个,售卖咖啡、水果、便当等多品类物品满足社区便利生活。 飞牛便利店以大润发做为中央厨房、配货仓,建立以大润发门店为中心 覆盖周边 10 公里范围的配送发货模式。目前三四线城市消费能力不断 提高,但是连锁便利店在三四线城市的渗透率依然较低,公司可以依托 其在三四线城市的门店资源,或可将便利店模式迅速复制到三四线城市, 提前抢占市场流量。高端精品超市 RH Lavia 和 Hi Auchan。 欧尚在华首家精品超市位于 上海市闵行区龙盛国际商业广场,于2015 年 12 月开业,营业面积近 5000 平米,共有 2 万多种商品,囊括了了蔬果、海产、肉类、牛奶、谷 物等新鲜健康的食品及满足时尚潮人小资情怀的酒品、甜食、化妆品、 日用品、小家电等家庭生活必需品。与在上海市中心只有一千多平米占 地的精品超市 Ole 和城市超市相比,欧尚精品超市更趋向于普通大卖场 模式,但与普通大卖场相比,跨境商品的占比更高。美妆店。莱碧美妆店由高鑫零售与韩国新罗免税店合资开建的进口化妆 品专营店。截至 2017 年集团已经分别在上海、苏州、昆山及宁波开出 5 家 LLABEAU 莱碧美妆店,店铺面积 60-160 平米,主要选址在欧尚、 大润发购物中心。莱碧的进货渠道一是从中国代理商进货、二是借助新 罗免税店的资源支撑,店内大部分商品都是来自韩国的品牌——比如梦 妆、伊所爱等等。盒小马:与盒马鲜生联手孵化中型社区超市,渗透三四线市场
流量+线下资源的结合,首次联合培育的“盒小马”肩负复合式战略发 展任务。由大润发与盒马鲜生共同投资的新业态“盒小马”首家门店于2018 年 6 月在苏州率先试运营。截至到 2018 年上半年已开设 2 家,预 计 2018 年将开到 25 家。 盒小马经营面积在 500-3000 平米左右,主打生鲜品类,生鲜面积占比超过 50%。盒小马将会引入阿里大数据、算法及大润发全国 400 多家门 店的商品库按需精选商品。此外,盒小马也是采取店仓合一、线上线下 一体化的运营方式。在选品方面,盒小马主要包括的生鲜商品包含蔬菜、 冷冻商品、肉类、奶制品以及少量面包和熟食。此外,在盒小马的门店 内,设有体育用品并陈设专区。在结算购物上,在现场的购买支付上, 门店设有自助收银设备,打开手机淘宝,进入“淘鲜达”便可以直接购 买商品。支持门店周边 3 公里配送,1 小时送到家。 大润发具备规范的供应链和运营体系,盒马鲜生具有数字化运营的优势, 流量与实力的结合下,盒小马就是双方找到的一个优势放大的交叉点。 我们看好相对轻资产的盒小马作为公司外延扩张以及渠道下沉的主力, 模式成熟后可以实现快速展店复制。欧尚一分钟:引领无人便利店新潮流
技术引领无人售货新潮流,依托大卖场实现全数字化管理和售卖。2017 年 9 月在上海市杨浦区推出首间“欧尚 1 分钟”无人收货柜,截至2018 年上半年已开设 270 个售货柜,计划 2018 年共开设 500 个,遍及江苏 省、浙江省、安徽省、四川省及广东省。 “欧尚 1 分钟”为占地 18 平方米的盒子,提供 500 个单品,分布在每 间参与门店半径 3 公里的范围内,24 小时营业,所售商品以速食品、零 食、饮料和水果为主。相比邻近便利商店,“欧尚 1 分钟”在价格、因地 制宜提供不同产品组合、即时补货以及零库存方面更有优势。售货过程 实现完全数字化,无人便利店为公司提供接触新客群(即大卖场的目标 客户)的机会。欧尚在无人便利店领域已累积申请了 145 项专利,选择海信作为其技术 合作伙伴,海信在无人便利店技术以及流通信息化和自助收银方面具有 领先优势。图表 51:新零售新业态核心经营指标比较
版权声明:我们致力于保护作者版权,注重分享,被刊用文章【vz减肥咖啡代理价格(中国零售巨头)】因无法核实真实出处,未能及时与作者取得联系,或有版权异议的,请联系管理员,我们会立即处理! 部分文章是来自自研大数据AI进行生成,内容摘自(百度百科,百度知道,头条百科,中国民法典,刑法,牛津词典,新华词典,汉语词典,国家院校,科普平台)等数据,内容仅供学习参考,不准确地方联系删除处理!;
工作时间:8:00-18:00
客服电话
电子邮件
beimuxi@protonmail.com
扫码二维码
获取最新动态
