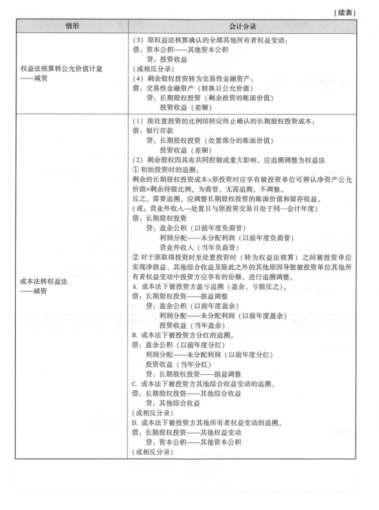
很多中级备考的不是上班的都是宝妈等等...备考都很辛苦。一下子报了三门,当时报的时候信心十足,备考了不知道方向,不要慌,首先会计实务最重要的就是会计分录,把会计分录搞懂了,其余的题也不难!把整本教材的会计分录汇总成72个表格展示出来,超级方便记忆哦。快来一起看看吧!觉得好记的可以收藏哦。
(文末分享电子版)可打印的哦。
....由于篇幅有限,小编就不一一展示了,想要对于中级会计分录学习完整版的可以按照下方的操作方式进行哦。
版权声明:我们致力于保护作者版权,注重分享,被刊用文章【中级会计师教材电子版(中级备考很难吗)】因无法核实真实出处,未能及时与作者取得联系,或有版权异议的,请联系管理员,我们会立即处理! 部分文章是来自自研大数据AI进行生成,内容摘自(百度百科,百度知道,头条百科,中国民法典,刑法,牛津词典,新华词典,汉语词典,国家院校,科普平台)等数据,内容仅供学习参考,不准确地方联系删除处理!;
工作时间:8:00-18:00
客服电话
电子邮件
beimuxi@protonmail.com
扫码二维码
获取最新动态
