
新车险综合改革政策正式上线后,车险条款内容变化巨大,
比如:交强险额度上升了、车损险保障更全了,还新增了5种附加险.......
车险“整容式”改变,不少车主一脸茫然:
我的车险应该怎么买?是不是都要all in?
别着急,我们一起来看看。
车险改革后,虽然基础的保费结构还是:车船税+交强险+商业车险,
除了车船税以外,车险产品结构发生了很大的变化:

(新车险产品结构图)
先说说交强险
交强险全称“机动车交通事故责任强制保险”。
老司机都知道:只要开车上路,交强险就必须要买!
否则,不仅要被罚款、扣留车辆;万一发生事故,所有费用都需要自己一力承担!
(2020强制保险标志样式图)
车险改革后,交强险发生了2处明显的变化:
交强险费率最高优惠50%国家为了鼓励大家安全驾驶,设置了一个浮动费率。
简单来说就是交强险打折方案,只要不出事故,第二年的交强险费用就可以按比例降低。
改革后,各省交强险浮动费率如下:

(各省交强险费率浮动方案)
交强险优惠力度进一步提升,部分省市甚至最高可以优惠50%!
举个例子:
比如青海的小王,买了一辆5座私家车,首年交强险费用是950元。
小王开车谨慎,连续3年都未发生任何交通事故,
那么小王第四年费用就降到:950 ✖( 1- 50%)= 475元。
交强险的保障变强了交强险的保障包括三部分,分别是死亡/伤残赔偿、医疗费用赔偿、财产损失赔偿,
车险改革后,保障内容变得更强了:

(交强险保障变化)
自己有责的情况下:
改革前死亡伤残最高赔11万,医疗费用最高赔1万;改革后死亡伤残最高可赔18万,医疗费用最高赔1.8万。自己无责的情况下:
改革前死亡伤残最高赔1.1万,医疗费用最高赔1000元;改革后死亡伤残最高可赔1.8万,医疗费用最高赔1800元。保额确实比原来更多了,但是交强险是赔对方的钱,
如果自己或者自家爱车有个“三长两短”,是不赔的。
这时,就需要商业车险来补充!
接着看商业车险
商业车险包括车损险、第三者责任险、车上人员责任险。
车损险车损险即机动车损失保险,改革后保障内容也同样升级了不少,
成了一个几乎只要是车子坏了都可以赔的险:

(车损险保障责任)
虽然是所有险种一起捆绑销售,价格提升不少,
不过保障也更充足了,而且减少和保险公司扯皮风险。
举个例子:
小王买了新版的车损险,车子挡风玻璃单独破碎,符合条款规定的条件,
不仅可以赔,还是不计免赔进行赔付,
也就是说损失多少赔多少,没有免赔额。
三者险三者险又叫“第三者责任险”,主要是赔偿事故中第三者人身伤亡和财产损失的,但不包括自己或本车成员。
比如停车或启动时把别人车撞了,或者弄坏了花花草草,都可以由三者险来赔。
新版三者险限额翻了一倍,上升到10万-1000万。
在这个豪车遍地走的年代,三者险一定要买,而且还要买够:
比如三四线城市,至少100万保额以上;二线城市,至少200万保额以上;一线城市,至少300万保额以上。
(深圳市关于提高三者险保额通知)
车上人员责任险即大家说的座位险,赔偿车上驾驶员和乘客的人身伤亡。
如果经常搭载亲朋好友,又或者是网约车师傅,非常有必要备一份。
不过,车座险保障额度比较低,一般每个座位保额在1-5万间,
如果真的发生了重大交通事故,这点钱可能不是很够用。
所以奶爸建议:
如果你的车大部分时候都是家人乘坐比较多,可以为家人搭配一份意外险,
又或者可以单独再买一份驾乘险替代,保障额度更高、更全面些。
比如平安的全车驾乘险高端版,一年350元/车,最高保额100万,身故/伤残赔30万/座;
又或者阳光无忧驾乘险,一年150元/车,最高保额50万,身故/伤残赔10万/座。
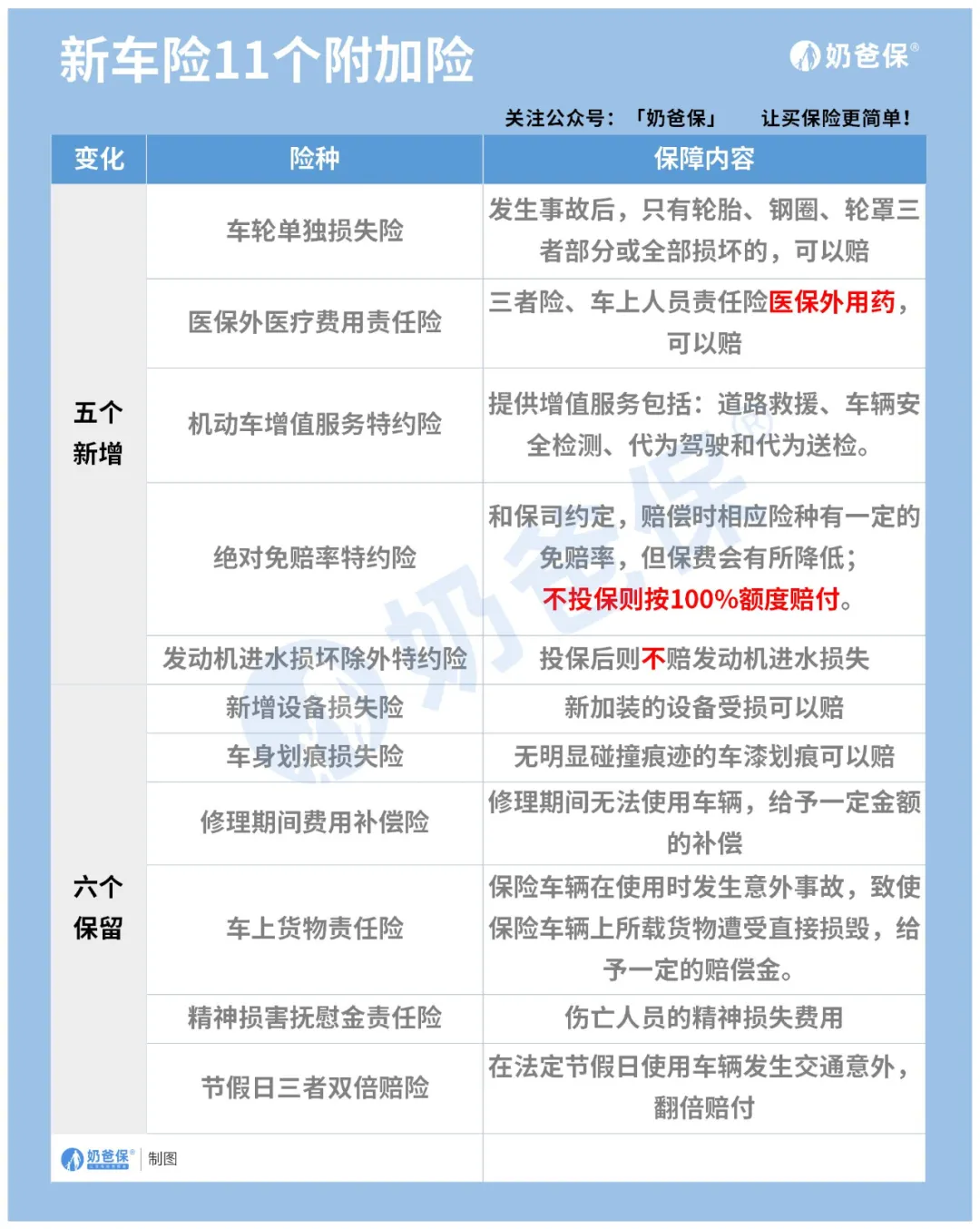
最后说一下11个附加险
附加险进行了扩充,内容比较多,奶爸做成了表格方便大家查看:

(新车险11个附加险)
其中,新车险新增了5个附加险,包括:
车轮单独损失险、医保外医疗费用责任险、机动车增值服务特约险、绝对免赔率特约险和发动机进水损坏除外特约险。
保留原有的6个保障,同时新增5个险种,不仅为车主们提供更全面的保险责任和更优质的增值服务,同时满足了多样化的生态需求。
前面我们认识了新版车险的结构,那么多险种,是不是都要买呢?
除了交强险和车船税是每年都必须要交的,商业险可以按需进行选择,
下面奶爸重点和大家分析一下,商业车险中,哪些险种是车主必备,哪些是冤枉钱:

(新商业车险购买意见)
奶爸按照1-5星进行推荐:
5星:建议买;4星:很有必要买;3星:根据个人情况,可买可不买;2星/1星:通常不推荐买。比如三者险、车损险、医保外医疗费用责任险、节假日三者双倍赔险,
奶爸都是比较建议附加,不仅实用,而且性价比比较高。
不过这么多车险,选起来确实也比较纠结,这里我们列举了三种方案供大家参考:

(三种车险方案)
我们一一分析一下:
1.基础型
先说说基础型:交强险+三者险+车损险
适合预算有限,或者车辆价值不高、技术过硬的老司机。
三者险是上路必备,建议一二线城市的司机朋友买200万以上保额,
毕竟现在经济水平提高了,谁知道撞的是玛莎拉蒂还是宝马i8。
车损险也建议买,不然磕着碰着都要自己出钱修理,花费也不少。
如果你所在的城市雨水非常少,可以考虑附加发动机进水损坏除外特约条款,可以降低保费,
但是发动机进水就不会赔了!
2.经济型
经济型是在基础型基础上进行了扩充:基础型+座位险+医保外医疗费用责任险。
适合新手司机上路,又或者偶尔需要搭同事出行的朋友。
一份座位险或者驾乘险,可以为车内乘车人员发生意外提供保障;
医保的报销有很大不确定性,如果伤者治疗时需要用到进口器材、高价药等,这部分费用保险公司是不会报销的!
所以医保外医疗费用责任险还是很实用的,奶爸建议买上。
3.全面型
全面型是在经济型基础上进行了扩充:经济型+节假日三者双倍赔险+增值服务特约条款。
节假日三者双倍赔险性价比非常高,投保100万保额的三者险,保费在100元左右,
而且一年中,有三分之一时间可以享受节假日三者双倍赔险的保障,相当划算!
增值服务特约条款就是花钱买服务,如果你预算充足,所在地区保险公司网点多,服务能力好,可以考虑下。
如果你的车是新车,又或者车买的比较贵,可以附加一份车身划痕损失险。
购买车险的渠道五花八门,比如维修厂、4S店、保代、第三方互联网平台、网销、电销等,
产品各有差异,每家公司都看着差不多,怎么选呢?
1.选大品牌、服务网点多的保司
车险不同于人身险,车险通常都有个定损的过程,
定损时间越早,响应越快,越有利于最后拿到理赔。
所以,服务网点越多,越能迅速到达现场,定损响应快。
2.选服务评级高的保司
买车险,服务体验是王道!
银保监会从以下10个指标衡量保司的服务质量:

(服务评价指标)
这里奶爸从银保监会官网,截取了部分保司服务评级情况:

(部分财险公司服务评级)
从上表我们不难发现:
平安、人保、太平洋、太平和安盛天平服务评级达到最高的 AA ;
阳光、大地紧跟其后,整体服务评级也有A。
虽然乐爱金这家公司排名靠前,服务也有AA,但它主要不是做车险的,
奶爸建议重点考虑标红的保司,都是车险业务轻车熟路的大公司。
车险的作用只是发生意外时多一份保障,并不意味着买了车险就万事大吉了,
最重要的还是遵守交通安全:
俗话说,道路千万条,安全第一条;行车不规范,亲人两行泪。
愿大家高高兴兴出门去,平平安安归家来!
版权声明:我们致力于保护作者版权,注重分享,被刊用文章【购买车险(关注)】因无法核实真实出处,未能及时与作者取得联系,或有版权异议的,请联系管理员,我们会立即处理! 部分文章是来自自研大数据AI进行生成,内容摘自(百度百科,百度知道,头条百科,中国民法典,刑法,牛津词典,新华词典,汉语词典,国家院校,科普平台)等数据,内容仅供学习参考,不准确地方联系删除处理!;
工作时间:8:00-18:00
客服电话
电子邮件
beimuxi@protonmail.com
扫码二维码
获取最新动态
