财务部门可以说是公司的核心部门,财务制度是指公司制定的相关规定和各项工作指标,并根据这些制度对公司财务各项工作进行约束和控制、考核和奖罚。企业更是为了让财务部门的工作有序进行,必须要通过标准化流程化进行财务管理。
财务管理的工作内容比较广泛,涉及到企业的方方面面,所以给大家分享一套完整版的财务管理制度和流程图,以及财务部各岗位工作职责及工作要求。供参考!!!
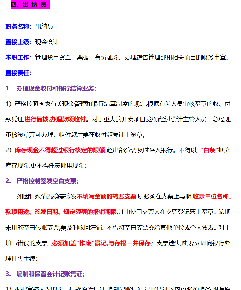
.......
......
.......
......
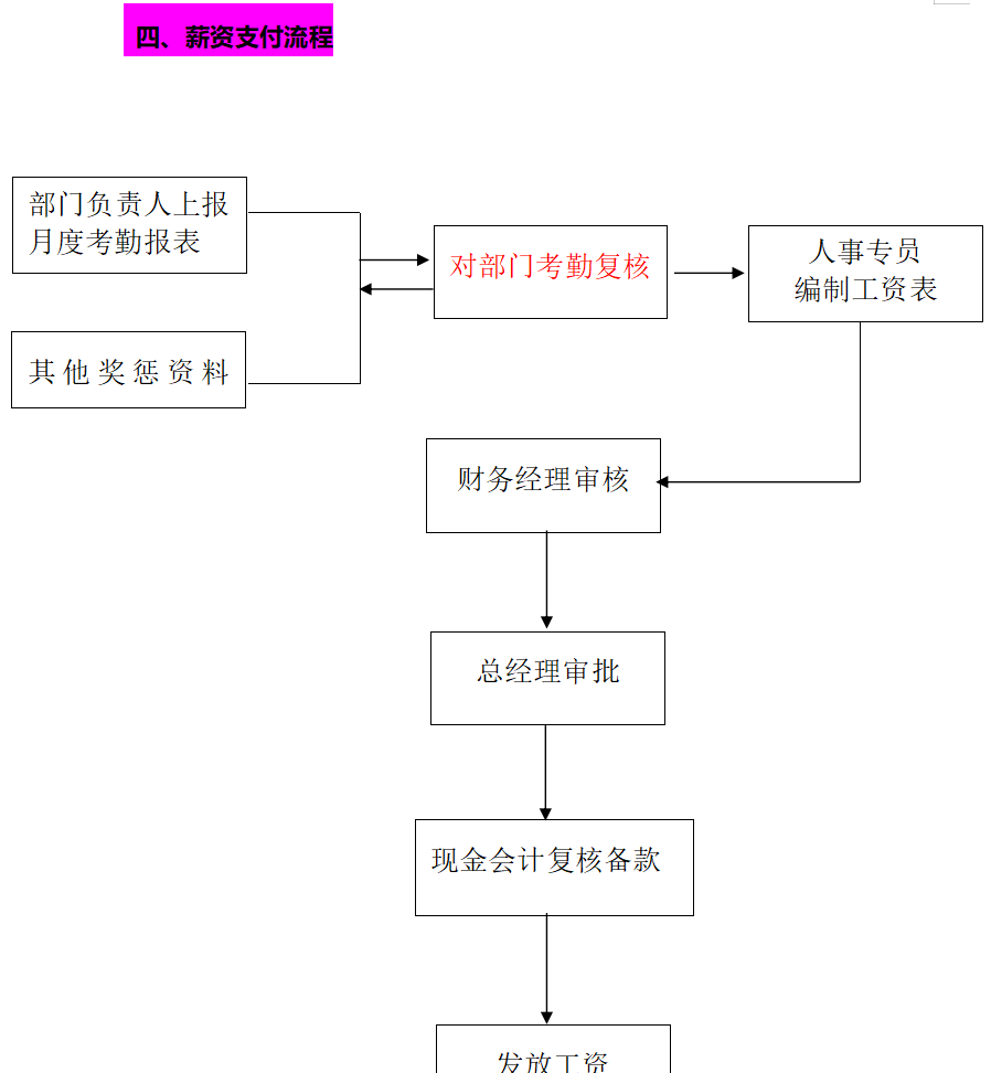
........内容太多(16部分),仅展示一部分,供参考
......
......
......
......
由于篇幅有限,关于公司财务管理制度和流程图,以及财务部各岗位工作职责及工作要求就不一一展示了,希望本章内容能帮助每个财会人员快速地完成日常财务工作~~
版权声明:我们致力于保护作者版权,注重分享,被刊用文章【小公司会计工作内容(财会人员速看)】因无法核实真实出处,未能及时与作者取得联系,或有版权异议的,请联系管理员,我们会立即处理! 部分文章是来自自研大数据AI进行生成,内容摘自(百度百科,百度知道,头条百科,中国民法典,刑法,牛津词典,新华词典,汉语词典,国家院校,科普平台)等数据,内容仅供学习参考,不准确地方联系删除处理!;
工作时间:8:00-18:00
客服电话
电子邮件
beimuxi@protonmail.com
扫码二维码
获取最新动态
