互联网和电商行业的兴起,电商会计顺应着时代的发展所占据比例的越来越大。电商行业的“双十一”的开展,每一年的收益在惊人的上升,同时也给从事电商会计人员带来了红利,同时也是工作的压力。小编在这里整理了关于电商会计业务流程及账务处理的会计分录,希望对从事电商行业的你有帮助。
电商会计业务处理流程和账务处理
电商行业会计分录
【文末有完整版电商会计业务流程及账务处理】
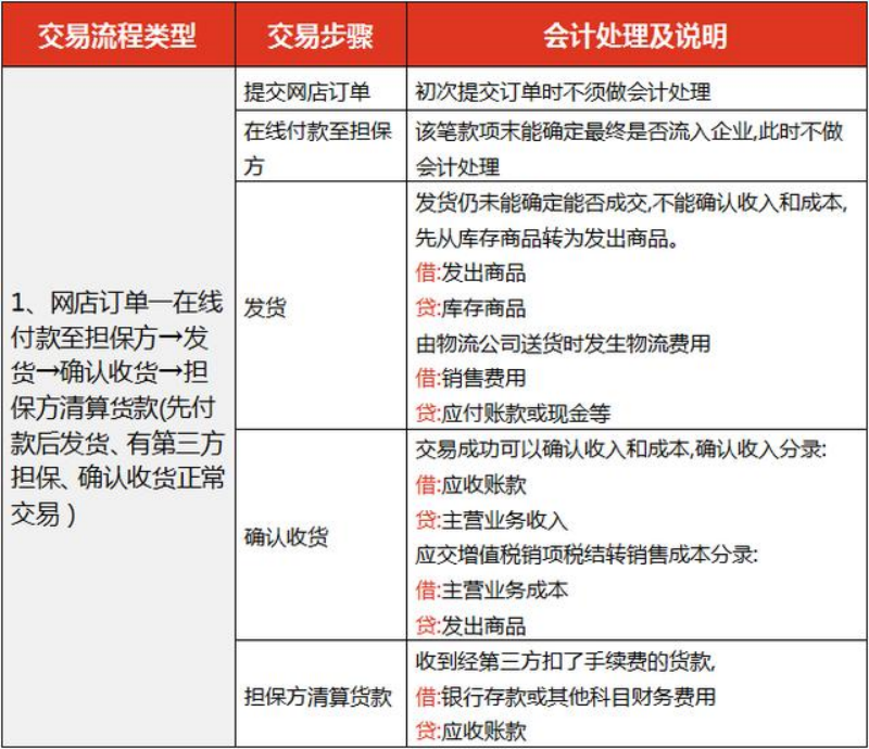
一,买卖双方交易
二,商品拒收退回换货处理
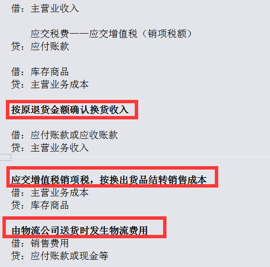
三,已成交后退换货品
好了,由于篇幅问题,有关【电商会计业务流程及账务处理】就到这里,有从事电商会计的小伙伴有需要,请往下看!
今日的内容就到这里,希望大家在双十一能够买到自己心仪的东西。
版权声明:我们致力于保护作者版权,注重分享,被刊用文章【电商会计每月基本工作流程(电商会计)】因无法核实真实出处,未能及时与作者取得联系,或有版权异议的,请联系管理员,我们会立即处理! 部分文章是来自自研大数据AI进行生成,内容摘自(百度百科,百度知道,头条百科,中国民法典,刑法,牛津词典,新华词典,汉语词典,国家院校,科普平台)等数据,内容仅供学习参考,不准确地方联系删除处理!;
工作时间:8:00-18:00
客服电话
电子邮件
beimuxi@protonmail.com
扫码二维码
获取最新动态
