最近,做电商会计的朋友说,她上个星期一刚入职一家电商公司,虽然都是做会计的,但她之前没有接触过电商行业,这几天正因为工作中的一些问题苦恼的不行。
想必很多跳槽到电商行业的财会人员也面临着这样的困境,今天就给大家分享一下电商行业实务做账流程、账务处理以及必备的会计分录,希望对各位电商会计的小伙伴们有所帮助!(文末可抱走)
(一)
(二)
(三)
(四)
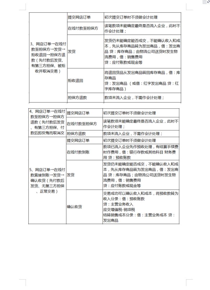
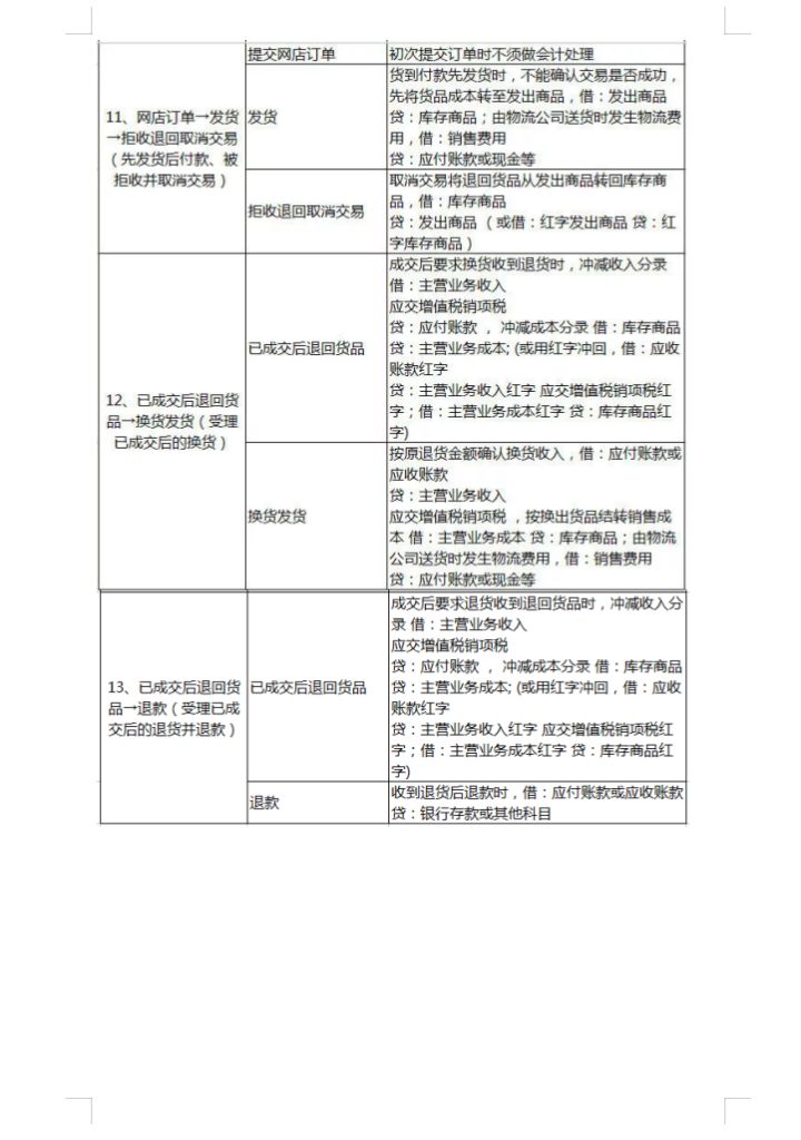
(五)
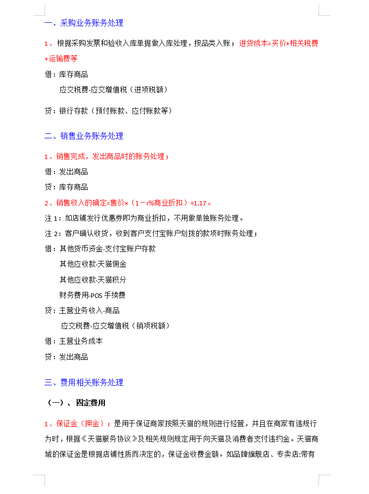
一、采购业务账务处理
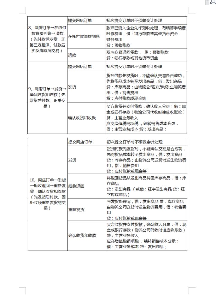
二、销售业务账务处理
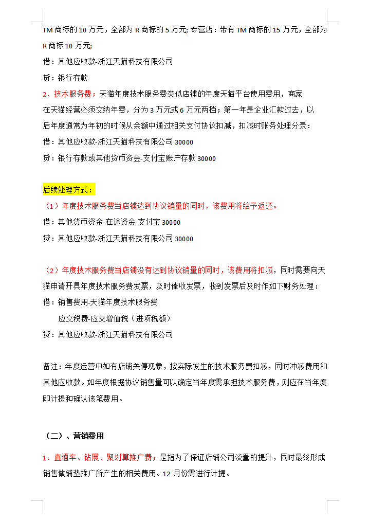
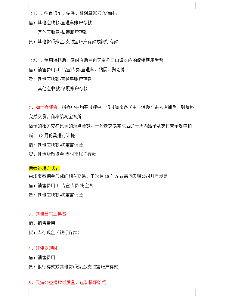
三、费用相关账务处理
......
篇幅有限,就不一一给大家展示了,有完整版,希望可以帮助到大家!
不是因为有了条件才去拼搏,而是因为拼搏才能创造条件。
版权声明:我们致力于保护作者版权,注重分享,被刊用文章【电商会计每月基本工作流程(电商会计不好做)】因无法核实真实出处,未能及时与作者取得联系,或有版权异议的,请联系管理员,我们会立即处理! 部分文章是来自自研大数据AI进行生成,内容摘自(百度百科,百度知道,头条百科,中国民法典,刑法,牛津词典,新华词典,汉语词典,国家院校,科普平台)等数据,内容仅供学习参考,不准确地方联系删除处理!;
工作时间:8:00-18:00
客服电话
电子邮件
beimuxi@protonmail.com
扫码二维码
获取最新动态
