根据近年来就业情况来看,会计依然是就业市场中的热门职业。
相比较于其他的职业来说,会计行业就业前景稳定、发展前景好,市场需求量大……
而且目前国家高质量会计人才的缺口还很大,且一直在推动高质量会计人才的发展。
会计行业相比较于其他职业会更加的稳定,所以很多人选择职业的时候就会选择从事会计。
目前全国会计从业人员已达4000万之多。
其中持有初级会计证书、中级会计证书、高级会计证书、注册会计师证书的会计人员在700万左右。
截至2016年底,累计有585.6万人。
通过考试取得了各级会计资格证书,其中:初级404.4万人,中级168.7万人,高级12.5万人。
截至2017年10月,累计有2487万余。
人报名参加全国会计专业技术资格考试,约625万人通过考试取得了相应资格,其中:初级约443万人,中级约169万人,高级约13万人。
2019年通过初级会计、中级会计、高级会计、注册会计师人数暂未公布。
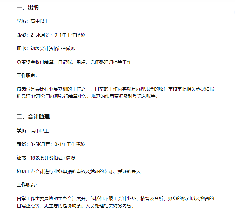
像出纳、会计助理之类的工作,一般不需要从业人员有相关的工作经验和基础。
沐禾教育:会计考证没有目标?会计行业最常见【七大岗位】,看完你就知道,要怎么努力了!0 赞同 · 0 评论文章
尽可能多的,尽力去考证。
在会计行业证书虽然不能代表能力,但证书一定是薪资水平的一大参考项目。证书越多,相应的薪资水平和工作岗位就会越好。
会计专业的大学生,在校期间除了必备的证书以外,一定要初级会计证书考下来。在大四的时候,尽可能多的考CPA的考试科目。
会计走到最后,你会发现证书越来越重要,有证书不一定混的最好,但大多数都混的不差;没证书不一定混不好,但大多数都比较艰难。
国家承认,和职称、工作直接挂钩的就那几个,初级、中级、高级,注会和税务师(注册取消之后要弱很多),所以,最基本的,初会证书必须拿到,否则你很难说服别人,老生常谈了家人们:考了不一定有用,但是没有肯定不行。
从上述图片数据可以直观看到,会计行业各岗位的薪资待遇存在着不小的差异。
以上述一二线城市财务岗位举例,基础财务岗位
如出纳、财务助理等职位的薪资可以达到4k-6k/月,
随着职级递增,财务总监的薪资可能会达到18k-30k/月,可见职位职级、财务技能、工资薪金是整体呈同向发展的。
当下“初级会计证”已成为众多会计人心中的行业门槛,因此许多想在会计领域大展一番身手的考生纷纷报名初级会计考试。
网课
讲义
思维导图
经济法思维导图
精讲考点
《初级会计实务》精讲考点
2018年《初级会计实务》精选真题
掌握住这些资料,并好好地加一利用,2022年考过初级会计职称的成功就是你的!
文章篇幅有限,以上所有免费资料都可以领取完整word版!
领取方式:
评论区回复:初级会计
即可免费领取。
版权声明:我们致力于保护作者版权,注重分享,被刊用文章【会计专业(会计专业大学生的未来在哪里)】因无法核实真实出处,未能及时与作者取得联系,或有版权异议的,请联系管理员,我们会立即处理! 部分文章是来自自研大数据AI进行生成,内容摘自(百度百科,百度知道,头条百科,中国民法典,刑法,牛津词典,新华词典,汉语词典,国家院校,科普平台)等数据,内容仅供学习参考,不准确地方联系删除处理!;
工作时间:8:00-18:00
客服电话
电子邮件
beimuxi@protonmail.com
扫码二维码
获取最新动态
