长期分居是离婚的罪魁祸首?
意定监护等同于结婚?
哪种遗嘱类型最常被订立?
民法典时代婚姻家事有哪些新变化?
擎盾数据中台
结合大数据分析带您探究以上问题的答案~
(一)总体分析
1 婚姻家事案件数量变化呈“Ω”形
擎盾中台以“婚姻家庭、继承纠纷案由”为关键词检索数据库,统计的数据显示,2012-2020年婚姻家庭、继承纠纷案件呈现先上升后下降继而趋于平稳的状态。从2012年至2015年,案件数量逐步增加,2015年达到816172件,2017年下降至27116件。2018-2020年案件数量趋于平稳,保持在21000-25000件的区间范围内。
2 离婚纠纷案件数量居榜首
具体到婚姻家庭、继承纠纷的案由,可以发现,离婚纠纷、继承纠纷、抚养纠纷争议案件最多,属于多发纠纷类型。扶养纠纷,收养关系纠纷,离婚后损害责任纠纷的案件数量相对较少。
(二)婚姻家庭纠纷
无人监护陷困境 国家监护来兜底
基本案情
蔡某(男)于2019年去某小区收购废品时,在明知朱某(女,经鉴定患中度精神发育迟滞,无性自我防卫能力)患有精神智障的情况下,与朱某发生性关系,并致朱某怀孕产下一女朱小某。2020年7月,检察院向法院提起公诉,指控蔡某犯强奸罪。
法院于2020年9月作出刑事判决,判决蔡某犯强奸罪,判处有期徒刑四年六个月。在检察院的支持下,居民委员会向法院提起诉讼,以朱某患有精神智障无监护能力,蔡某服刑无法履行监护职责,且无合适的可以承担监护责任的其他主体为由,申请撤销蔡某监护人资格,指定儿童福利院作为朱小某的监护人。
典型意义
本案中,朱小某系生母被强奸产下的孩子,生父因刑事犯罪不适合监护,生母因精神状态无监护能力,亦无其他愿意承担监护责任的合适主体,导致未成年人的监护缺失。为保障未成年人健康成长,国家监护是家庭监护之外重要的兜底保护。人民法院根据居民委员会的申请,按照法律程序指定儿童福利院作为监护人,依法保护未成年人的合法权益,向社会诠释了“国家亲权”及监护制度设立的意义所在。
(案例来源:江苏高院)
1、结婚
(数据来源:民政部)
民政部网站公布了2021年前三季度结婚登记人数和离婚登记人数,擎盾数据中台根据数据绘制了上述图表。前三季度结婚人数一路攀升,从213.2万上涨至588.6万,增加了一倍之多;离婚登记人数也呈现出类似趋势,从第一季度的29.6万增长至第三季度的158.4万。
2、离婚
擎盾数据中台基于裁判文书总结了离婚案件中常见的离婚事由,并以“离婚纠纷案由”及对应关键词检索(截止2021年12月13日),绘制了上述图表。
其中,长期分居(749247件);三观、性格不合(246178件);家庭暴力(181350件);有赌博、吸毒等恶习(146879件);一方下落不明(93173件);虐待、遗弃家庭成员(56767件);婚外情(16491件);生育能力问题(6225件);冷暴力(5112件)。
可以发现,长期分居、三观性格不合、家庭暴力等因素是导致夫妻感情破裂最终离婚的原因TOP3。此外,有赌博、吸毒等恶习屡教不改,虐待遗弃家庭成员等一方暴力或恶习也是多数案件的离婚原因。
3、监护
我国现有的监护制度
我国现有的监护制度体系包括:未成年监护和成年监护。
未成年人的监护方式包括法定监护、协议监护、指定监护。成年人的监护方式包括法定监护、协议监护、指定监护和意定监护。其中指定监护同未成年监护一样,分为机构指定监护(兜底性补充条款,临时监护)和父母遗嘱监护。
《民法典》第33条规定了意定监护制度,对法定监护的缺口进行了进一步填补,且满足了居民在养老、赡养方面的多元化需求,尊重并且保护了被监护人的自主选择权。对于一些父母子女恶劣, 或者性少数群体的监护需求提供了新的解决方案。下文将对意定监护制度进行进一步的分析:
1) 80岁以上老人最常设定意定监护
根据《意定监护的中国实践与制度完善》文章中对上海市普陀区公证处近2年200个意定监护公证案件进行分析总结所得数据(截止2021年4月15日),擎盾数据中台绘制了设定意定监护群体年龄分布表。
80岁以上的年龄段是这一制度的最多利用群体,占比为42%;70-79岁紧随其后,占比28%;60-69岁占比为17%;60岁以上的群体占比超过80%,且呈现出年龄越高,比重越大的特点。这也与我国意定监护制度设立的初衷即为人口高龄化挑战提供解决方案相吻合。
2) 家庭冲突成为设定意定监护的主要原因
另一方面,这些群体中订立意定监护的原因多有不同。数据统计显示,基本上可划分为家庭冲突、法定监护人缺位、构建身份等原因。
家庭冲突占比高达45%,实践中常见情形为夫妻、子女感情被监护人拥有较为丰厚的财产,失能后很可能面临多子女为了遗产,争当监护人,因而为避免家庭冲突的产生而利用制度。
法定监护人缺失、缺位占比为32.2%,实践中多对应失独老人和寡居老人。前者面临着无法定监护人的窘境,而后者则面临的是法定监护人除了金钱给付之外,无法履行赡养义务的境况。
构建身份等其他因素占比22.8%,这类制度利用者主要是LGBT群体(性少数群体),在长期稳定的非婚同居关系中,这类群体希望伴侣能通过订立意定监护协议成为彼此的监护人,绕开婚姻登记制度,从而具有法律上配偶所拥有的身份权如处分自身财产、做出医疗决定或安排身后事务等。
但意定监护协议不等同于结婚登记手续,也并非是在立法层面上认可同性伴侣关系。
(数据及部分图片来源:《现代法学》2021年第2期
李欣,意定监护的中国实践与制度完善)
实践中,意定监护协议订立的同时也多伴随着遗嘱公证。基于制度利用者多为60岁以上的老年人,丧失行动能力和智识后监护人的确立与财产继承等事项也成为被监护人的重要考虑因素。
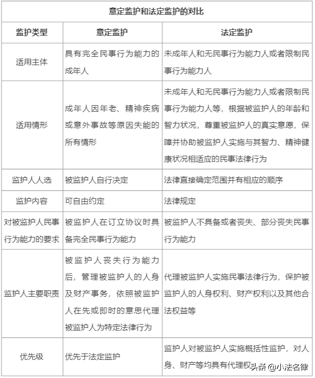
3) 意定监护和其他监护制度的对比
意定监护VS赡养
意定监护——主要利用人群为老年人;主要职责是被监护人丧失行为能力后,管理被监护人的人身及财产事务,依照被监护人在先或即时的意思代理被监护人为特定法律行为。并非仅仅用于养老,适用于成年人因年老、精神疾病或意外事故等原因失能的所有情形。
意定监护VS卖身契约
意定监护不同于卖身契约 ,监护应当最大程度地尊重被监护人的真实意愿,以维护被监护人利益为出发点。
意定监护VS婚姻代餐
签订意定监护协议并不意味着自动享有家事代理权等配偶之间才能享有的权利。意定监护只有当本人被宣告失去行为能力之后才可生效且此时本人已无独立为法律行为的能力,与婚姻制度不同。部分群体认为签订意定监护协议之后,可以在医院通知书上签字、享有一定的代理权限,不通过结婚登记手续也可以享有某种程度的“配偶权”。《民法典》将家事代理的权利主体范围限定为具有合法婚姻关系的夫妻,不适用于其他家庭成员以及同居关系的当事人。这种观点是有失偏颇的。
(三)继承纠纷
打印遗嘱无落款,遗嘱不一定无效
基本案情
莫某与窦某原系夫妻,二人育有子女六人,即原告莫某 1、被告莫某 2、莫某3、莫某 4、莫某 5、莫某 6。被继承人莫某于 2007 年去世,被继承人窦某于 2018 年去世,留有房产一套,登记在被继承人窦某与原告莫某 1 名下。窦某在生前留下遗嘱,表示其名下房产由原告莫某 1 一人继承。原告提交打印遗嘱一份,以证明被继承人窦某表示房产份额全部由莫某 1 继承。遗嘱共一页,为打印件,落款处“立嘱人:窦某”系打印,但有被继承人窦某的印章,另有两名见证人的签名及印章。
被告人共同答辩称,被继承人窦某系文盲,无法理解遗嘱之含义,且遗嘱上没有其签字,无法证明遗嘱是窦某真实意思表示,应属无效。法院认定该份遗嘱具备了法律规定的遗嘱形式要件,是窦某真实意思表示,应属有效。本案的遗产应遵照窦某的意愿进行处理。
典型意义
本案中原、被告均确认窦某文化程度为文盲,即使在买受系争房屋时,其也未曾签名,仅以印章代替。庭审中,接受遗嘱人委托的为其代书遗嘱、出具见证意见的律师均到庭,详细陈述窦某委托出具遗嘱的过程,并提供现场录音作为佐证,结合窦某文化程度和表达能力,认定遗嘱符合法定形式要件,应属有效,为具备形式瑕疵的遗嘱效力认定提供了范例。
(案例来源:上海长宁法院)
1、法定继承
《中华人民共和国民法典》继承编第二章即《中华人民共和国民法典》第一千一百二十六条至第一千一百三十二条和《最高人民法院关于适用《中华人民共和国民法典》继承编的解释》对法定继承进行了详细规定,在此不再赘述。
2、遗嘱继承
1) 80%以上继承纠纷案件当事人未订立遗嘱
以“继承纠纷案由”、“遗嘱”为关键词检索擎盾数据中台数据库,统计的数据显示继承纠纷中有遗嘱的案件数量占比为19.35%,而无遗嘱的案件占比高达80%,表明我国民众在处理财产继承问题时,对于设立遗嘱的意识还较低,不利于财产的合理分配和权益维护,遗嘱的设立等需要进一步普及推广。
2) 代书遗嘱、自书遗嘱占据遗嘱类型前列
在继承纠纷案件中,各类遗嘱的占比为,代书遗嘱(36.15%),自书遗嘱(24.3%),公证遗嘱(22.33%),口头遗嘱(8.88%),打印遗嘱(4.96%),录音遗嘱(3.38%)。其中代书遗嘱、自书遗嘱、公证遗嘱合计占比超过80%,体现了在设立遗嘱的群体中,多数具有订立书面遗嘱的意识。
那么遗嘱订立有哪些注意事项呢?
一要恪守遗嘱形式要求,防止使用歧义用语。
二要明确遗嘱人行为能力,避免任用瑕疵见证人。
三要保留胎儿、缺乏劳动能力与生活来源继承人的份额,慎用夫妻共同遗嘱。
视频加载中...
(视频来源:浙江民政)
看完以上分析,不知道文章开头的问题是否得到了解答呢?如果您对于婚姻家事方面还有其他的疑问,可以找擎盾小法名律进行咨询哦,也可以通过擎盾中台开发的法搜搜搜索平台获知更多婚姻家庭相关资讯。
版权声明:我们致力于保护作者版权,注重分享,被刊用文章【民法典的变化(民法典时代)】因无法核实真实出处,未能及时与作者取得联系,或有版权异议的,请联系管理员,我们会立即处理! 部分文章是来自自研大数据AI进行生成,内容摘自(百度百科,百度知道,头条百科,中国民法典,刑法,牛津词典,新华词典,汉语词典,国家院校,科普平台)等数据,内容仅供学习参考,不准确地方联系删除处理!;
工作时间:8:00-18:00
客服电话
电子邮件
beimuxi@protonmail.com
扫码二维码
获取最新动态
