工作三年了,工作一直勤勤恳恳兢兢业业,老板总是给我画大饼,却从来没落实给我升职加薪的事情,这让我很懊恼,甚至有了辞职的念头。不过,念及在公司工作也挺久了,我想再跟老板提提看。
刚好最近我发现公司的报销制度很混乱,便熬夜整理了费用报销账务处理大全+费用报销制度及流程。老板看了之后大喜,当场宣布下个月让我当主管!
1.票据填写的要求
2.票据粘贴的要求
1.备用金及差旅费、施工费、投标保证金借款
2.采购材料借款
3.固定资产/无形资产借款
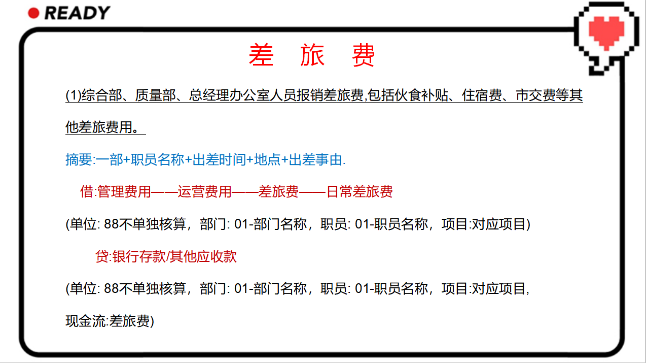
4. 差旅费
5. 通信费
6. 办公费
7. 车辆使用费
8. 运杂费
9. 广告费
……
版权声明:我们致力于保护作者版权,注重分享,被刊用文章【员工借款报销会计分录(老板看了张会计的费用报销账务处理及流程后)】因无法核实真实出处,未能及时与作者取得联系,或有版权异议的,请联系管理员,我们会立即处理! 部分文章是来自自研大数据AI进行生成,内容摘自(百度百科,百度知道,头条百科,中国民法典,刑法,牛津词典,新华词典,汉语词典,国家院校,科普平台)等数据,内容仅供学习参考,不准确地方联系删除处理!;
工作时间:8:00-18:00
客服电话
电子邮件
beimuxi@protonmail.com
扫码二维码
获取最新动态
