本篇内容历经千辛万苦,精心整理而成,希望大家认真看哦!
如果看的不过瘾,那么大家可私信回复“资料”领取更多中级会计职称备考干货!
各科目考试难点及考试分值占比
1
《中级会计实务》
特点:考查难度较大、内容较多
备考:紧扣指定教材复习迎考。教材是根本,应该把教材吃透,弄懂教材中的基本概念和原理,掌握基本方法,这才是关键!
《中级会计实务》教材概况
2
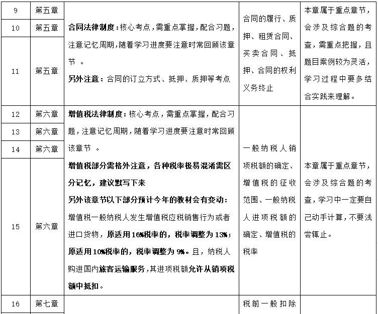
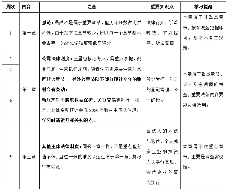
《中级经济法》
特点:《中级经济法》知识点多、杂、细、考题灵活,需要大量的记忆。
备考:一要注意多归纳,通过联想、画表、找异同点等方式来提高学习效率;二是多举例,通过举例真正领会法律规定;三要多做题,举一反三,在重复中记忆。
《中级经济法》教材概况
3
《财务管理》
特点:内容比较抽象、公式多并且不容易理解、计算量大
备考:考生在学习过程中要侧重理解、熟记公式、反复做题,并进行自己的归纳总结和思考。
《中级财务管理》教材概况
2020年中级会计各科目学习计划
1
《中级会计实务》学习计划
基础阶段
这一阶段的学习任务是非常重要的,不仅要将所有的知识点学习一遍,还要为后续阶段的学习预留足够的时间!
因此大家在复习的过程中,要合理的安排学习时间!
但是也不要过于教条,不要求快,而要求稳,要把每一个需要掌握的知识点扎实的掌握!
强化阶段
强化阶段大家还是要将知识点再去回顾一遍,然后配合习题进行巩固,将知识点逐渐转化成分数!
但是没有计划盲目进行是万万不可的,有了学习计划可以让大家的时间规划更合理,让自己前行更加有动力!
冲刺阶段
强化阶段大家还是要将知识点再去回顾一遍,然后配合习题进行巩固,将知识点逐渐转化成分数!
但是没有计划盲目进行是万万不可的,有了学习计划可以让大家的时间规划更合理,让自己前行更加有动力!
2
《中级会计财管》学习计划
财管是注会考试的三座大山之一,可见科目难度是比较高的。课程总共21章,主要包括三个部分:财务管理(1-12章)、成本会计(13-15章)和管理会计(16-21章)。想要听一遍课就拿下财管,是不太现实的,所以,在此给大家一份周密的学习计划,让你顺利通过财管考试。
第1轮:现在新教材还没有下来,在4月份之前,大家可以学习一些基础知识,为后边基础阶段听课打下基础,我们的学员可以听北京注协培训网《财管》的先修班课程学习。
第2轮:4-7月,是时间最长的一轮,这一轮是全面学习,夯实基础的阶段,必须要保证学习质量,一定要做到“听完一章的课程 看一章的教材/讲义 做一章的习题”。
这一轮做题时,可能大家的正确率只能达到1/3左右,但是一定不要气馁,做错的部分正是掌握的不好的地方,要返回来把对应的内容学会,这才是这一轮的目的。
第3轮:8-9月,进行第二次全面学习,但是这一次是针对重点内容进行强化学习,做题时只做上一轮做错的练习题,因为人的错误思维是比较固化的,往往做错的题下一次还是会做错。
我们的学员可以配合夺分班,按照“听完一章的课程,看一章的教材/讲义,做一章的习题(上一轮做错的题)”完成这一轮的学习。
第4轮:9-10月,这个时候到了冲刺的阶段了,大家需要快速的将所有的考点过一遍,然后把第三轮做错的题再做一遍,再搭配模拟题和真题加强练习;还有很重要的一点,一定要安排一个合适的时间和环境,做一套真题,感受一下真实考试应该如何把握做题进度和时间,如何使用机考系统,避免考场上做不完题。
3
2020年中级会计经济法各章节学习计划
1、公司法中,成立的条件;股东会、董事会召开的规定
2、证券法中,首发上市、增发股票、发行可转债的条件;
3、合伙法中,需要一致同意的事项;
4、票据法中,绝对、相对记载事项,背书转让的规定;
版权声明:我们致力于保护作者版权,注重分享,被刊用文章【中级会计学习计划(中级会计职称难点及考试分值占比及学习计划)】因无法核实真实出处,未能及时与作者取得联系,或有版权异议的,请联系管理员,我们会立即处理! 部分文章是来自自研大数据AI进行生成,内容摘自(百度百科,百度知道,头条百科,中国民法典,刑法,牛津词典,新华词典,汉语词典,国家院校,科普平台)等数据,内容仅供学习参考,不准确地方联系删除处理!;
工作时间:8:00-18:00
客服电话
电子邮件
beimuxi@protonmail.com
扫码二维码
获取最新动态
