装订一周左右的卷宗,对于这项工作基本已经能够很好地完成。今天主任教我做案件的委托手续。
首先,委托手续是有固定的模板,每一个案件根据不同的庭审阶段直接套入使用即可。
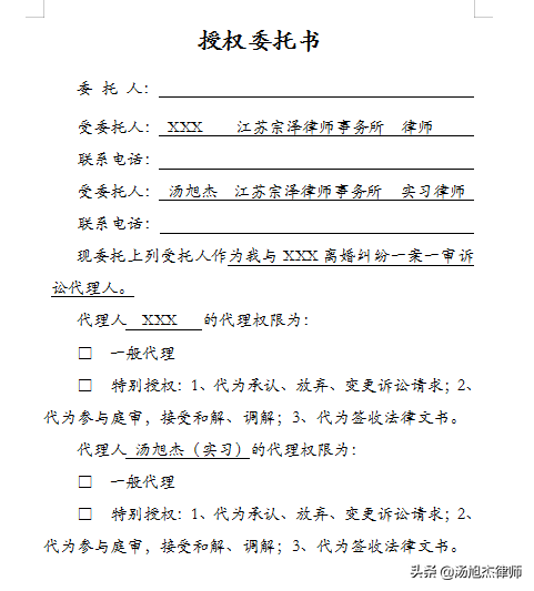
授权委托书(模板)
其次,也是最重要的一点,就是指导当事人签字!委托手续凡是有当事人签字的地方,必须其本人签字,不能由别人代签,也不能转委托,更不能律师代签。主任特别提醒:有的委托手续不是当事人自己签的,已经被法院查出出事的前例,切记!
再者,签字前要向当事人进行指导说明。例如:案件的收费标准、代理律师具体是谁?律师代理的是哪个阶段的程序?这些全部要逐个向当事人明示以及挨个确认,避免当事人日后说我们作为服务行业提供的全部都是格式委托手续,根本没有释明,产生不必要的纠纷。
律师真的是一份细致的工作,从办理案件的委托手续来看,就并非是件简单的工作。如果不细心的去学习,将来的隐患都还是比较大的。路漫漫其修远兮,吾将上下而求索。继续努力,加油!
实习律师实习日志第四篇(连载30篇)
实习律师实习日志第三篇(连载30篇)
实习律师实习日志第二篇(连载30篇)
实习律师实习日志第一篇(连载30篇)
版权声明:我们致力于保护作者版权,注重分享,被刊用文章【实习律师日志(实习律师实习日志第五篇)】因无法核实真实出处,未能及时与作者取得联系,或有版权异议的,请联系管理员,我们会立即处理! 部分文章是来自自研大数据AI进行生成,内容摘自(百度百科,百度知道,头条百科,中国民法典,刑法,牛津词典,新华词典,汉语词典,国家院校,科普平台)等数据,内容仅供学习参考,不准确地方联系删除处理!;
工作时间:8:00-18:00
客服电话
电子邮件
beimuxi@protonmail.com
扫码二维码
获取最新动态
