随着电商行业的兴起,电商会计这个岗位也是越来越吃香,对于财务人员来说电商行业与传统行业的会计工作有着很大的不同,工作内容上也有着显著的难度。
闺蜜做了3年的电商会计,能月入过万,全靠她的这套电商账务处理流程,今天就分享给大家,可以参考学习
(需要的文末可抱走)
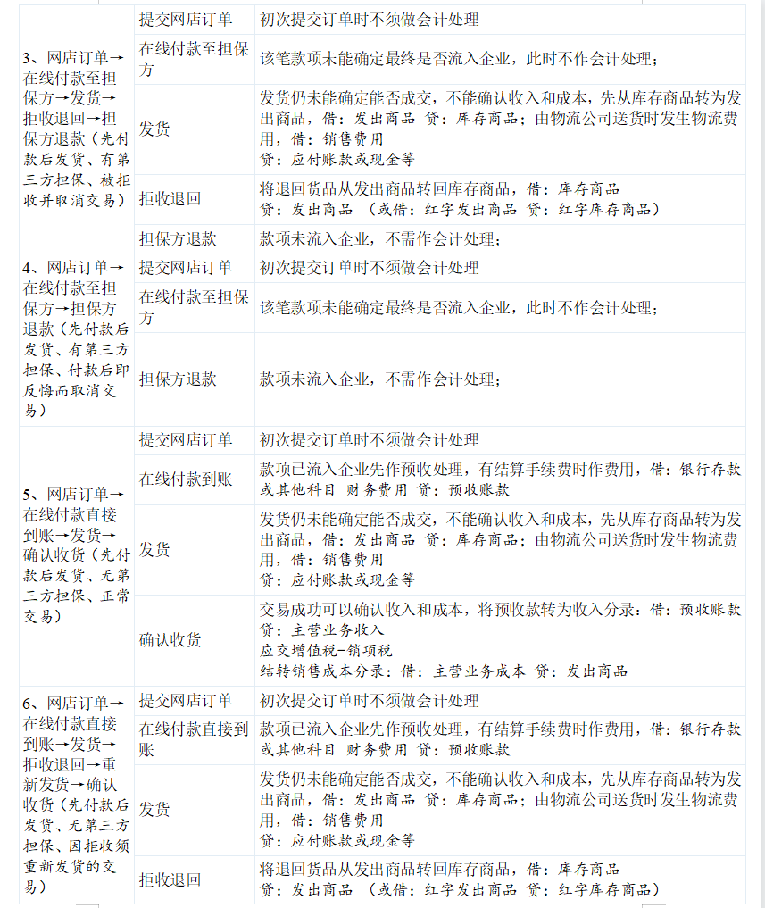
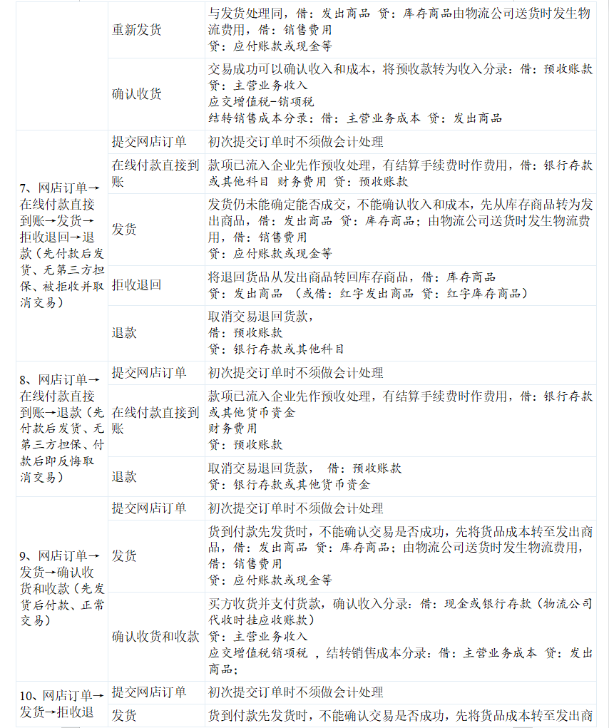
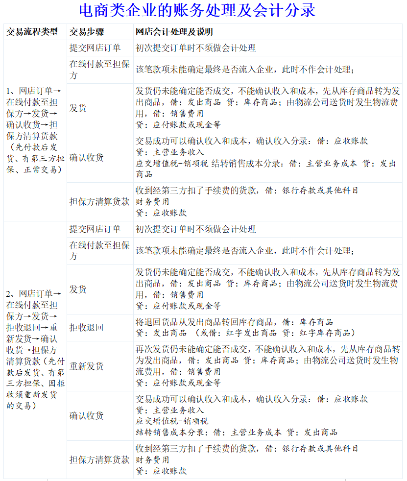
销售账务管理流程
......
......
......
由于篇幅有限,有关电商行业会计处理流程的内容就不一一展示了,资料已经整理出来了,需要的可抱走~
版权声明:我们致力于保护作者版权,注重分享,被刊用文章【电子商务和会计哪个好(闺蜜做3年电商会计)】因无法核实真实出处,未能及时与作者取得联系,或有版权异议的,请联系管理员,我们会立即处理! 部分文章是来自自研大数据AI进行生成,内容摘自(百度百科,百度知道,头条百科,中国民法典,刑法,牛津词典,新华词典,汉语词典,国家院校,科普平台)等数据,内容仅供学习参考,不准确地方联系删除处理!;
工作时间:8:00-18:00
客服电话
电子邮件
beimuxi@protonmail.com
扫码二维码
获取最新动态
