关于费用类科目体系设置原则总结及分享,新手们速速围观学习!
老会计来分享小窍门及小技巧,满满都是干货!
不来的错过了真的很可惜哦!
话不多说,行动最重要!
速度收藏学习起来!
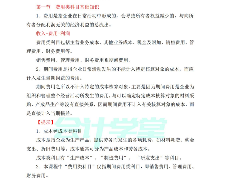
费用类科目基础知识
管理费用的账务处理
销售费用的账务处理
财务费用的账务处理
在借贷记账法下,费用类账户的借方登记增加额,贷方登记减少额
财务工作中,你是否遇到焦头烂额不知如何解决的问题呢?
(此处已添加小程序,请到今日头条客户端查看)标准报表要求
参照行业惯例
结合本企业管理细化程度,满足管理层的数据需求
考虑重要性及投入产出比(核算成本与数据价值)
考虑税收影响
好了,由于篇幅原因,就和大家分享到这里,资料已打包好,需要关于费用类科目体系设置原则总结及分享的小伙伴,看文末。
1、 下方评论区:领取,并转发收藏;
2、 然后点击小编头像,找到私信功能,私我回复:【学习】,即可免费领取
版权声明:我们致力于保护作者版权,注重分享,被刊用文章【费用会计(棒极了)】因无法核实真实出处,未能及时与作者取得联系,或有版权异议的,请联系管理员,我们会立即处理! 部分文章是来自自研大数据AI进行生成,内容摘自(百度百科,百度知道,头条百科,中国民法典,刑法,牛津词典,新华词典,汉语词典,国家院校,科普平台)等数据,内容仅供学习参考,不准确地方联系删除处理!;
工作时间:8:00-18:00
客服电话
电子邮件
beimuxi@protonmail.com
扫码二维码
获取最新动态
