临近年终,财务人员要进入非常忙碌的时段了,年终不仅要关账结账、编制报表、还要写财务分析报告,并且准备年度汇算清缴的事,时间非常的紧迫,那么在这有限的时间内容如何写财务分析报告呢?
写财务分析报告也不是一件简单的事,很多人写财务分析喜欢强调要用数字说话,堆砌一大堆的数据图表,其实这是大错特错,这样的财务分析报告写的人累,看的人也累。
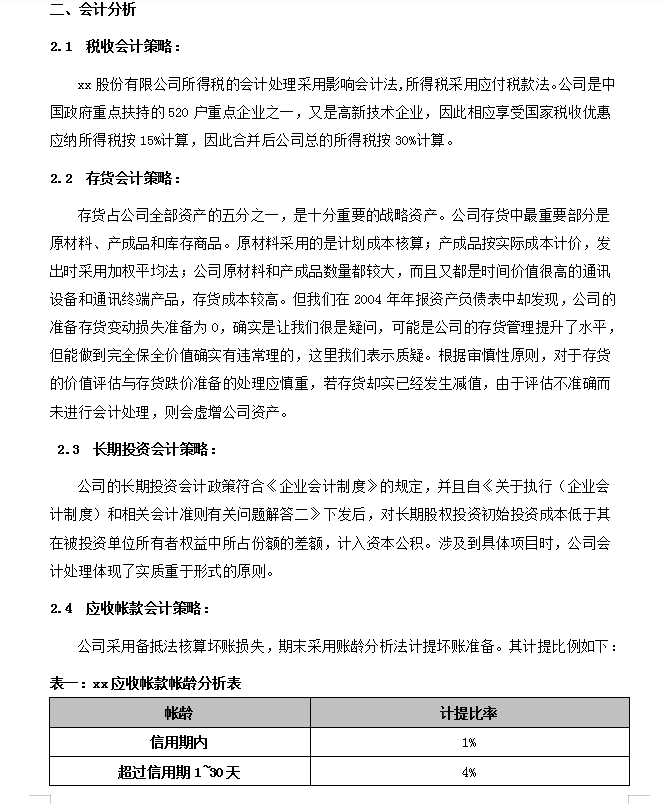
下面给大家分享一篇财务分析报告范文,如果你还不会写,那这篇文章一定不要错过,相信会对大家有很大帮助的,一起来看看吧!
公司简介:
3.1成长性分析
3.2盈利能力分析
3.3运营能力分析
3.4 偿债能力分析
3.5现金流分析
........
篇幅有限,今天的内容就分享到这了,大家有需要参考借鉴完整版内容可看下方操作步骤!
版权声明:我们致力于保护作者版权,注重分享,被刊用文章【财务管理案例分析ppt(2021年终财务分析报告范文)】因无法核实真实出处,未能及时与作者取得联系,或有版权异议的,请联系管理员,我们会立即处理! 部分文章是来自自研大数据AI进行生成,内容摘自(百度百科,百度知道,头条百科,中国民法典,刑法,牛津词典,新华词典,汉语词典,国家院校,科普平台)等数据,内容仅供学习参考,不准确地方联系删除处理!;
工作时间:8:00-18:00
客服电话
电子邮件
beimuxi@protonmail.com
扫码二维码
获取最新动态
