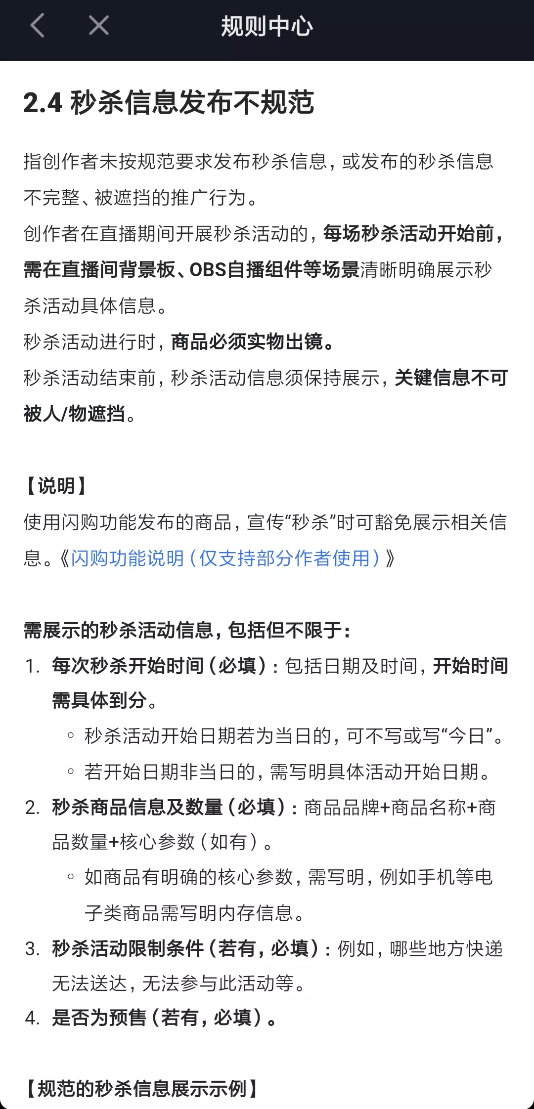
为了避免长时间憋单等恶意营销行为,上周抖音接连发布的“诱骗秒杀”、“诱导互动”的违规营销细则,禁止引导用户发布“拍了”“666”等与商品无关的弹幕;引导用户点赞XX下;秒杀信息发布不规范等违规行为。
而据飞瓜数据观察,在规则上线后,我们发现不少明星和红人直播间已经顺势做出转变,在直播间上架秒杀、福利款时,会先写好开炸时间、商品名称、数量、价格等。
其实,这也是抖音规范带货直播间玩法又一步,希望主播通过优质内容和合理互动方式,提升用户的参与度和信任感。
那么,在新规之后直播又出了什么“有意思”的互动和引流玩法?又有哪些新晋账号刚开播就快速获得流量?今天飞瓜数据就分别选取了近期热卖的品牌爆单账号和低粉黑马新号,解读他们是如何快速在抖音推广并爆单的!
我们发现最近不少本地生活品牌也在加快入驻抖音,通过飞瓜数据统计,我们发现8.7品牌自播号的销量占比超过70%,说明本地生活的品牌自播号近期推广带量效果在提升。
而通过品牌榜我们发现,像麦当劳、肯德基、汉堡王等快餐品牌,近期在抖音的自播销量都特别高,主推“线下兑换劵”,同步促进了线下门店的流量。
比如,我们发现“麦当劳板烧鸡腿堡 单次券”已经连续多日蝉联【抖音商品榜】日榜TOP1,仅8月8日就卖出19.2万,单日销售额接近100万;3天卖出40.2万单,总销售额超过200万!
同时,这款爆品也推动了「麦当劳」品牌的销量攀升,在8.7-8.9连续3天蝉联本地生活品牌销售额日榜TOP1,期间抖音销售额超过620万!
那么「麦当劳」究竟是如何在抖音推广的呢?抖音是否会成为线下门店的新流量渠道来源呢?
1.品牌自播,88金粉节推动销量
我们通过飞瓜数据的「麦当劳」品牌详情页,看到近30天销售额主要是来自品牌自播号——「麦当劳抖金店」,开设15场带货直播,总销售额超过1129万。
我们点击“关联直播”可以查看账号在直播数据,通过直播标题可以明显看出,在8.7官方开设了“抖金店88会员节”活动后,「麦当劳抖金店」的直播间人气和销售数据成倍提升。
可见对品牌方来说,在抖音同步开设线上活动,不仅能提升活动的覆盖面,也能促进品牌转化。那么在「麦当劳抖金店」的直播间还有什么爆品的推广和引流策略呢?
2.整点秒杀,限量福利促进转化
我们查看「麦当劳抖金店」的直播间,发现主播会不定时上架秒杀款促活。通过飞瓜数据的直播详情,我们可以直观对比直播商品上/下架、已抢光和销量趋势,发现主播的爆品推广策略。
我们以8.8的直播为例,在“直播关键节点 - 上下架”中,黄色代表“上架”,灰色表示“已抢光”,可以看到在每个整点主播都会上架秒杀款,通过限量抢购的策略,很好促进了转化,直播间不少秒杀品的转化率高达100%。
而整点秒杀+不定时福利,也很好地提升了直播间观众的留存,「麦当劳抖金店」直播间平均观众停留时间1分57秒,超过73.53%的播主。
3.联动线上热推,促进线下消费
我们最近在抖音开播的门店商家越来越多 ,除了直播间推广美食卡劵,抖音也上线了优惠团购、抖音探店团等线下服务。
现在,探店达人只要在视频中关联有团购的地点,观众就能直接跳转购买;而现在更多商家也在直播间“关联小风车”推广团购商品,为线下门店提供了更多曝光的机会,相信这会成为未来商家推广的新趋势。
比如我们通过“实时直播热榜”,发现有个低粉黑马「樱桃」直播间,虽然在开播前只有1000+粉,但开播5场后,粉丝涨到8.8万,直播总销售额255.8万!
那么她究竟有什么神奇的引流带货技巧呢?
1.多规格分链接上架,转化更高
以8.5这场直播为例,可以看到直播间共上架4款“洗衣液”。虽然是同款商品,但主播在上架商品时,根据商品的不同规格,上架15瓶、25瓶、35瓶的多款链接。
一来,也会根据观众留言互动,推荐购买;二来,通过直观的价格差别,也更能凸显购买组合商品的优惠力度;
同时,我们注意到直播中,主播的讲解商品以单价最低的29.9元的“洗衣液”为主,讲解时间覆盖了正常直播。
因为主播讲解中的商品,会默认展示在直播页面右下方,超低价的优惠商品可以吸引观众在直播间停留,所以「樱桃」直播间的观众停留时长1分58秒,超过73.79%的直播间,而观众的停留的时间按越长,转化的可能性就越高。
所以在直播间只推一款商品时,可以将单价最低价的商品作为直播间“主讲”商品,先增加观众的停留时长,然后再通过主播的推荐的从而促成转化。
2.爆品种草视频,引流效果更好
我们注意到,直播间多款商品的转化率都超过100%,那么直播间精准的流量是来自哪里呢?
我们通过飞瓜数据的“直播流量来源”,可以看到来自“视频推荐”的观众占比高达92%,相当于引流了24.5万观众进入直播间,说明视频很好地为直播间增加了人气。
同时,我们发现「樱桃」在直播过程中,还会连续发视频为直播间带来持续的引流。视频主要是用“洗衣液轻轻一泡,就洗干净”的内容,而我们看到直播间的销售转化率高达10.14%,说明这些视频引流进直播间的观众都非常精准,在选择引流视频的时候,可以注意内容和产品的结合,能带来更精准的用户。
随着抖音直播的不断发展,对数据精细化的运营和分析也提出了更高的挑战。
更多线上线下商家也通过抖音更快速获得精准的曝光和流量,通过飞瓜数据就能帮助你更好分析品牌推广和运营策略,助力团队更好洞察运营方向,及时做出调整,快速实现流量变现!
- 总结
1. 线下品牌加速入驻抖音,直播间整点限量秒杀可以促进观众停留和直播热度。
2. 同款商品可以分不同规格上架多个链接,直观的价格差别,更能凸显组合商品的优惠力度。
3. 小号在为带货直播间引流时,可以拍摄该商品的使用视频,引流的观众会更精准。
- 文章涉及的功能
品牌/商品详情
热度分析:品牌的播主推广趋势和热卖品类,发现主推播主类型;
带货播主:关联该商品的播主推广及销售数据;
直播详情
流量趋势图:直播间人气、带货、涨粉趋势图,并可同步查看商品上下架/讲解、福袋发布节点,更好判断直播运营策略;
带货商品:直播间关联商品推广及销售数据;
流量来源:直播观众来源比例趋势图及预热引流视频的点赞分布;
线下团购详情
热度趋势:该线下门店近30天观看人数趋势,及用户评价、团购商品销售数据等;
关联视频/直播:关联该商品的视频/直播间的人气互动数据等。
版权声明:我们致力于保护作者版权,注重分享,被刊用文章【麦当劳案例分析及答案(8月抖音直播引流案例分析)】因无法核实真实出处,未能及时与作者取得联系,或有版权异议的,请联系管理员,我们会立即处理! 部分文章是来自自研大数据AI进行生成,内容摘自(百度百科,百度知道,头条百科,中国民法典,刑法,牛津词典,新华词典,汉语词典,国家院校,科普平台)等数据,内容仅供学习参考,不准确地方联系删除处理!;
工作时间:8:00-18:00
客服电话
电子邮件
beimuxi@protonmail.com
扫码二维码
获取最新动态
