施工合同即建筑安装工程承包合同,是发包人和承包人为完成商定的建筑安装工程,明确相互权利、义务关系的合同。为了防止劳动关系、薪资等等细节争端,一份详尽的承包施工合同就显得尤为重要了。
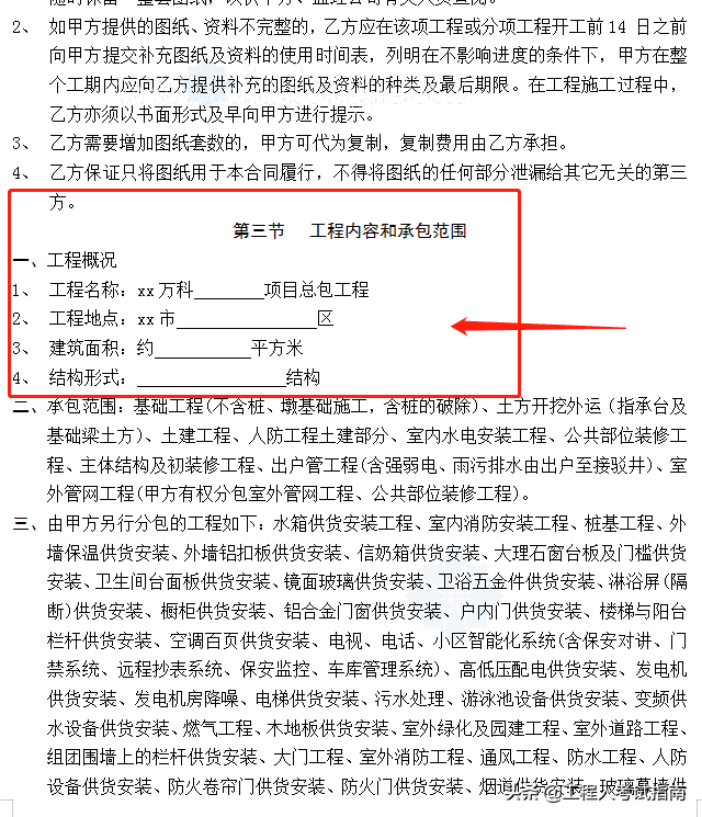
今天给大家分享一份著名中国建工公司前十强某科的《总承包施工合同范本》,虽然只有30页内容,但是却涵盖28个项目,从合同文件内容到附件,事无巨细都有详细记录。
(文末有合同word版领取方式)
如果你想要套用这份合同规范,可以通过文末图片指引,找我索要,我会第一时间免费分享给大家的。
版权声明:我们致力于保护作者版权,注重分享,被刊用文章【施工合同范本最新(工程人必学合同规范)】因无法核实真实出处,未能及时与作者取得联系,或有版权异议的,请联系管理员,我们会立即处理! 部分文章是来自自研大数据AI进行生成,内容摘自(百度百科,百度知道,头条百科,中国民法典,刑法,牛津词典,新华词典,汉语词典,国家院校,科普平台)等数据,内容仅供学习参考,不准确地方联系删除处理!;
工作时间:8:00-18:00
客服电话
电子邮件
beimuxi@protonmail.com
扫码二维码
获取最新动态
