2020年开始,高级经济师实行考评结合的模式,考试采取全国统考模式,评审由各地组织,从20年、21年高级经济师考试情况来看,无论是报考人数、还是通过人数都远超预期!
你是不是也想拿个高级经济师职称呢?还没决定好?那就赶紧来了解一下高级经济师的发展前景以及含金量吧!
01
市场需求大,就业形势好,发展前景光明
最近人社部发布了《关于进一步加强高技能人才与专业技术人才职业发展贯通的实施意见》的通知。通知强调要加强创新型、应用型、技能型人才培养,聚焦人才职业发展中“独木桥”、“天花板”问题。
推进职称制度与职业资格、职业技能等级制度有效衔接,支持高技能人才参加职称评审和职业资格考试,鼓励专业技术人才参加职业技能评价,搭建两类人才成长立交桥。
随着社会发展,我国现在对经济师人才的需求还是比较大的,尤其是比较高端层面的经济人员十分紧缺,很多大中型企业需要经济人才,国家机构也需要相关人才,可以说发展前景一片光明。
02
工资待遇好,职位晋升快
有的企事业单位会通过评定职称来决定薪资级别或晋升,考取高级经济师可以提高自身的晋升空间,部分企业经济师证书在工资、绩效评定时是加薪与否的重要指标之一,级别越高加薪就越多。
且升职提岗,职称证书也是一项限制条件。在很多事业单位,高级经济师可享受副处级干部待遇,如果具有高级经济师资格,那就距离升职加薪就不远了。
03
落户积分
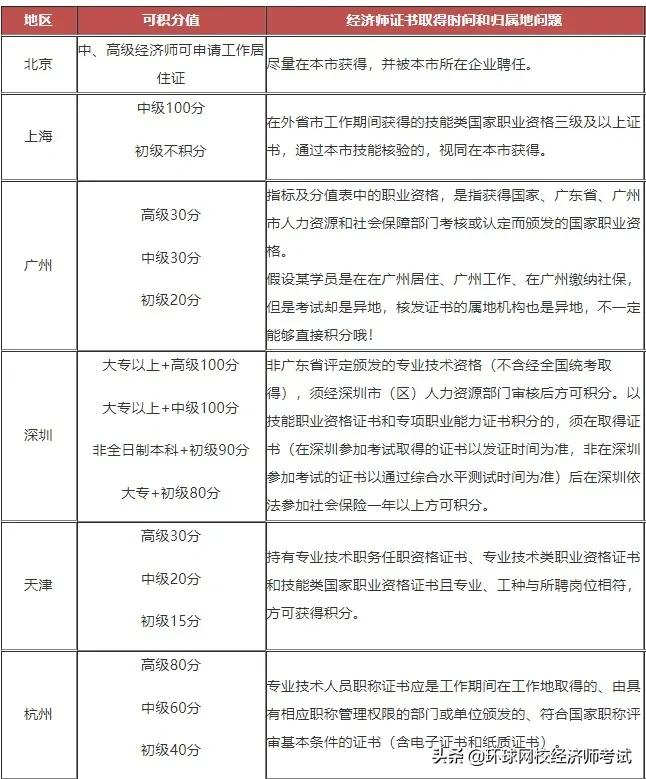
不少一线城市在实行积分落户制度,但是积分不够怎么办?那就赶紧来考高级经济师吧!拿下高级经济师可以帮助你加分哦!
很多地区取得高级经济师职称可以享受落户积分的待遇,北京中级以上职称可申请北京工作居住证;上海中级100分,高级140分;广州积分制中,中级及以上职称或技师及以上职业资格30分。

04
申请职业技能补贴
不少地区出台了“取得经济师证书可领取技能补贴”的政策,高级经济师证书可以领取补贴,一般在1800-2000元。例如,四川省发布的通知提到,取得职业资格可聘高级、中级、初级专业技术职务的,补贴标准分别为 2000元、1500元、1000元。


05
办理个税扣除
自2019年起,经济师证书已成为个人所得税扣除目,也就是说,报考高级经济师考试并取得了合格证书,是可以用于个人所得税扣除的。
06
提升退休金待遇
取得高级专业技术职称不仅仅在职时会升职加薪,退休后国家也会给予特殊的政策倾斜。
例如:2019年6月14日北京市人力资源和社会保障局发布《关于北京市2019年调整企业退休 人员基本养老金的通知》文件对按照国家要求,自2019年1月1日起,本市继续为企业退休人员(含退职、退养人员)调整基本养老金,按照5%左右的增幅进行调整。其中有2种特殊方式的调整。在特殊调整中提到“高级专业技术人员调整后不低于全市养老金的平均水平”。
07
免考其他考试科目
(1)根据资产评估师报名免试条件可知,取得高级经济师职称,可免试《资产评估相关知识》科目。
(2)已评聘经济等高级专业技术职务(即高级经济师),从事涉税工作满两年的,可申请免试税务师《财务与会计》科目。
高级经济师报考条件有哪些?进阶高经速看
这样备考经济师,稳拿高分!
☟☟☟
想要更详细的了解高级经济师
点击本头像进主页,点【+关注】关注后点击【私信】
发送暗号“高级经济师”即可
咨询官方助教有关高级经济师的详细问题及考试大纲啦!
版权声明:我们致力于保护作者版权,注重分享,被刊用文章【高级会计考试科目有哪些(高经含金量原来这么高)】因无法核实真实出处,未能及时与作者取得联系,或有版权异议的,请联系管理员,我们会立即处理! 部分文章是来自自研大数据AI进行生成,内容摘自(百度百科,百度知道,头条百科,中国民法典,刑法,牛津词典,新华词典,汉语词典,国家院校,科普平台)等数据,内容仅供学习参考,不准确地方联系删除处理!;
工作时间:8:00-18:00
客服电话
电子邮件
beimuxi@protonmail.com
扫码二维码
获取最新动态
