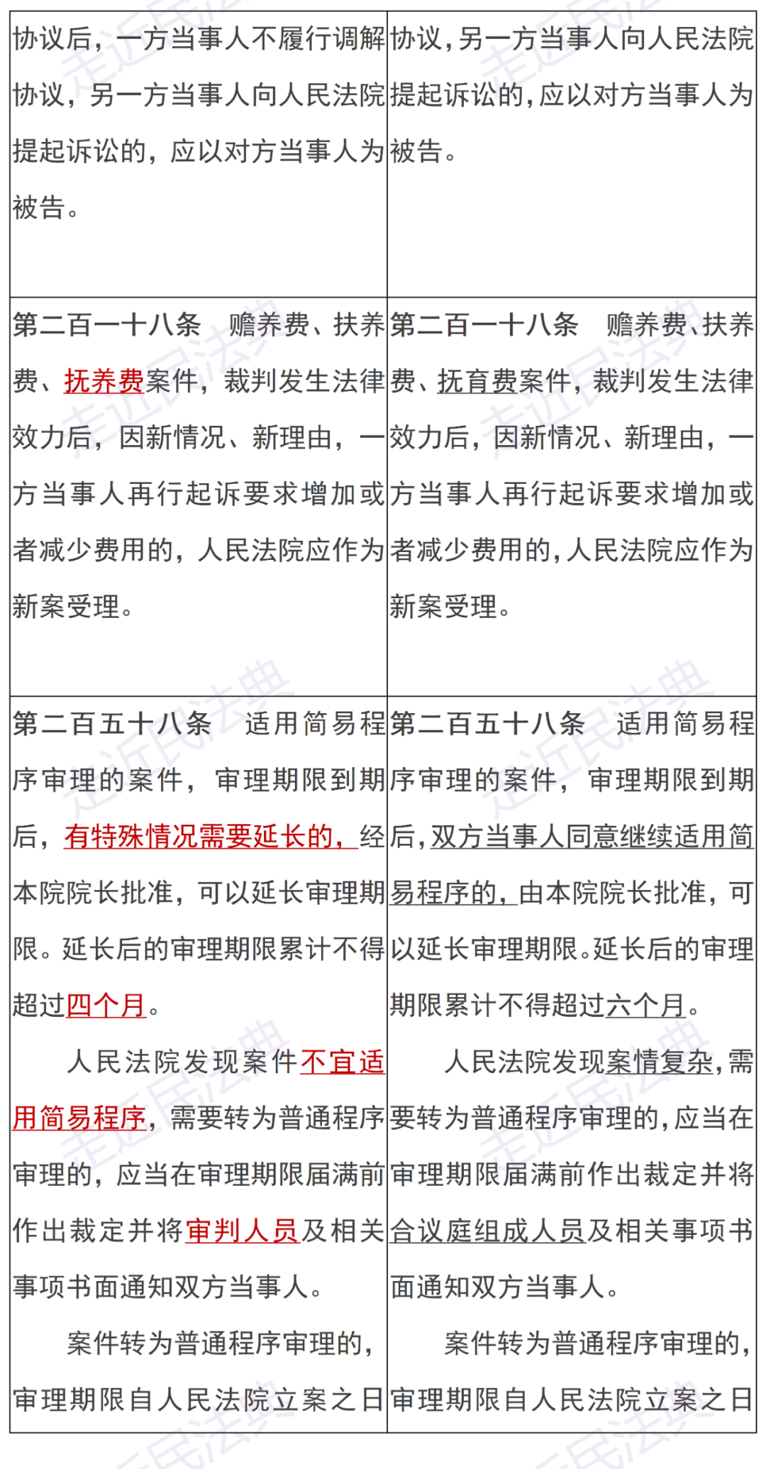
为配合修正后的民诉法的实施,最高法院对民诉法司法解释作了相应修改。修改后的解释将于2022年4月10日起施行。现将新旧条文梳理对照,并以表格形式呈现。
说明:左栏为新解释,右栏为原解释。新增内容,加粗;表述变动内容,加下划线;原规定被删除的,加删除线。凡新解释有改动之处(包括增加与表述变动),均显示红色。
▼
更多信息,长按|扫描二维码
关注©山东高法
来源:走进民法典、最高人民法院司法案例研究院
第三人撤销之诉与案外人申请再审、案外人执行异议之诉的区别与联系
民法典总则编解释理解与适用
劳动者达到法定退休年龄,劳动关系是否自然终止?
![]()
版权声明:我们致力于保护作者版权,注重分享,被刊用文章【最高院执行异议之诉司法解释(新旧民诉法司法解释修改条文对照表)】因无法核实真实出处,未能及时与作者取得联系,或有版权异议的,请联系管理员,我们会立即处理! 部分文章是来自自研大数据AI进行生成,内容摘自(百度百科,百度知道,头条百科,中国民法典,刑法,牛津词典,新华词典,汉语词典,国家院校,科普平台)等数据,内容仅供学习参考,不准确地方联系删除处理!;
工作时间:8:00-18:00
客服电话
电子邮件
beimuxi@protonmail.com
扫码二维码
获取最新动态
