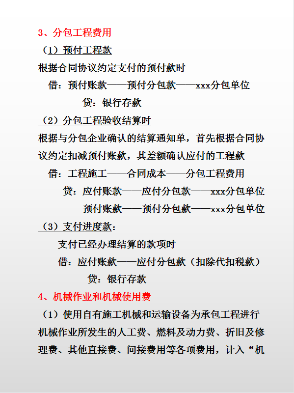
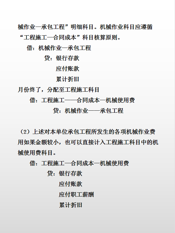
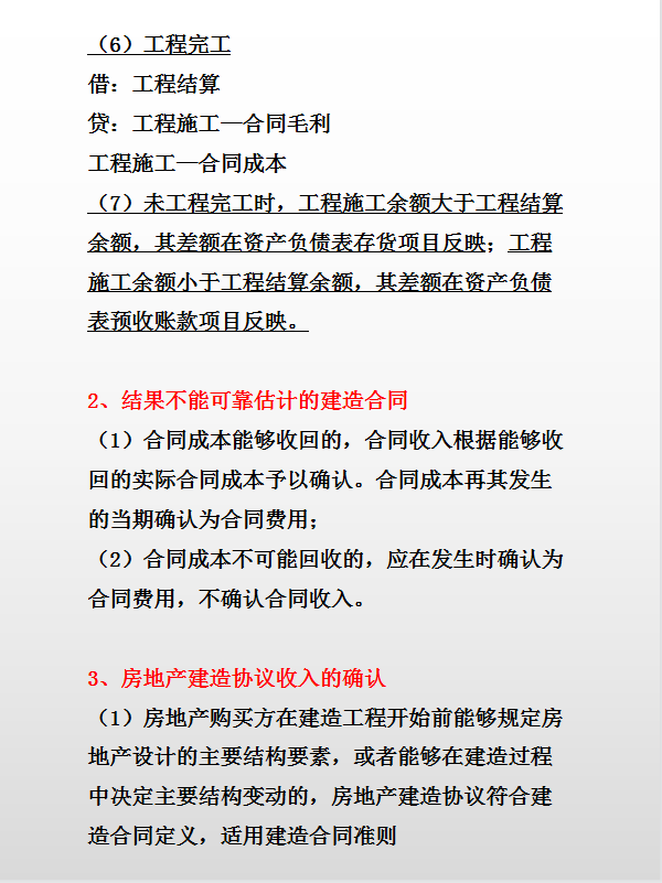
我的一个表弟连高中都没上,就去工地打工了,干了一段时间之后,累得不想干了,还不想去上学。我就推荐他自学了施工企业的财务处理,还帮他总结了最基础的会计分录和重要的会计处理。他看着这些总结,自学了施工企业的会计实操,之后就一路高升,成为了公司的会计主管,现在月薪30000。想做会计还没有动的小伙伴可以行动起来了
篇幅有限,今天的分享就到这里了,感觉需要的可以收藏转发一下,有什么问题可以留言,如果想要学习完整的流程,可以评论学习,免费领哦
版权声明:我们致力于保护作者版权,注重分享,被刊用文章【初中可以学会计吗(初中毕业生做到工程施工企业财务)】因无法核实真实出处,未能及时与作者取得联系,或有版权异议的,请联系管理员,我们会立即处理! 部分文章是来自自研大数据AI进行生成,内容摘自(百度百科,百度知道,头条百科,中国民法典,刑法,牛津词典,新华词典,汉语词典,国家院校,科普平台)等数据,内容仅供学习参考,不准确地方联系删除处理!;
工作时间:8:00-18:00
客服电话
电子邮件
beimuxi@protonmail.com
扫码二维码
获取最新动态
