中央美术
地址:北京市朝阳区花家地南街8号
官方网站:http://www.cafa.edu.cn/
院校简介:中央美术学院是中华人民共和国教育部直属的唯一一所高等美术学校。现设有中国画-学院、造型学院、 设计学院、建筑学院、人文学院、城市设计学院、实验艺术学院、艺术管理与教育学院八个专业分院, 并设有造型艺术研究所、继续教育学院和附属中等美术学校。学院每年招收中专生(附中)、专科生(成人教育)、 本科生、硕士研究生、博士研究生和各类进修生。现有在职教职工662人,在校本科生和研究生4700余名和来自十几个 国家的留学生百余名。学院教学科研面积共占地495亩,总建筑面积24.7万平方米。
学院致力于建设造型、设计、建筑、人文等学科群相互支撑、相互影响的现代形态美术教育学科结构, 在构建新世纪中国特色的美术教育体系中发挥引领作用,以鲜明的中国特色、高水平的教学质量和研究成果, 赢得国际美术教育界的高度赞誉,成为中国高等美术教育领域具有代表性、引领性和示范性的美术院校, 并在国际一流的美术院校中享有重要地位。
历史沿革
中央美术学院的前身是国立北平艺术专科学校,可以追溯至1918年著名教育家蔡元培先生倡导成立的国立北京美术学校, 著名美术教育家郑锦担任第一任校长。这是中国历史上第一所国立美术教育学府,也是中国现代美术教育的开端。
1949年11月,国立北平艺术专科学校和华北大学三部美术系合并,华北大学三部美术系的前身是成立于1938年的延安鲁 迅艺术学院美术系。经-中央人民政府批准,成立国立美术学院,毛泽东主席题写院名。徐悲鸿担任第一任院长。
1950年1月,经中央人民政府政务院批准,正式定名为中央美术学院。4月1日,在王府井校尉胡同5号校址举行中央美术学院成立典礼。
历代名师
在95年的办学中,中央美术学院汇集了中国美术界一批以大师为代表的高端艺术人才,形成了蔚为壮观的美术教育精英队伍。
新中国建立前,中央美术学院在曲折的办学历程中,吸引了许多艺术名家担任教职,其中既有中国画-大师, 如陈师曾、齐白石、黄宾虹、潘天寿、吕凤子、陈之佛、蒋兆和、叶浅予、傅鑫畲、吴镜汀、李苦禅、李可染、 王雪涛等,又有从海外留学归来的艺术大师和史论家,如林风眠、徐悲鸿、吴法鼎、闻一多、滕固、吴作人、常书鸿、 艾青、庞薰琹、王临乙、滑田友、朱光潜等,一批颇具影响力的文艺界人士也曾在我校任教或兼课, 如郁达夫、周作人、谢冰心、熊佛西、萧友梅、刘天华等,培养出了一批颇具影响力的人才,如王子云、 刘开渠、谭祖尧、冼星海、雷圭元、李剑晨、王曼硕、傅天仇等。
建国后,中央美术学院人才济济,一支数量众多、思想进步、具有深厚人文素质的艺术人才队伍在我院形成, 这支创作与教学上的杰出队伍在当时的中国美术界以及中国美术教育界蔚为大观, 我院成为全国美术院校中师资力量最雄厚的美术学院。除建国前提到的上述教师外, 各专业聚集并陆续培养了一批在全国享有盛誉的艺术家和美术理论家。如国画-专业的田世光、 刘凌沧、宗其香、李斛、郭味蕖、高冠华、张仃、萧淑芳、李琦、刘勃舒、卢沉、周思聪、黄润华、 姚有多、贾又福、郭怡孮、张立辰等;油画-专业的胡一川、艾中信、罗工柳、董-希文、王式廓、许幸之、 冯法祀、倪贻德、吴冠中、戴泽、孙宗慰、韦启美、李宗津、赵域、林岗、侯一民、詹建俊、靳尚谊、孙滋溪、杜键、 李天祥、钟涵-、闻立鹏、潘世勋、朱乃正、袁运生等;版画专业的江-丰、李桦、古元、彦涵-、 王琦、黄永玉、夏同光、陈晓南、洪波、伍必端等;雕塑专业的刘开渠、曾竹韶、王丙召、傅天仇、刘小岑、司徒杰、 钱绍武等;美术史专业的王逊、王朝闻、蔡仪、常任侠、张安治、金维诺、邵大箴、李春、薄松年、汤池、 李松涛、孙美兰、李树声等。这些专家构成了建国后中国美术界最杰出的美术创作队伍和史论研究队伍。
历任领导
历任书记:胡一川、罗工柳、江丰、王曼硕、陈沛、陈播、仲秋元、朱丹、洪波、杨澧、盛扬、丁士中、杨力、高洪
历任校长:郑锦、林风眠、杨仲子、严智开、赵太侔、滕固、吕凤子、陈之佛、潘天寿、王石之、徐悲鸿、江丰、吴作人、古元、靳尚谊、潘公凯、范迪安
现任党委书记为高洪,现任院长为范迪安。
学科介绍
我院现有20个本科专业,包括中国画、书法学、绘画、雕塑、实验艺术、视觉传达设计、工业设计、产品设计、 数字媒体艺术、服装与服饰设计、摄影、美术学、艺术史论、文化产业管理、建筑学、风景园林设计、影视摄影与制作、 环境设计、公共艺术、动画。
学院从2004年开始试行学分制教学管理和新的教学院历,每年设38个教学周,分三个学期。第一学期20周, 主要安排学校及各个专业学院规定的必修课程;第二学期10周,主要安排各专业课程及外出教学课程;第三学期8周, 主要由学校安排专业选修课程及公共选修课程,学生可以根据自己的爱好及专业发展需要自主选择跨专业课程学习。
教学条件
中央美术学院教学科研面积共占地495亩,总建筑面积24.7万平方米。其中望京校区占地205亩, 建筑面积14.4万平方米;燕郊校区占地205亩,建筑面积6.8万平方米;后沙峪校区占地67亩,建筑面积2.9万平方米; 小营校区占地18亩,建筑面积0.6万平方米。
中央美术学院设有条件完好的教室、专业实验工作间(实验室)、图书馆、美术馆、体育馆、多媒体教室等教学设施。 专业实验工作间(实验室)设备齐全,技术含量高,有力地支撑了我院的专业教学和学科建设。 图书馆是目前国内最先进的美术专业图书馆之一,共有图书近40万册。美术馆藏有珍贵藏品, 其中包括明清以来的卷轴画两千多件。美术馆还定期举办本院师生作品展,承办国内外学术水平较高的美术展览。 此外,体育馆、多媒体教室均能很好地满足各项教学要求。
此外,中央美术学院出版发行《美术研究》、《世界美术》两本国家一类学术刊物。
A+级学科专业
专业背景:美术学专业是侧重于美术理论和教学研究的一门学科,也是其他美术专业的一门基础学科。美术学是在美术考古、文献分析、现状研究等基础上,对美术领域做出史论、批评、创作等综合性的系统研究。
培养目标:为美术史论、美术教育等领域培养教学和科研、美术评论的编辑、艺术管理等方面培养专业人才;毕业学生具有较好的艺术鉴赏能力、逻辑思维能力、综合分析研究能力、理论表达能力;具有一定的科学研究能力和实际工作能力。
课程设置:艺术学、教育学、中外美术史、美术概论、中外绘画论概要、古文字学与古代汉语、美术考古学基础、书画鉴定概论、美术与摄影基础等。
就业方向:从事各级学校、图书馆、新闻出版单位等从事美术教育、美术研究、文博艺术管理、新闻出版等方面的工作。
A+级学科专业
专业背景:书法是指按照文字特点及其含义,以其书体笔法、结构和章法书写,使之成为富有美感的艺术作品。汉字书法为汉族独创的表现艺术,被誉为:无言的诗,无行的舞;无图的画,无声的乐等。
培养目标:该专业旨在培养具有宽厚的书法学科专业知识、较强的书法专业技能、较为宽阔的文化视野,以及良好的综合素质和创新能力,能够胜任书法创作、书法理论研究、书法教学以及书法艺术的综合应用等工作的实用型高级专门人才。
课程设置:篆书、隶书、楷书、篆刻、行草、古代汉语、中国书法史、创作实践和毕业论文、书画鉴定概论等。
就业方向:可以到书法艺术专业团体或研究机构从事书法创作和理论研究,出版社、报刊社、电视台、设计单位从事美术编辑、设计、刊物创办、书刊出版和相关的书法艺术节目主持工作。可以在大中专院校、中小学从事书法教学等工作。
A+级学科专业
A+级学科专业
专业背景:中国画艺术在人类美术史上历史悠久、文化积淀深厚。作为本土艺术,中国画的天然优势是客观存在的,在创作风格上继承了以形传神、形神兼备的艺术素描手法,善于用变化无穷的线条和深浅不同的墨色来表现事物的质感与颜色,构图巧妙。在西方人眼中,中国画专业是决定中国美术高校国际地位的重要学科,因此,各美术院校的中国画专业也是接收外国留学生最多的专业。
培养目标:具有本专业的基础理论、基础知识,能较熟练地掌握中国画人物、山水、花鸟、书法篆刻的传统技法;了解中国画的历史传统和造型规律、艺术手法;具有独立完成创作和教学的能力等。
课程设置:中外美术史、艺术概论、美学概论、素描、色彩、速写、中国古典诗词、中国画论、透视、解剖、人物画、山水画、花鸟画、书法篆刻、创作等。
就业方向:可在美术创作部门从事国画创作工作;或在各级美术院校从事教学工作,在各艺术馆、文化馆(站)、从事美术创作或者美术普及工作;或在新闻出版单位从事美术编辑工作。
A+级学科专业
A+级学科专业
培养目标:培养能适应我国经济发展所需的厚基础、宽口径、重实践、强技能的平面设计、传播策划创意、出版物装帧设计、品牌形象设计、包装设计、数字媒体设计、摄影艺术等行业中的复合应用型人才。
就业方向:主要面向设计公司、广告公司、企事业单位策划部门,出版社、报社、网站、新闻传播等机构设计部门,从事设计师、设计总监、设计主管等工作。
B+级学科专业
专业背景:艺术学理论是对艺术门类的综合性论述,艺术的门类很多,形式、样式和题材、体裁的纷繁决定了它的多样性,并不断地推陈出新。在音乐,美术、舞蹈,戏剧与戏曲、电影与电视以及曲艺与杂技等艺术门类中,如何对创作,设计、表演、演奏的纷繁现象作整体性的观照,区别其个性与共性,将其共性归纳和构建完整的体系,解释艺术的性质与特点,艺术的发生与发展,艺术的功能和社会作用,艺术在文化中的定位,以及艺术自身的种种问题,使之纳入人文科学和社会科学的轨道,是艺术学科的主要任务。
课程设置:艺术心理学,艺术文化学及相关技法和理论课,哲学,美学,社会学,心理学,民族学,教育学,历史学以及音乐学,美术学,艺术设计学,舞蹈学,电影学,戏剧戏曲学,广播电视艺术学等。
校园风光
来源: cafa.edu.cn 时间: 2019.12.30
第一章 总则
第一条 为落实教育部“阳光招生”工作要求,规范招生行为,保障考生合法权益,保证我校本科招生工作顺利进行,根据《中华人民共和国教育法》、《中华人民共和国高等教育法》等相关法律和教育部普通高校招生工作的有关规定,结合我校实际,特制订本章程。
第二条 学校名称为中央美术学院,简称中央美院、央美。英文名称Central Academy of Fine Arts,英文缩写为CAFA。
学校注册法定住所地为北京市朝阳区花家地南街8号。现有望京校区(北京市朝阳区花家地南街8号)、燕郊校区(河北省三河市燕郊经济开发区燕顺路177号)、上海校区(上海浦东新区临港新城环湖南二路1099号)三个校区开展本科教学。
学校官方网址为:http://www.cafa.edu.cn。
上级主管部门:中华人民共和国教育部。
第三条 办学类型及层次:公办普通高校。中央美术学院是新中国设立的第一所高等美术教育学府,其前身始于1918年的国立北京美术学校。学校历经百年的发展,建立了完善的具有鲜明中国特色的现代美术教育体系,具有学士、硕士、博士学位授予权,并设有博士后科研流动站。
第四条 颁发证书:在规定的年限内达到所在专业毕业要求者,颁发中央美术学院毕业证书;符合学校学位授予有关规定者,颁发中央美术学院学位证书。中外合作办学专业达到中外双方毕业和学位授予标准,颁发双方相应证书。
第五条 中央美术学院招生工作本着公平、公正、公开的原则,综合衡量考生德、智、体、美、劳表现,择优录取。
第二章 组织机构及职责
第六条 中央美术学院招生委员会负责拟定本科招生规模、招生章程及录取方案,讨论决定招生其它重要事宜。
第七条 中央美术学院招生处作为组织和实施招生考试工作的常设机构,负责本科招生考试的日常工作。
第八条 中央美术学院根据招生工作需要组建赴各省(自治区、直辖市)招生工作组,在招生处领导下负责该地区招生考试工作的组织和实施。
第九条 中央美术学院招生工作接受学校纪检监察部门以及社会各界的监督。
第十条 中央美术学院根据办学宗旨、学科专业建设重点以及教学资源等综合因素科学、合理地确定招生计划。面向全国招生,不编制分省计划,无预留计划。2020年度各学院招生计划如下:
注1:含1个新疆少数民族协作计划。
注2:城市设计学院设在燕郊校区。
注3:中央美术学院(中法)艺术与设计管理学院为中外合作办学机构,办学地点在上海,详细介绍参见《中央美术学院(中法)艺术与设计管理学院招生简章》。
第四章 报名
第十一条 报考条件
遵守中华人民共和国宪法和法律,具有高级中等教育学校毕业或同等学力,身心健康,符合教育部、卫生部、中国残疾人联合会颁发的《普通高等学校招生体检工作指导意见》体检要求及我校专业学习的要求,非色盲,考生必须按艺术类报名文化课全国统一考试;部队现役军人经部队相关部门批准后符合前述条件可以报考。
有下列情况之一者,不得报考:
1. 具有高等学历教育资格的高等学校的在校生;
2. 高级中等教育学校非应届毕业的在校生;
3. 违反国家教育考试规定,被暂停高校招生考试资格且在停考期内的人员;
4. 因触犯刑律已被有关部门采取强制措施或正在服刑者;
5. 在我校专业考试作弊且未满三年者。
第十二条 报名方式
所有考生一律通过我校招生报名系统报名,并缴纳报考费(报考费一经缴纳恕不退还)。单个专业考试报考费160元/人,缴费成功后,报考信息不能更改。如因个人原因需更改报考信息,可作废当前报考专业后重新缴费报考。
考生可以根据专业考试时间的不同,选择报考多个专业并分别参加专业考试。
报名时间:2020年1月2日--1月7日(09:00--22:00)。
报名途径:
电脑端报名网址:http://zs.cafa.edu.cn
备用报名网址:http://zsbm.cafa.edu.cn(暂未开通)
手机端报名:关注中央美术学院招生处微信公众号报名,微信公众号及二维码见文末。
第十三条 在线确认及准考证打印
所有考生须按照我校报名系统要求进行在线确认,我校将对考生的身份信息进行核验,核验通过者方可参加考试。
确认时间:2020年2月1日--2月3日(09:00--22:00)。
专业考试准考证于2020年2月20日--2月23日通过我校报名系统打印。
第十四条 我校本科阶段仅开设大学英语课程,请非英语语种考生慎重报考。
第十五条 考生应严格遵守诚信考试原则,真实、准确填报本人各项信息,并认真核对确认。
第五章 考试
第十六条 所有考生必须参加我校专业考试和全国普通高等学校招生文化课统一考试。
第十七条 专业考试安排
(一)我校仅设置望京考区和燕郊考区,各专业具体考试地点见准考证。
(二)专业考试科目和时间
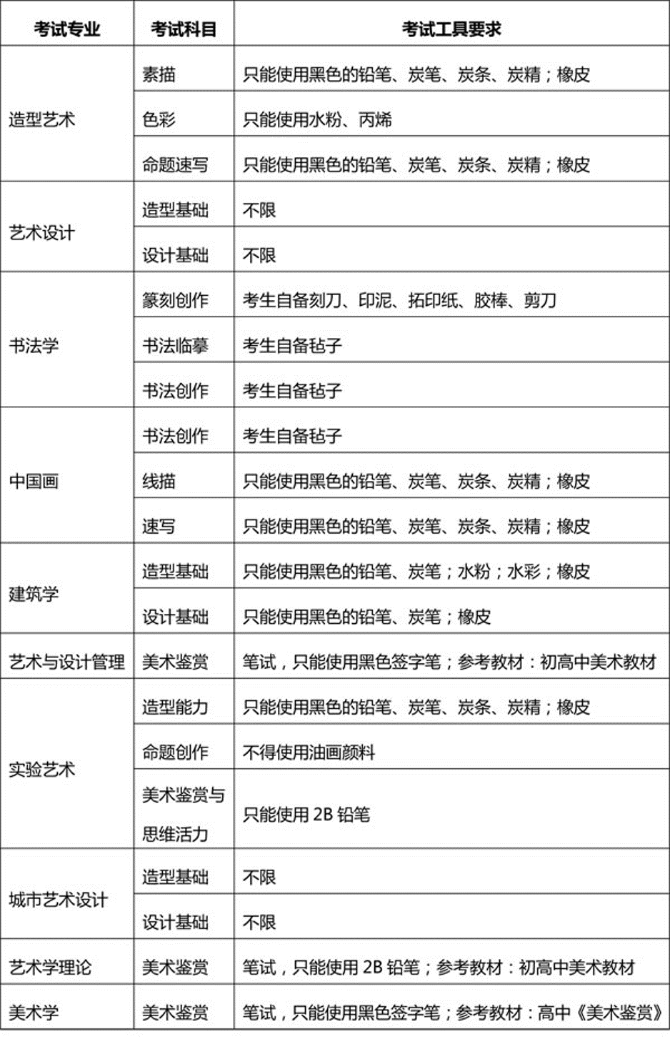
(三)专业考试工具要求
(四)专业考试注意事项
1.造型艺术专业素描考试午间不允许离场,请考生自备午餐;
2.艺术设计、城市艺术设计、建筑学专业所有科目的考试及造型艺术专业命题速写、书法学专业书法创作、篆刻创作、实验艺术专业命题创作科目的考试考生中途不得离场;
3.专业考试可以使用定画液。“(三)专业考试工具要求”表格中各专业有限定工具材料的,一律按要求使用,若考生未按要求使用,阅卷时按违规处理;
4.所有考试用纸(含草稿纸及篆刻石材)由我校统一提供,其他绘画工具材料考生自备。画板需保持整洁,不得带有图案和文字;
5.开考后15分钟考生不得入场;
6.请统一使用美纹纸胶带粘裱四边(书法试卷和理论答题卡除外),试卷使用方向若考题无要求则不限,不得污损条形码;
7.艺术学理论的专业考试包含笔试和面试,笔试合格者方可参加面试。笔试成绩及面试安排将于面试前一周公布。我校根据笔试成绩和面试成绩的总分确定专业合格名单。
第十八条 专业考试成绩查询及专业志愿确认
(一)成绩查询:2020年4月中旬考生可登陆我校报名系统查询。
(二)我校专业考试合格人数不超过当年招生总计划的4倍,省统考成绩未到达本科合格线者校考成绩无效(无省级统考或省统考未涉及专业除外)。
(三)专业确认:凡取得两个及以上专业合格的考生均须在2020年6月26日--6月29日(09:00--22:00)登陆我校报名系统进行专业确认,确定一个最终报考专业(华侨港澳台考生除外),考生高考志愿填报我校时的专业志愿应与在我校确认专业一致,我校在录取时,以我校系统确认的专业为准。
第十九条 考生文化课考试及注意事项
(一)考生原则上在户籍所在地参加全国普通高等学校招生文化课统一考试,按艺术类报名。
(二)报考我校的考生请认真填写高考体检表中的每一项信息,特别是“既往病史”一栏。我校新生入学复查时,如发现考生提供虚假的高考体检信息,或发现考生隐瞒病史,将按照教育部有关规定取消其入学资格。
第二十条 中央美术学院招生录取工作受教育部统一领导,在各省(区、市)招生委员会组织下按照我校录取规则开展招生录取工作。
第二十一条 中央美术学院所有专业文理兼招,所有专业在艺术类提前批次进行录取。
第二十二条 录取
(一)录取原则
按照教育部特殊类型招生工作要求,凡报考我校各专业的考生均须参加所在省市统考,统考合格(无省级统考或省统考未涉及的专业除外)并通过我校专业考试的考生,才有资格被我校录取。我校根据考生文化课、专业课的考试成绩,政治思想品德考察及体检情况全面衡量,择优录取。
(二)录取办法
1.所有专业考生文化课成绩总分将进行统一折算,并按折算后的文化课相对成绩文理统一划线录取(考生相对成绩=考生文化课成绩总分÷考生所在省本科(文/理)一批线 ×100),相对成绩四舍五入保留至小数点后三位;
2.按专业成绩排名录取:造型艺术、中国画、书法学、实验艺术、艺术设计、城市艺术设计专业合格考生,文化课相对成绩达到我校录取控制线要求,依据专业成绩排名录取,各专业实际录取的专业名次由文化课相对成绩达到要求的考生按专业名次由前到后自然排序产生。按专业排名各专业最后名次并列且招生计划不足时,以文化课相对成绩排队录取;
3.按文化课相对成绩排名录取:建筑学、美术学、艺术学理论、艺术与设计管理专业成绩合格考生,依据考生高考文化课相对成绩文理科统一排队,择优录取。文化课相对成绩并列且招生计划不足时,按专业名次排队录取。建筑学专业每个省录取人数原则上不超过12人;美术学、艺术学理论专业每个省录取人数原则上不超过8人。
(三)录取控制线划定办法
1.造型艺术、中国画、书法学、实验艺术、城市艺术设计专业考生文化课相对成绩为75分;
2.艺术设计专业考生文化课相对成绩为80分;
3.美术学、艺术学理论、建筑学、艺术与设计管理专业录取文化课分数线由专业合格考生按文化课相对成绩排序产生,不低于生源省份普通本科批次或普通本科第二批次录取控制分数线。
(四)录取分数线分省情况说明
1.对于艺术类高考满分与普通类高考满分分值不一样的省份,一本参考线折算办法:一本参考线=普通类一本线×艺术类高考满分÷普通类高考满分;
2.合并高考批次的省份计算相对成绩时一本参考线使用自主招生批次控制线或本科A段线或本科第一段线;
3.江苏、新疆一本参考线使用普通类文科一本线;
4.高考综合改革试点省市选测科目不限(北京、天津、山东、海南四省建筑学专业要求物理、历史、地理至少参加一门);
5.录取江苏省考生时,7门必修科目测试成绩须全部合格;
6.海南省计算相对成绩折算时使用标准分;
7.若有省市招生政策调整,则考生的相对成绩将按照生源所在省市的招生办法进行折算,具体折算办法由学校本着择优录取且对同一考区全体考生公平公正的原则确定。
第二十三条 新疆少数民族协作计划考生报考要求
为了支援新疆地区少数民族美术人才培养,2020年我校造型艺术专业继续面向新疆本区内少数民族考生招收1名本科生(高考报名及志愿填报等参照新疆普通高等学校招生相关规定),学生录取后进入我校造型专业学习,学生毕业后一律回新疆工作。
第二十四条 华侨港澳台考生报考要求
华侨港澳台考生须满足《普通高等学校联合招收华侨港澳台学生简章》(以下简称全国联招)规定的报名资格及身份资格,按规定参加我校专业考试,报名办法及考试安排与内地考生相同。招生计划15人。合格考生根据全国联招文化课成绩排队,按平行志愿确定录取专业。全国联招文化课成绩相对成绩不低于75分(相对成绩计算办法与大陆考生相同)。
第二十五条 我校2020年继续招收香港中学文凭考试学生,招生计划5人。考生须满足《2020年内地高校招收香港中学文凭考试学生办法》规定,并参加我校专业考试,考生只能报考一个专业,考试安排与内地考生相同,专业考试合格且香港中学文凭考试成绩不低于“2,2,2,2”方可录取。
第八章 违规处理
第二十六条 对考生弄虚作假行为按《普通高等学校招生违规行为处理暂行办法》(中华人民共和国教育部令第36号)第十一条严肃处理:“第十一条 考生有下列情形之一的,将如实记入其考试诚信档案。下列行为在报名阶段发现的,取消报考资格;在入学前发现的,取消入学资格;入学后发现的,取消录取资格或者学籍;毕业后发现的,由教育行政部门宣布学历、学位证书无效,责令收回或者予以没收;涉嫌犯罪的,依法移送司法机关处理。
1.提供虚假姓名、年龄、民族、户籍等个人信息,伪造、非法获得证件、成绩证明、荣誉证书等,骗取报名资格、享受优惠政策的;
2.在综合素质评价、相关申请材料中提供虚假材料、影响录取结果的;
3.冒名顶替入学,由他人替考入学或者取得优惠资格的;
4.其他严重违反高校招生规定的弄虚作假行为。”
第二十七条 在我校招生报名、考试、阅卷、录取等各环节一经发现考生有舞弊行为,立即取消其相应的考试、成绩直至录取资格,并记入我校招生考试黑名单,3年内不得报考我校;同时按照教育部文件要求通报省级招生考试机构。
第九章 附则
第二十八条 我校实行奖学金制,奖励品学兼优的学生。本科学生在学期间享受国家规定的医疗待遇。
第二十九条 新生入学后,我校将按照教育部相关规定及《中央美术学院新生入学复查实施办法》对其进行全面复查,凡复查不合格、不符合录取条件者取消学籍,退回生源所在地。
第三十条 我校按照教育部有关规定及北京市和上海市物价局核定标准收取学费。造型艺术、艺术设计、建筑学、中国画、书法学、实验艺术、城市艺术设计专业15000元/学年,美术学、艺术学理论专业8000元/学年,艺术与设计管理专业45000元/学年。
第三十一条 我校不举办任何形式的考前辅导班,不委托任何中介机构或个人进行招生录取工作,未在任何省市、任何中学建立生源或生源培训基地。不收取国家规定外的任何费用。以我校名义进行非法招生宣传等活动的中介机构或个人,我校保留依法追究其责任的权利。
第三十二条 本章程经学校党委常委会审定后面向社会公布,由中央美术学院招生处负责解释。凡参与我校2020年本科招生报名者,均视为已经详细阅读了《中央美术学院2020年本科招生章程》,并充分理解及认可本章程中所述的各项要求、考试方式、录取原则等有关规定。
第三十三条 本章程自公布之日起施行。如遇国家法律、法规、规章和上级有关政策变化,以变化后的规定为准。
第三十四条 其他
招生咨询电话:010-64771056/64771552
望京校区地址:北京市朝阳区花家地南街8号 邮政编码:100102
燕郊校区地址:河北省三河市燕郊经济开发区燕顺路177号 邮政编码:065201
上海校区地址:上海浦东新区临港新城环湖南二路1099号 邮政编码:201306
考生申诉电话:010-64771000
版权声明:我们致力于保护作者版权,注重分享,被刊用文章【中央美术学院燕郊校区(美术高校)】因无法核实真实出处,未能及时与作者取得联系,或有版权异议的,请联系管理员,我们会立即处理! 部分文章是来自自研大数据AI进行生成,内容摘自(百度百科,百度知道,头条百科,中国民法典,刑法,牛津词典,新华词典,汉语词典,国家院校,科普平台)等数据,内容仅供学习参考,不准确地方联系删除处理!;
工作时间:8:00-18:00
客服电话
电子邮件
beimuxi@protonmail.com
扫码二维码
获取最新动态
