关注【老板薪酬内参】更多关于企业管理、员工激励、薪酬制度、绩效激励等内容免费与你分享!私信“资料”送您关于员工管理、绩效薪酬的干货视频。
员工培训的方法
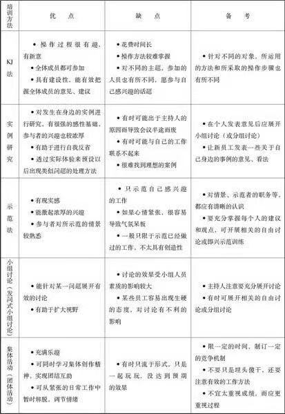
各种培训方法的优、缺点见表
(1)关注技巧
理想地说,培训课程应该在一个没有干扰的环境中进行。电话、访问者和噪声应该尽可能地被排除。只有在安静的环境下,被培训者才能完全放松地去倾听和进行对话。
培训者面对被培训者,不是面对面隔着书桌或办公桌,而是应该有良好的视线接触、恰当的姿势和柔和的声调,这都表示培训者完全关注于并准备倾听被培训者所说的话。培训者也可通过这些语言,比如,“我明白了”、“对”、“我听到了”来表达这种意思。
(2)鼓励技巧
有时,培训者必须鼓励被培训者详细说出他的想法或感觉。我们发现以下的语言很有用:
我想知道你现在觉得怎么样?
你愿意说说……吗?
你愿意说点别的吗?
也许你愿意告诉我……
有什么其他我应该知道的吗?
(3)澄清技巧
有时,培训者不能确认被培训者所说的话,一些用于减少模糊性并获得清晰信息的语言包括:
我认为你说的是……
你能给我一个关于……例子吗?
我不太能肯定我理解你……你愿意说得再具体些吗?
你能告诉我更多关于这件事的内容吗?
我们能再多谈谈这件事吗?
(4)反馈技巧
对话的重要技巧包括培训者以自己的语言重述被培训者所说的、所表达的内容,或者是感觉。反馈表现出对被培训者的理解和接受程度,它同样还帮助被培训者更加意识到他的情感状态,甚至反馈能让培训者和被培训者集中精神和保持一致。一些典型的反馈语言包括:
听起来你真的……
你认为如果……是个好主意。
你真的喜欢……
你认为如果……
你看起来对……感到焦虑。
(5)总结技巧
好的倾听者能够简要地总结发言者所说的内容。培训者对被培训者讲自己要说的内容时,使用总结的技巧,以贯穿培训课程或者作为培训课程的结束。一些总结陈述包括:
我希望总结一下今天所涉及的内容……
作为总结……
今天我们涉及了很多的内容,特别是……
为了总结一下……
我看来,今天的培训方式……
今天培训课程的主题是……
版权声明:我们致力于保护作者版权,注重分享,被刊用文章【岗位培训内容(员工培训的方法与技巧)】因无法核实真实出处,未能及时与作者取得联系,或有版权异议的,请联系管理员,我们会立即处理! 部分文章是来自自研大数据AI进行生成,内容摘自(百度百科,百度知道,头条百科,中国民法典,刑法,牛津词典,新华词典,汉语词典,国家院校,科普平台)等数据,内容仅供学习参考,不准确地方联系删除处理!;
工作时间:8:00-18:00
客服电话
电子邮件
beimuxi@protonmail.com
扫码二维码
获取最新动态
