首页
教育资讯
学习方法
公务员考试
院校大全
知识库
首页
/
岗位培训内容
岗位培训内容(员工培训的方法与技巧)
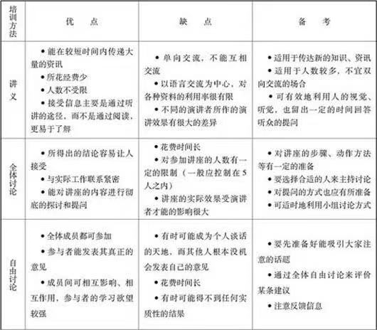
关注【老板薪酬内参】更多关于企业管理、员工激励、薪酬制度、绩效激励等内容免费与你分享!私信“资料”送您关于员工管理、绩效薪酬的干货视频。员工培训的方法与技巧员工培训的方法各种培训方法的优、缺点见表员工培训的技巧(1)关注技巧理想地说,培训课程应该在一个没有干
时间:2025-07-30 | 阅读:115
岗位培训内容(员工岗位培训内容与特点解析)
员工岗位培训内容与特点解析大家好!又到了跟着鼎创咨询一起随时随地学经营管理的时间了。今天和大家聊的话题,有关于员工岗位培训内容和特点设置方向的问题。一、岗位培训的内容岗位专业知识培训是在职培训的主要内容,是指在定员定额的基础上,以岗位职务需要为依据,有针对
时间:2025-07-25 | 阅读:705
全面的学校信息库
院校搜的目标不仅是为用户提供数据和信息,更是成为每一位学子梦想实现的桥梁。我们相信,通过准确的信息与专业的指导,每一位学子都能找到属于自己的教育之路,迈向成功的未来。助力每一个梦想,实现更美好的未来!
文章
2178095
标签
159354
浏览量
100W+
阅读排行
7580℃
1
2022年陕西交通职业技术学...
7273℃
2
2023年面向港澳台地区招收...
6874℃
3
重庆2023年开设汽车运用与...
6223℃
4
2020甘肃高考一本I段投档最...
5686℃
5
福建省二本的文科大学排名
5653℃
6
眉山药科职业学院是民办大...
5626℃
7
南京传媒学院奖助学金有哪...
5475℃
8
英语教育考研难吗?
猜你喜欢
江苏理工学院和沈阳工程学院哪个好
福州初中学历怎么提升到专科
黄山学院专升本2022招生简章
云南大学是双一流大学吗
动物医学是文科吗
南通2023年有建筑工程施工专业的职业中学有哪些
基督教圣约教会坚乐中学
海南省新生儿落户政策,海南省新生儿上户口落户时间和材料
上海理工大学中英国际学院双联学位和学士学位有什么区别
上海对外经贸大学2023在贵州省专业录取分数线
深圳市东方大成管理咨询有限公司
湖北大学研究生工学学科排行榜
热门标签
985
综合类院校
工科类院校
师范类院校
艺术类院校
财经类院校
高仿手表哪里可以买到
农业类院校
清华大学校花
中国传媒大学校花
北京在明律师事务所
中国农业大学动物科技学院
北京在明律师事务所地址电话
中级会计考试时间
哪有健身培训学校
大学生征兵政策
民族类院校
会计案例分析
我要关灯
我要开灯
客户电话
工作时间:8:00-18:00
客服电话
电子邮件
beimuxi@protonmail.com
官方微信
扫码二维码
获取最新动态
返回顶部