首页
教育资讯
学习方法
公务员考试
院校大全
知识库
首页
/
费用会计的工作内容
费用会计的工作内容(初级会计零基础入门)
之了君今天给大家说说关于职工薪酬的内容。老王杂货店又带着他的故事走来啦——初级会计零基础入门:会计干货 | 职工薪酬老王轻悄悄地走进杂货店,谄媚地向小美说道:“老婆,今天10月31号了,我们来算算我的工资(零花钱)吧!”小美质问道:“说!你是不是背着我,偷偷给我
时间:2025-08-31 | 阅读:84
费用会计的工作内容(财务人员速看)
所有财务人员都在看:超全的管理费用明细科目大全,特别方便,能够帮助财务人员正确设置科目和账务处理。需要注意的是,管理费用科目多而杂,一不小心就会出错,所以这个时候我们就需要根据自己企业的实际情况在二级科目下设置三级科目,从而进一步精细化核算管理,这样就会让
时间:2025-08-31 | 阅读:816
费用会计的工作内容(财务成本控制)
关注【本头条号】更多关于制度、流程、体系、岗位、模板、方案、工具、案例、故事、图书、文案、报告、技能、职场等内容,弗布克15年积累免费与您分享!阅读导航→01 财务费用构成分析02 财务费用管理控制方案一、财务费用构成分析财务费用是指企业为筹集生产经营所需资金等而
时间:2025-08-31 | 阅读:214
费用会计的工作内容(工业企业会计是如何做好费用控制)
绝大多数人都说:工业企业的会计最吃香,殊不知工业企业涉及的环节非常多,所以工作性质促使工业会计必须要了解很多。像采购的材料好多都没有发票,怎么核算?怎么做好费用控制?……(文末领取全套资料)就因为你还没掌握6点,下面,我们一起往下看~一、控制企业费用的必要性
时间:2025-08-12 | 阅读:627
费用会计的工作内容(企业日常费用核算及涉税处理)
企业日常费用核算及涉税处理,包括工资薪金及职工福利、办公费、通讯费、房租水电物业费、会议费、旅游费、广告和业务宣传费、业务招待费、车辆使用费、职工教育经费及工会经费、差旅费。财务工作中,你是否遇到焦头烂额不知如何解决的问题呢?(此处已添加小程序,请到今日头
时间:2025-08-12 | 阅读:113
费用会计的工作内容(月薪5w挖来的财务总监)
【月薪5w挖来的财务总监,看她编制的成本费用管理制度,不服不行!】内容很详细,今天就给大家分享出来,大家可以一起学习一下!【文末获取电子档】资料内容展示:第一章 企业成本费用的构成第二章 人力资源成本费用控制............内容多,展示不完,这套成本费用控制管理制
时间:2025-08-11 | 阅读:727
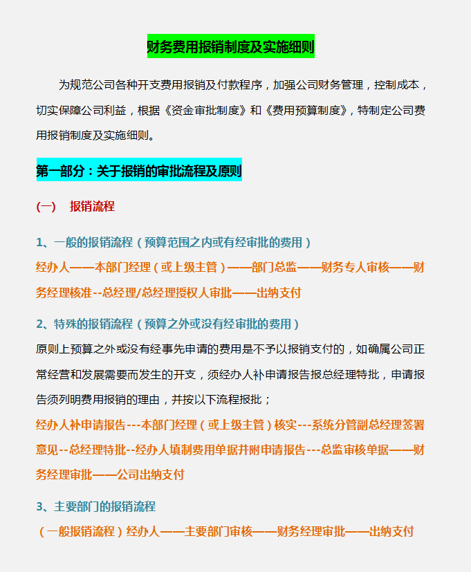
费用会计的工作内容(财务费用报销制度及实施细则)
各种费用的报销也是够让李会计头疼的,报多报少都不对,容易被老板骂,被其他部门的同事反映“被质疑少报了”。后来为了省事也是为了有一个规范的制度,李会计搞来一个财务费用报销制度及实施细则。自从按照这个报销制度细则来报销各种费用,再也没有见其他部门的同事反映,老
时间:2025-08-09 | 阅读:224
全面的学校信息库
院校搜的目标不仅是为用户提供数据和信息,更是成为每一位学子梦想实现的桥梁。我们相信,通过准确的信息与专业的指导,每一位学子都能找到属于自己的教育之路,迈向成功的未来。助力每一个梦想,实现更美好的未来!
文章
2178095
标签
159354
浏览量
100W+
阅读排行
7580℃
1
2022年陕西交通职业技术学...
7273℃
2
2023年面向港澳台地区招收...
6874℃
3
重庆2023年开设汽车运用与...
6223℃
4
2020甘肃高考一本I段投档最...
5686℃
5
福建省二本的文科大学排名
5653℃
6
眉山药科职业学院是民办大...
5626℃
7
南京传媒学院奖助学金有哪...
5475℃
8
英语教育考研难吗?
猜你喜欢
家里和学校都交了医保(大学生医保)
成考入学后需要进行全天制学习吗?
成都航空新生报读流程
江苏专科学校排名
366分的民办本科
考监理工程师证的好处
湖北医药学院2021年招生章程
2017海南英语高考答案(为何眼科医生不做近视眼手术)
2024年钻井技术专业就业前景及就业方向最新
研究生可以用本科学历参加省考吗
云南中医学院在江西招生计划和招生人数一览表
重庆传媒职业学院2022年录取分数线是多少
热门标签
985
综合类院校
工科类院校
师范类院校
艺术类院校
财经类院校
高仿手表哪里可以买到
农业类院校
清华大学校花
中国传媒大学校花
北京在明律师事务所
中国农业大学动物科技学院
北京在明律师事务所地址电话
中级会计考试时间
哪有健身培训学校
大学生征兵政策
民族类院校
会计案例分析
我要关灯
我要开灯
客户电话
工作时间:8:00-18:00
客服电话
电子邮件
beimuxi@protonmail.com
官方微信
扫码二维码
获取最新动态
返回顶部