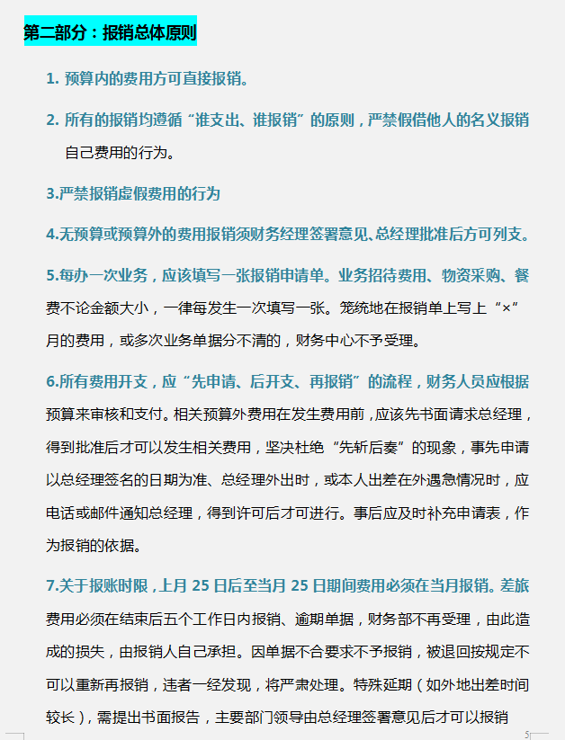
各种费用的报销也是够让李会计头疼的,报多报少都不对,容易被老板骂,被其他部门的同事反映“被质疑少报了”。后来为了省事也是为了有一个规范的制度,李会计搞来一个财务费用报销制度及实施细则。自从按照这个报销制度细则来报销各种费用,再也没有见其他部门的同事反映,老板对于报销的制度也没有再次过问了。
【文末有完整版可带走】
财会的工作都是严格的按照流程制度来进行,这是经过长时间实践得出来的最合乎各种情况的流程。不仅可以让会计人员快速地明确任务及责任,还有利于财务部不同岗位之间的协同合作。
有关财务费用报销制度及实施细则就到了这里了,由于篇幅内容有限,不能一一的展示出来,下方有完整版,可以带走。希望这篇文章能够给你带来帮助。
版权声明:我们致力于保护作者版权,注重分享,被刊用文章【费用会计的工作内容(财务费用报销制度及实施细则)】因无法核实真实出处,未能及时与作者取得联系,或有版权异议的,请联系管理员,我们会立即处理! 部分文章是来自自研大数据AI进行生成,内容摘自(百度百科,百度知道,头条百科,中国民法典,刑法,牛津词典,新华词典,汉语词典,国家院校,科普平台)等数据,内容仅供学习参考,不准确地方联系删除处理!;
工作时间:8:00-18:00
客服电话
电子邮件
beimuxi@protonmail.com
扫码二维码
获取最新动态
