【超全汇总!186个税务筹划案例,帮你轻松搞定税务筹划】
很多财务人员对于税收筹划都比较迷茫,在日常企业发生的经济业务中,怎么做才能合理进行避税呢?这一点是很关键的。我们财务经理年薪25万,看完他手里的各种财税资料,我终于明白为什么人家能坐上这个位置。我看到他整理的这套186个税务筹划案例,忍不住想要分享出来,希望能对大家的财税处理有帮助。
(文末可以获取全套电子版资料)
字母积木TAX个人所得税税率退税讨论的人
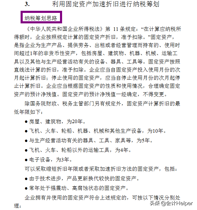
纳税筹划思路
纳税筹划图
纳税筹划案例
纳税筹划思路
纳税筹划图
纳税筹划案例
纳税筹划思路
……
受篇幅限制,今天在此不能一一为各位分享了,想要参考学习的,可以看下方。
版权声明:我们致力于保护作者版权,注重分享,被刊用文章【税收筹划案例分析(太赞了)】因无法核实真实出处,未能及时与作者取得联系,或有版权异议的,请联系管理员,我们会立即处理! 部分文章是来自自研大数据AI进行生成,内容摘自(百度百科,百度知道,头条百科,中国民法典,刑法,牛津词典,新华词典,汉语词典,国家院校,科普平台)等数据,内容仅供学习参考,不准确地方联系删除处理!;
工作时间:8:00-18:00
客服电话
电子邮件
beimuxi@protonmail.com
扫码二维码
获取最新动态
