说到财务报销大家都不陌生,一般来说报销的流程、原则、规范每个企业都有详细的规范,但是很多企业的报销都存在一些问题,像报销项目不明确、流程不清晰等等。这样一方面给各部门的工作人员带来困扰,另一方面也影响企业的财务管理、成本控制。
所以今天我给大家带来了一份详细的22页财务费用报销制度及实施细则,可直接套用。
(需要文末可抱走)
第一部分:关于报销的审批流程及原则
(一) 报销流程
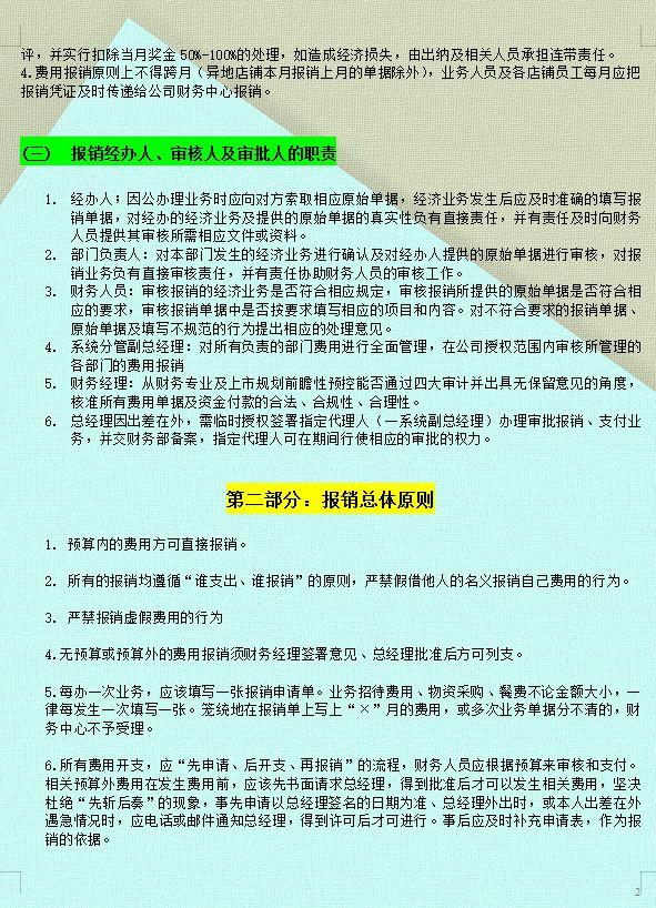
(二) 费用审批原则
(三) 报销经办人、审核人及审批人的职责
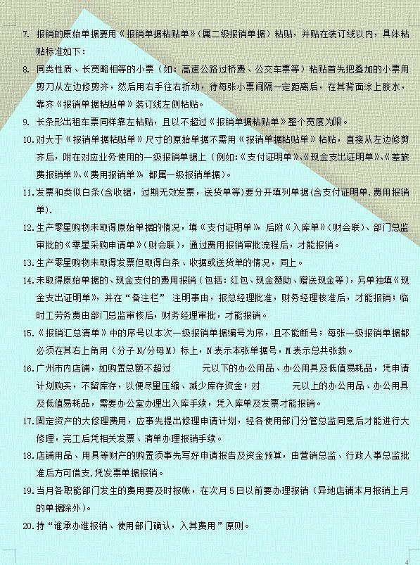
单据填写样例
费用报销单据
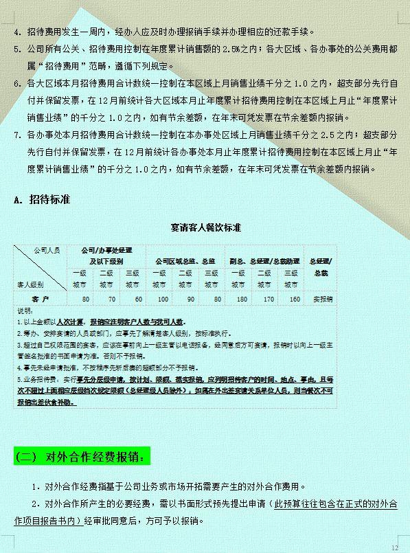
(一) 公关、招待费用
(二) 对外合作经费报销
(三) 新项目研发及开拓费用报销
(四) 会议费
(五) 活动费用
(六) 奖励费用
(七) 差旅费报销规定:
出差申请表、出差借支单
......
篇幅有限,财务费用报销制度及实施细则先到这里,希望能帮到大家。
版权声明:我们致力于保护作者版权,注重分享,被刊用文章【会计报账(熬了整整7天)】因无法核实真实出处,未能及时与作者取得联系,或有版权异议的,请联系管理员,我们会立即处理! 部分文章是来自自研大数据AI进行生成,内容摘自(百度百科,百度知道,头条百科,中国民法典,刑法,牛津词典,新华词典,汉语词典,国家院校,科普平台)等数据,内容仅供学习参考,不准确地方联系删除处理!;
工作时间:8:00-18:00
客服电话
电子邮件
beimuxi@protonmail.com
扫码二维码
获取最新动态
