巴布豆(BOBDOG),一个拥有31年品牌历史的经典卡通品牌,巴布豆以儿童时尚运动为品牌定位,打造满足儿童日常运动保护与时尚穿着的多元化产品,覆盖全品类、全龄段,现如今已经涵盖了童装、童鞋、洗护、玩具等。一个IP商业化成功的核心在于,打造差异化的品牌定位,赋予每个品牌精准的市场占位,抢占更广阔的市场份额,爆发更大的品牌价值。但在这个发展过程中,同时也存在很多挑战。
BOBDOG是日本SUNWORD公司于1987年所创造的卡通品牌造型,推出市场即普遍受消费者喜爱,成为市场上新的热点话题。这些年来,日本多家授权厂商将LITTLEBOBDOG商品化,这其中包括三菱文具、静冈银行及武藏银行的金额卡、株式会社的糖果系列、CASIO的钟表……等等,产品几乎涵盖了主要的儿童生活用品。

1994年,红林公司邀请BOBDOG的授权厂商共同集资成立上海巴布豆儿童用品有限公司,在上海设立了第一家巴布豆专柜,并荣获“上海市著名商标”,“最受欢迎的卡通品牌”等。并在上海、北京、天津的百货公司成立了以童装为主的BOBDOG专柜。同时透过浙江、江苏、重庆、武汉、福建、广东、深圳等全国各省代理商,将LITTLEBOBDOG推广至中国各地。
2009年巴布豆(中国)儿童用品有限公司拥有巴布豆全球著作权与商标 , 相当于买断巴布豆的知识产权,销售网络遍布全国。
“巴布豆”是林启东在1994年创立的卡通品牌,从1994年在上海设立第一家童装专柜开始,到2011年已拥有直营店、加盟店等销售网点2000多家。不过,自2011年起,巴布豆却陷入业绩连降的怪圈。
其公开财报显示,2011年公司营业总收入为2.07亿元、2012年1.88亿元、2013年1.72亿元、2014年只有8300万元,根据2015年10月审计报告,截至2015年6月中旬,公司当年已亏损1160多万元,2014年亏损3900多万元。
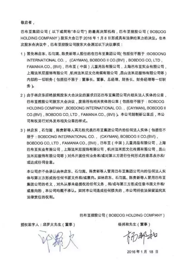
对此,BOBDOG HOLDING COMPANY在“巴布豆集团公司管理层变动的公示”中指出:由于巴布豆集团公司内部个别高级管理者滥用职权、营私舞弊、利用不正当手段窃取公司财务,导致近年来巴布豆集团公司业绩直线下滑、累计坏账聚增,公司连年处于巨额亏损状态。
BOBDOG HOLDING COMPANY股东会近年来曾多次下达指令要求高级管理层整顿风气,加强运营体系建设,强化内部管理,却一直受到个别高级管理人员的百般阻挠。
2016年,“巴布豆”母公司BOBDOG HOLDING COMPANY发布一份临时股东决议称,“将解除林启东、石匀嵩以及陈桂新在本公司及巴布豆公司中所担任的一切高级管理人员职务。”

林启东在被免职前,在巴布豆公司中身兼多职,并担任BOBDOG HOLDING COMPANY董事会主席职务。
BOBDOG HOLDING COMPANY具有控股地位的诸方股东最终决定,对巴布豆集团公司中个别高级管理人员进行职务变动。林启东就此被解除了在BOBDOG HOLDING COMPANY及巴布豆公司中所担任的一切高级管理人员职务。
2017年,BOBDOG迎来新的掌门人,创始人林启东先生将BOBDOG(巴布豆)交到新掌门人王世全先生手中。
在消费市场大变革的情况下,BOBDOG转型成为一家轻资产公司,将多项品类对优质生产商进行授权,BOBDOG作为品牌方致力于帮助被授权厂商建立销售渠道、品牌建设、线上推广等等。
2017年还增加了儿童滑步车、洗护用品、早教、睡眠用品、雨衣雨靴等产业品类,从传统的门店、卖场消费场景,到线上、线下相融合的O2O模式,逐步提高消费者的购物体验,丰富消费者的购物场景。

陪伴了80后、90后、00后的中国宝宝,历经三十年成长,BOBDOG早已深刻融入我们的童年记忆。巴布豆伴随着我们的成长而成长,2018年巴布豆母婴洗护用品集体亮相,这一成绩刷新巴布豆母婴服务品类。
如今的巴布豆品牌不仅仅定位于“童鞋、童装”这个领域,向多元化方向发展。从婴童行业发展来看,品牌多元化构造是未来企业求得发展的最有效途径之一,也是品牌竞争中占据专业优势的最有效途径。但儿童产业细分领域多、行业格局分散的现状,这就意味着在每一个规模并不太大的细分领域中,企业面临的都是群雄混战的‘群殴’局面,而横跨多个细分领域对于企业的资源匹配能力和运营能力又提出了巨大的挑战。同时,在多元化扩张中,品牌文化的渗透力也是考验企业多元化扩张的重要因素,要想跨越各个细分的婴童产业领域,需要拥有强大媒介,将品牌文化同时渗透进婴童消费群及购买决策群的内心。综合这些,对巴布豆的发展而言都是不小的挑战。
版权声明:我们致力于保护作者版权,注重分享,被刊用文章【代理童装加盟(拥有超30年品牌历史的巴布豆)】因无法核实真实出处,未能及时与作者取得联系,或有版权异议的,请联系管理员,我们会立即处理! 部分文章是来自自研大数据AI进行生成,内容摘自(百度百科,百度知道,头条百科,中国民法典,刑法,牛津词典,新华词典,汉语词典,国家院校,科普平台)等数据,内容仅供学习参考,不准确地方联系删除处理!;
工作时间:8:00-18:00
客服电话
电子邮件
beimuxi@protonmail.com
扫码二维码
获取最新动态
