有的会计认为,企业所得税年度汇算清缴很难,尤其是会计小白,但是在我看来,只有方法对,一点都不难。
不过要注意一点,必须在5月底前完成这个工作,这是最后的期限。在此期间,只要按这19张填写说明,一步一步照着做就行了,简单又高效。
这19张填写说明,那可是从公司资深老财务那里,请她吃了好几顿饭才换来的,好东西就该分享出来!
【文末可抱走】
A00000企业所得税年度纳税申报基础信息表模板
A00000企业所得税年度纳税申报基础信息表填写说明
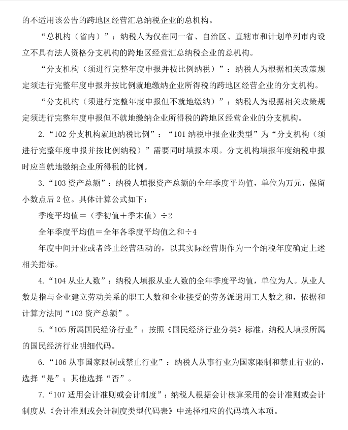
A107010免税、减计收入及加计扣除优惠明细表模板
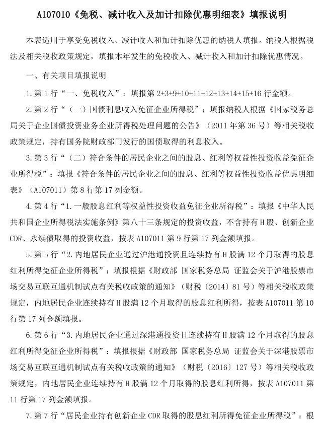
A107010《免税、减计收入及加计扣除优惠明细表》填报说明
A10000中华人民共和国企业所得税年度纳税申报表(A类)
A10000中华人民共和国企业所得税年度纳税申报表(A类)填报说明
想要的小伙伴按下面的方式拿走,不谢~
版权声明:我们致力于保护作者版权,注重分享,被刊用文章【企业所得税年度纳税申报表(企业所得税年度汇算清缴)】因无法核实真实出处,未能及时与作者取得联系,或有版权异议的,请联系管理员,我们会立即处理! 部分文章是来自自研大数据AI进行生成,内容摘自(百度百科,百度知道,头条百科,中国民法典,刑法,牛津词典,新华词典,汉语词典,国家院校,科普平台)等数据,内容仅供学习参考,不准确地方联系删除处理!;
工作时间:8:00-18:00
客服电话
电子邮件
beimuxi@protonmail.com
扫码二维码
获取最新动态
