2021年度的综合所得个税年度汇算时间是从3月1日开始到6月30日结束!此次个税年度汇算时相关的纳税申报表有两个:一个是A表,另外一个是B表!对应纳税申报表的格式和填写说明,就要看纳税人自身的情况了,适合哪类的就填报哪个!
为帮助各位纳税人顺利完成2021年度的个人所得税汇算清缴工作,下面带来了:2022综合所得个税年度汇算清缴申报表格式及填写说明,不会填报的可以参考!后附有最新个人所得税税率表。
(文末抱走)
一、2022综合所得个税年度汇算申报表格式
1、个人所得税年度自行纳税申报表(A表)
2、个人所得税年度自行纳税申报表(简易版)
3、个人所得税年度自行纳税申报表(问答版)
4、个人所得税年度自行纳税申报表(B表)
二、2022综合所得个税年度汇算申报表填写说明
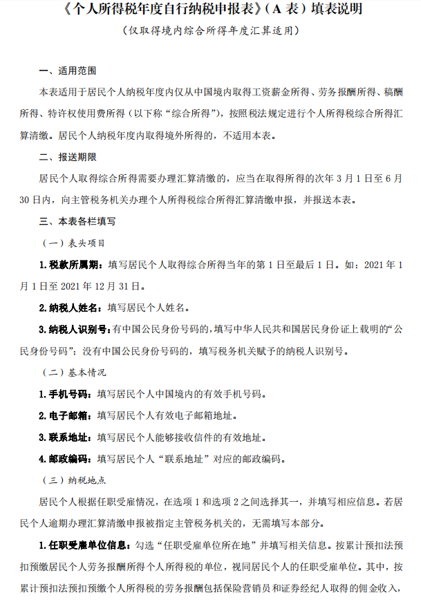
1、2022个税年度汇算A表填写说明
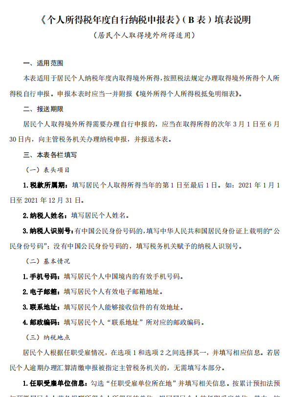
2、2022个税年度汇算申报表B表填报说明
……篇幅内容太长,内容限制,不在此详细地展示了。
版权声明:我们致力于保护作者版权,注重分享,被刊用文章【企业所得税年度纳税申报表(2022综合所得个税年度汇算申报表填写说明)】因无法核实真实出处,未能及时与作者取得联系,或有版权异议的,请联系管理员,我们会立即处理! 部分文章是来自自研大数据AI进行生成,内容摘自(百度百科,百度知道,头条百科,中国民法典,刑法,牛津词典,新华词典,汉语词典,国家院校,科普平台)等数据,内容仅供学习参考,不准确地方联系删除处理!;
工作时间:8:00-18:00
客服电话
电子邮件
beimuxi@protonmail.com
扫码二维码
获取最新动态
