从来都不停止学习的我来了
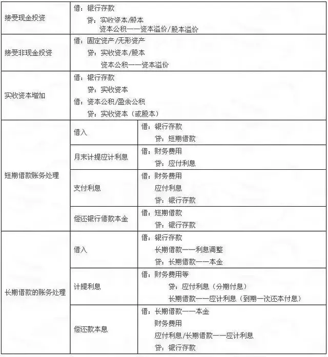
今天给你们分享的是469页会计基础知识实操,想在会计这行小白速成大审必备干货包及我压箱底的8大类会计分录大全,8张表格全搞定!收藏起来不求人,还有实时热点分享,去文末看看,我懂不懂你们的心!如果需要其他的,看看我文章,需要的全拿走,交个朋友!
下方评论区留言:想要领取全部。并转发收藏
然后点击小编头像,私我回复:资料。即可免费领取
版权声明:我们致力于保护作者版权,注重分享,被刊用文章【会计八大(奇才)】因无法核实真实出处,未能及时与作者取得联系,或有版权异议的,请联系管理员,我们会立即处理! 部分文章是来自自研大数据AI进行生成,内容摘自(百度百科,百度知道,头条百科,中国民法典,刑法,牛津词典,新华词典,汉语词典,国家院校,科普平台)等数据,内容仅供学习参考,不准确地方联系删除处理!;
工作时间:8:00-18:00
客服电话
电子邮件
beimuxi@protonmail.com
扫码二维码
获取最新动态
