前几天,公司的王会计突然涨薪了,我们哪个平时不苟言笑的领导,也对他和颜悦色,我们还听到领导夸他了,大家就议论纷纷,说这个王会计,走什么“大运”了,怎么最近啥好事都是他。
后来还是听到领导说漏了,我们公司最近被领导喜欢的内部控制流程,就是王会计编制的,这下大家都服气了。
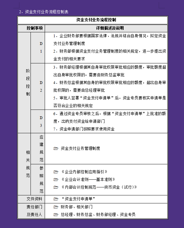
微微把王会计做的内部控制流程,给大家展示一下,大家可以借鉴一下。
第一章、企业内部控制流程——资金管理
内部控制,从资金到内部审计全面覆盖,就不和大家一一展示了
版权声明:我们致力于保护作者版权,注重分享,被刊用文章【内部会计控制(看了27岁王会计做的内部控制流程)】因无法核实真实出处,未能及时与作者取得联系,或有版权异议的,请联系管理员,我们会立即处理! 部分文章是来自自研大数据AI进行生成,内容摘自(百度百科,百度知道,头条百科,中国民法典,刑法,牛津词典,新华词典,汉语词典,国家院校,科普平台)等数据,内容仅供学习参考,不准确地方联系删除处理!;
工作时间:8:00-18:00
客服电话
电子邮件
beimuxi@protonmail.com
扫码二维码
获取最新动态
