中小微、小微,小型、微型、小型微利企业划分标准是什么呢?只有确定企业类型,才能判断自己是否能享受税收优惠!案例教你判断企业类型,享受各项税收优惠!此文就为大家介绍:2022中小微、小微,小型、微型、小型微利企业划分标准,后附有案例帮助大家判断企业类型,并有对应的税收优惠!
1、制造业中小微企业的划分标准
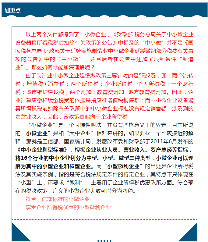
2、中小微企业的划分标准
综上所述重点如下:
3、小微企业判断标准(工信部标准)
下面是个案例分享:
好了,上述就是有关各类企业类型的判定标准了,有不清楚的可对照自查!对企业纳税人和会计人员来讲,弄清楚这个是关键的,关系到了纳税申报工作,所以要弄清楚自己企业的类型,然后再去判断是否能够享受税收优惠!
版权声明:我们致力于保护作者版权,注重分享,被刊用文章【会计证怎么分级(2022中小微)】因无法核实真实出处,未能及时与作者取得联系,或有版权异议的,请联系管理员,我们会立即处理! 部分文章是来自自研大数据AI进行生成,内容摘自(百度百科,百度知道,头条百科,中国民法典,刑法,牛津词典,新华词典,汉语词典,国家院校,科普平台)等数据,内容仅供学习参考,不准确地方联系删除处理!;
工作时间:8:00-18:00
客服电话
电子邮件
beimuxi@protonmail.com
扫码二维码
获取最新动态
