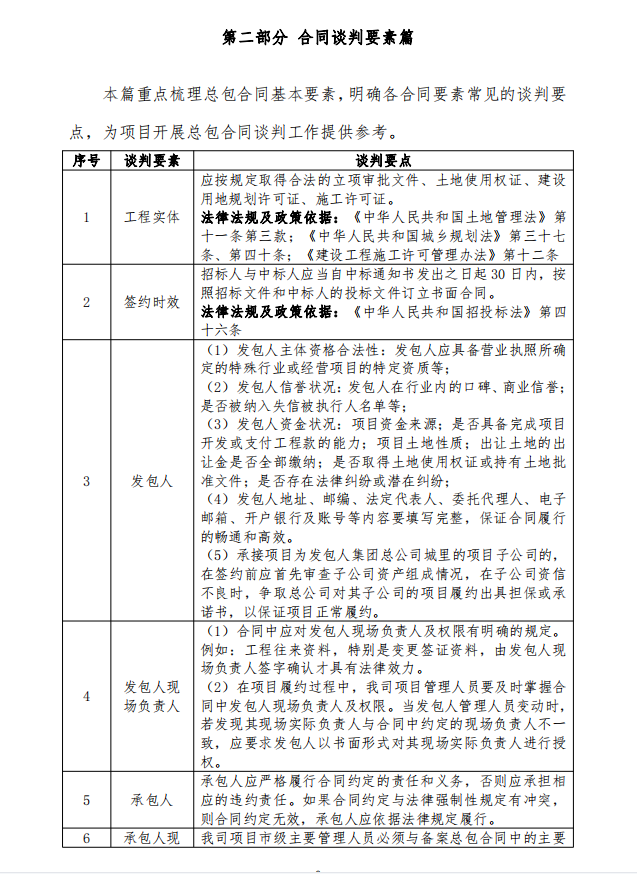
干工程的没有一个不知道什么是总包合同吧。要是总包合同这没搞明白,那千万不能乱签啊,不然遇到问题了真的难搞!但是在面对一些合同谈判时,我们要怎么做呢?
参考性特强!全套中建总包合同谈判指南,涉及案例、要素及底线
因此就收集了一套中建的总包合同谈判指南,里面有各种总包合同谈判的要素,谈判案例以及谈判方法,能帮助我们在和别人谈判时,做更有利的判断
这套总包合同谈判指南共36页讲解得非常全面细致,参考实用性强,对一些总包合同谈判时如何更有效的谈判方法和策略,对我们工作时的帮助是真的不小
版权声明:我们致力于保护作者版权,注重分享,被刊用文章【谈判案例分析(参考性特强)】因无法核实真实出处,未能及时与作者取得联系,或有版权异议的,请联系管理员,我们会立即处理! 部分文章是来自自研大数据AI进行生成,内容摘自(百度百科,百度知道,头条百科,中国民法典,刑法,牛津词典,新华词典,汉语词典,国家院校,科普平台)等数据,内容仅供学习参考,不准确地方联系删除处理!;
工作时间:8:00-18:00
客服电话
电子邮件
beimuxi@protonmail.com
扫码二维码
获取最新动态
