导读
装配线好不好,重点看防错
今天和大家聊一聊“防错”。在几年前,师父第一次把我独立地扔到一条座椅装配的生产线上去审核。
看些十几道工序,几十台设备在那有条不紊的运转着。款式各异的条码,测量设备上花花绿绿的信号看得我眼花缭乱,丝毫不知道该从哪下手。
后来和师父请教,师父告诉我一句让我现在都还记得的话,“装配线好不好,重点看防错”。那么问题来了。
防错,日文称POKA-YOKE,英文又称Error Proof 或 Fool Proof(防呆)。
从字面上看“防错”就是防止错误的发生。要想真正了解防错,我们先来看看“错误”,及“错误”为什么会发生?
“错误”造成与预期的偏离,最终可能产生缺陷,很大一部分原因是人们由于疏忽、无意识等造成的。
对于制造业来说,我们最担心的就是产品缺陷的产生,而“人机料法环”都有可能导致缺陷。
人为的错误不仅存在,无法完全避免,另外,人为错误还会影响机、料、法、环、测等因素(毕竟事情都是人做的,没法完全独立),比如加错料了。
所以“防错”这个概念就应运而生了,其诞生的很大一部分意义就是与人(为错误)做斗争(我们一般不去谈设备、物料犯错误)。
有人总结了错误发生的十大原因,这里分享给大家。它们分别是:
遗忘、理解错误、识别错误、新手错误、意愿错误、疏忽错误、迟钝错误、缺乏标准导致的错误、意外错误、故意的错误。
a.遗忘:当我们注意力不集中在某处时,会遗忘某些事情。
b.理解错误:我们常根据以前的经验来理解新遇到的事物。
c.识别错误:看得太快、看不清楚或者没仔细看会发生错误
d.新手错误:缺乏经验产生的错误,比如老员工一般比新员工少犯错误。
e. 意愿错误:特定时候决定不采纳某些规则发生的错误,比如闯红灯。
f.疏忽错误:心不在焉发生的错误,比如无意识的穿过街道,没有留意到红灯是亮着的。
g.迟钝错误:判断或者行动迟缓发生的错误,比如刹车踩慢了。
h.缺乏标准导致的错误:没有规矩,不成方圆。
i.意外错误:没有考虑到的情况发生了,导致的错误,比如某个检验设备突然故障了。
j.故意错误:人为的故意制造错误,这个性质就恶劣啦~
以上这些分类有些分散,之间也有很多重叠交叉的地方。但无非是技能、规则和知识导致的错误。
如果再要我总结一下,可以考虑发生这些原因的原因,那就是人的惰性。
人类其实骨子里都是爱偷懒的,所以越简单、越轻松、越不需要动脑筋的活,犯错的可能性越小。所以这也是“防错”所要要达到的目标。
有很多错误的例子都出现在我们生活中。咱们毕竟是制造业生产,所以还是看看这些错误在具体生产制造过程会导致哪些后果。
不管生产什么零件,这些错误可能给生产带来以下后果:
a. 漏掉某个工序
b. 作业失误
c. 工件设置失误
d. 缺件
e. 用错零件
f. 工件加工错误
g. 误操作
h. 调整失误
i. 设备参数不当
j. 工装夹具不当
如果将错误的原因和后果对行关联,我们得到如下图。
分析了原因和后果,接下来我们该着手如何去解决了。
在很长一段时间,被各大公司所采用的防止人为错误的主要措施是“培训与惩罚”,对操作人员进行大量的培训,管理者也一直劝诫操作人员要认真、努力、有“质量意识”,当错误发生的时候常常采取“扣工资”,“扣奖金”的形式。
但是由于人为疏忽、忘记等所造成的失误却很难完全避免。所“培训与惩罚” 相结合的防错方式并不成功。
而新的防错方式(POKA-YOKE),用一套设备或方法使操作员在操作时直接可以明显发现缺陷或使操作失误后不产生缺陷。操作员在自我检查,失误也会变得明白易見。
下面,我们分别来介绍一下防错的一些常规思路,供各位朋友参考,还是要强调一下防错的几个原则:
1.尽量不要增加操作人员的负担,否则很难持续下去。
2.成本一定要考虑,不要追求那些高大上的东西,你追求的应该是实际效果(有效性)。
3.实时反馈。
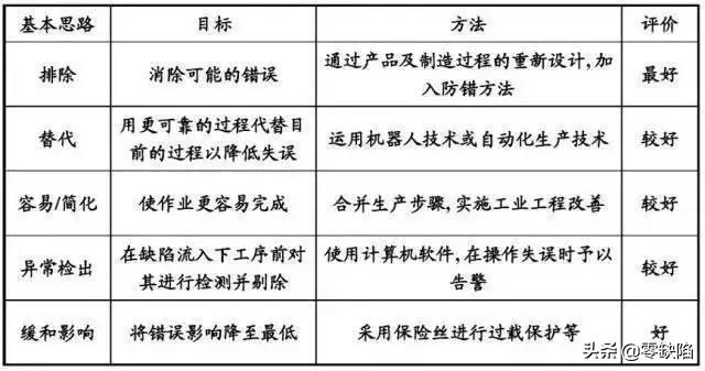
防错可以从以下三个维度来考虑。
在以上三上维度的指导下,我们得出以下五种思路。
再到执行层面,我们有10大防错原理及其应用。
1.断根原理
将会造成错误的原因从根本上排除掉,使绝不发生错误。
2.保险原理
借用二个以上的动作必需共同或依序执行才能完成工作,以前听现场的老师傅说过,10个冲压工9个残,很多在冲压过程中手或者手指没有及时拿出来,造成伤残,下图显示了只有当两只手同时按按钮,设备才能工作(压下来)。
如果再在模具下面加一个光栅保护,可以实现双保险。
3.自动原理
以各种光学、电学、力学、机构学、化学等原理来限制某些动作的执行或不执行,以避免错误之发生。目前这些自动开关非常普遍,也是非常简易的“自动化”之应用。
4.相符原理
借用检验是否相符合的动作,来防止错误的发生。
5.顺序原理
避免工作之顺序或流程前后倒置,可依编号顺序排列。
6.隔离原理
借分隔不同区域的方式来达到保获某些地区,使其不能造成错误。
7.复制原理
同一件工作,如需做二次以上,采用“复制”方式来完成。
8. 层别原理
为避免将不同的工作做错,而设法将其区分出来。
9. 警示原理
如有不正常的现象发生,能以声光或其它方式显示出各种“警告”的讯号,以避免错误的发生。
10. 缓和原理
用各种方法来减少错误发生后所造成的损害。
1.失效安全装置:互锁顺序、预警与中断、全部完成信号、防呆型工件夹紧装置、限位机械装置。
2.传感器放大:视觉、嗅觉、听觉、触觉、味觉、肌肉力量。
3.冗余:多重确认码、冗余措施和批准、审核评审和检查程序、验证设计等。
4.倒计数:组织读出数据和信息过程来让错做程序保持并行。
5.特殊检验,控制装置:如,计算机检查信用账号, 无效账号被拒绝,及时的反馈被提供。
所以,防错法是一项非常贴切生活、工作的有效工具,是一项为人类作出巨大贡献的伟大发明。错误的发生并不可怕,可怕的是错误的反复发生。
孔子之所以最喜欢的学生是颜回,其中之一就是“不二过”。一个团队,同样地错误只允许发生一次;在错误发生后,其他人必须高度重视,引以为戒,找出方法去解决掉!
看完本文后您有没有什么想法呢?
欢迎在评论区留言交流
【温馨提示】
阅后如果喜欢不要忘记点击右上角“关注”哦。这样就可以每天获取本头条号分享的知识啦。
欢迎大家关注、评论、收藏、转发、交流。
这一天有你们真好,愿你们过得愉快。
文末点击“了解更多”加入 克劳士比部落(通讯录)
版权声明:我们致力于保护作者版权,注重分享,被刊用文章【防错改善案例(生产线上怎么做)】因无法核实真实出处,未能及时与作者取得联系,或有版权异议的,请联系管理员,我们会立即处理! 部分文章是来自自研大数据AI进行生成,内容摘自(百度百科,百度知道,头条百科,中国民法典,刑法,牛津词典,新华词典,汉语词典,国家院校,科普平台)等数据,内容仅供学习参考,不准确地方联系删除处理!;
工作时间:8:00-18:00
客服电话
电子邮件
beimuxi@protonmail.com
扫码二维码
获取最新动态
