财务工作中最麻烦的就是财务报销了,因为需要跟同事打交道,不管是票据、还是报销时间,都容易出现沟通问题。
我们老板前几天年薪50W挖来的财务经理,一上任就实施财务费用报销制度,看完之后真心服。
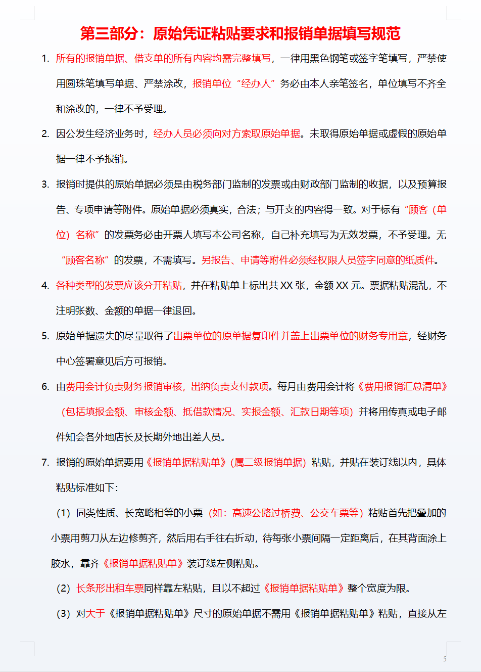
今天就把这套企业财务费用报销制度及实施细则分享给大家,一起来看看吧!!
……
……
篇幅有限,企业财务费用报销制度及实施细则就不一一展示了,
版权声明:我们致力于保护作者版权,注重分享,被刊用文章【财务就是会计吗(年薪50W挖来的财务经理)】因无法核实真实出处,未能及时与作者取得联系,或有版权异议的,请联系管理员,我们会立即处理! 部分文章是来自自研大数据AI进行生成,内容摘自(百度百科,百度知道,头条百科,中国民法典,刑法,牛津词典,新华词典,汉语词典,国家院校,科普平台)等数据,内容仅供学习参考,不准确地方联系删除处理!;
工作时间:8:00-18:00
客服电话
电子邮件
beimuxi@protonmail.com
扫码二维码
获取最新动态
