传递管理智慧,分享实战内容,助力每一位卓越的管理者持续精进。
本文目录:
世界500强——Google
知识点回顾
绩效管理案例分析——以Google公司为例
Google公司简介Google人力资源部门简介Google的绩效管理制度知识点回顾:
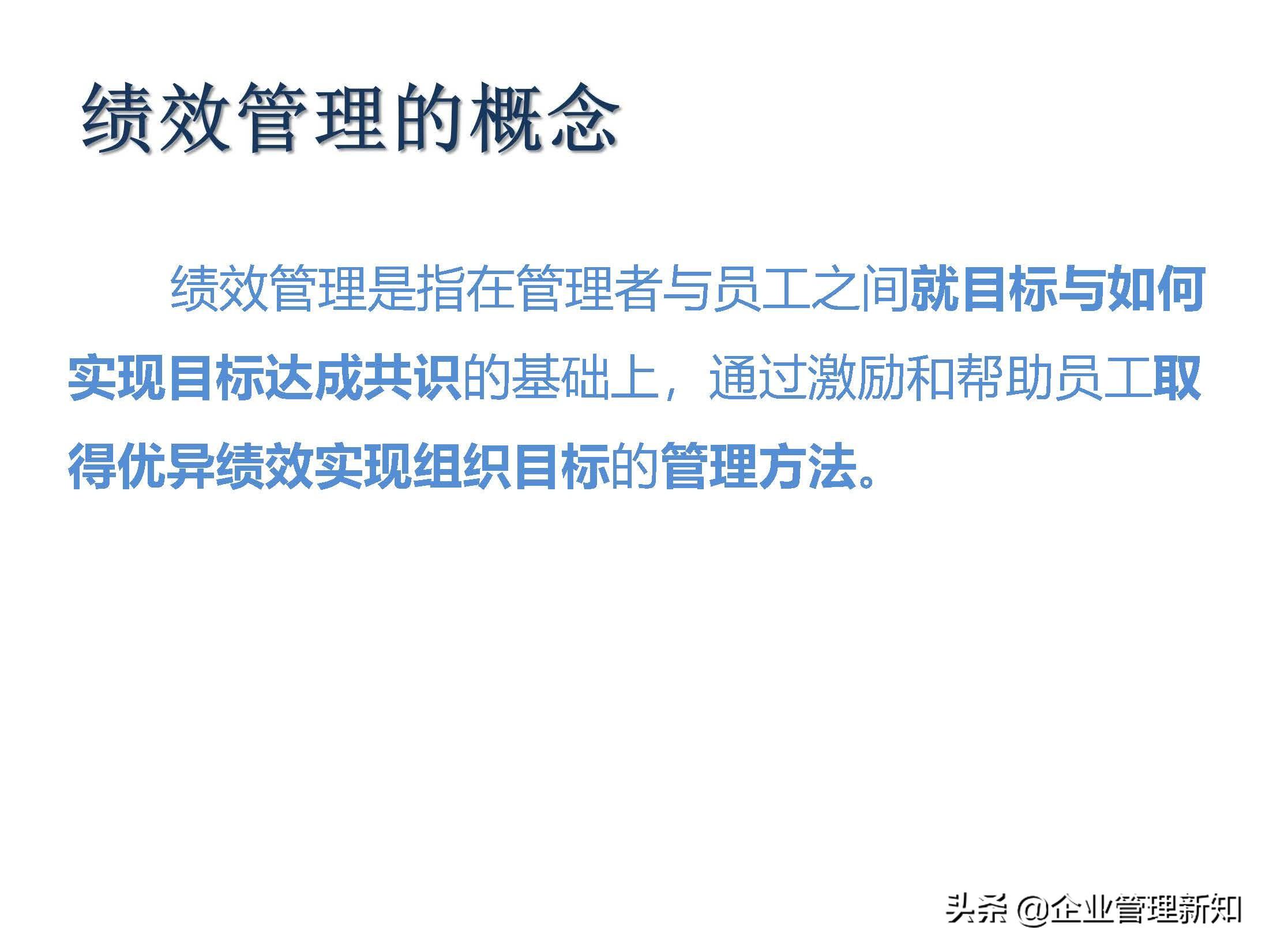
绩效管理的概念:
绩效管理的基本流程:
绩效考核的方法:
交替排序法:
目标管理(MBO):
制定目标的七个步骤:
关键绩效指标(KPI):
战略目标分解鱼骨图方式示例:
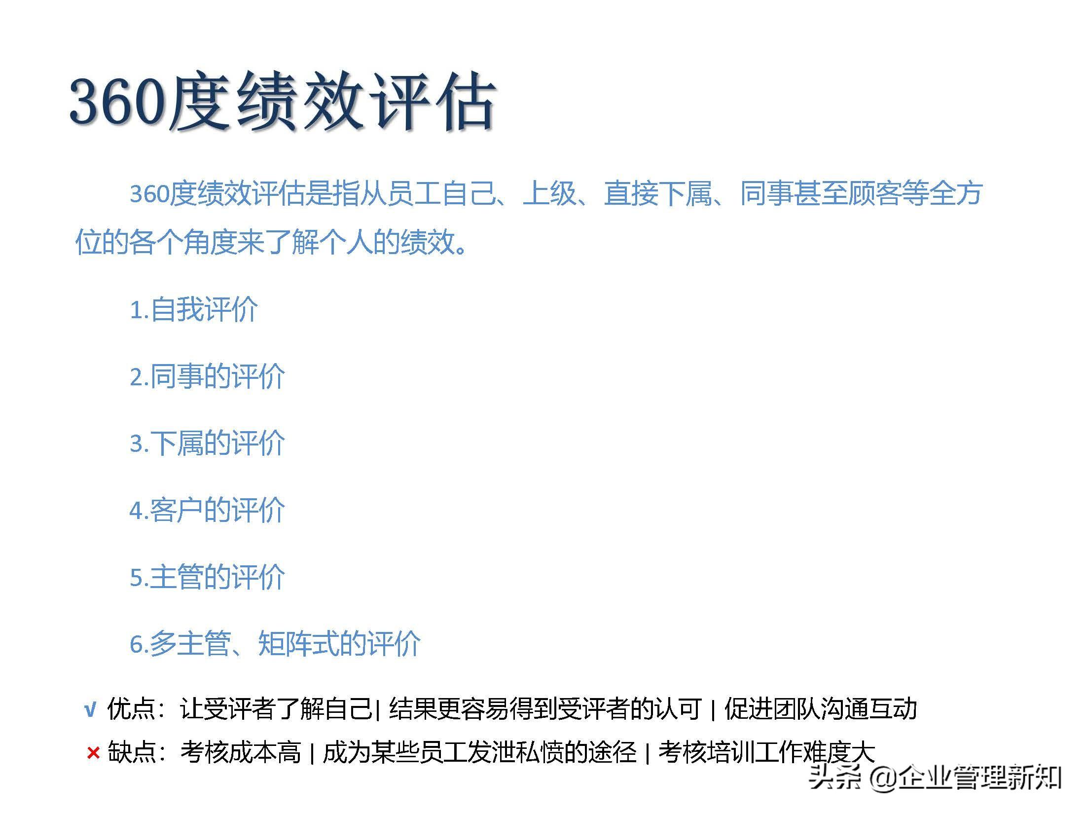
360度绩效评估:
绩效管理案例分析——以Google公司为例
Google公司简介Google人力资源部门简介Google的绩效管理制度
谷歌的绩效实施(目标管理)方法——OKR:
谷歌公司绩效管理案例分析共70页完整版,如何拿到分享的源文件收藏学习:请您关注、转发,然后私信本头条号“新知”2个字,按照操作流程,专人负责发送源文件给您。
版权声明:我们致力于保护作者版权,注重分享,被刊用文章【绩效管理案例(70页完整版)】因无法核实真实出处,未能及时与作者取得联系,或有版权异议的,请联系管理员,我们会立即处理! 部分文章是来自自研大数据AI进行生成,内容摘自(百度百科,百度知道,头条百科,中国民法典,刑法,牛津词典,新华词典,汉语词典,国家院校,科普平台)等数据,内容仅供学习参考,不准确地方联系删除处理!;
工作时间:8:00-18:00
客服电话
电子邮件
beimuxi@protonmail.com
扫码二维码
获取最新动态
