棱镜洞察,让国人更懂上市公司!
当你想要买某只股票的时候,第一时间就要去查阅这家公司的资料,看看它的基本面,其中一部分就是要查阅上市公司已发布的各类公告。可打开股票软件时,你会发现密密麻麻的几百上千条公告,一时找不到北。
图1:A股上市公司2019年-2022年每月公告数量
根据巨潮资讯网数据统计,2021年三大交易所合计发布公告数量达到58.6万条,平均每月发布4.88万条,每日发布2,200条公告,每年4月为发布公告数量的最高峰(发布年报集中时间),8月为小高峰(集中发布中报时间)。随着注册证的全面实施,上市公司数量将逐年增多,发布的公告数量也将同步增加。
根据上市时间、行业变化和项目运作频率等不同,不同上市公司发布的数量和类别也会有很大的差异。有些公司十多年都没做啥资本运作项目(比如国企),那么只需要看定期报告辅以行业判断就行了。有些公司上市时间长,也正处于行业上升期,资本运作项目多,那它的公告类别和数量就可能十天半个月也看不完(如万科自上市以来已发布2231条公告)。
图2:万科A1988年-2022年公告数量
一份及时、准确的上市公司公告足以给投资者利空或利好的信号、影响实时市场,而回溯历年上市公司公告,又能够实现学术研究或投资决策中的按图索骥——市场反应、投资者情绪、公司业绩……。上市公司发布的公告数量多,且部分公告专业性较强,投资者需要筛选及判断的信息量也极大增加,无法第一时间消化信息形成判断决策,为解决上述痛点,棱镜君整理出了上市公司的主要公告事项,并分析这些事项对公司股价的一般性影响,总结出了“三十六计”,以供读者特别是初阶投资者参考。
根据中国证监会《上市公司信息披露管理办法》的第三条的规定,信息披露义务人应当及时依法履行信息披露义务,披露的信息应当真实、准确、完整,简明清晰、通俗易懂,不得有虚假记载、误导性陈述或者重大遗漏。
《上市公司信息披露管理办法》第六十二条规定,信息披露义务人,是指上市公司及其董事、监事、高级管理人员、股东、实际控制人,收购人,重大资产重组、再融资、重大交易有关各方等自然人、单位及其相关人员,破产管理人及其成员,以及法律、行政法规和中国证监会规定的其他承担信息披露义务的主体。
另外,上市公司在实施资本运作项目时,为上市公司证券发行、上市、交易等证券业务活动制作、出具保荐书、审计报告、资产评估报告、估值报告、法律意见书、财务顾问报告、资信评级报告等文件的证券公司、会计师事务所、资产评估机构、律师事务所、财务顾问机构、资信评级机构等机构的相关报告也可由上市公司发布。
根据中国证监会《上市公司信息披露管理办法》的规定,上市公司应当及时、准确、完整地披露相关信息,包括招股说明书、募集说明书、上市公告书、收购报告书、定期报告和临时报告等。
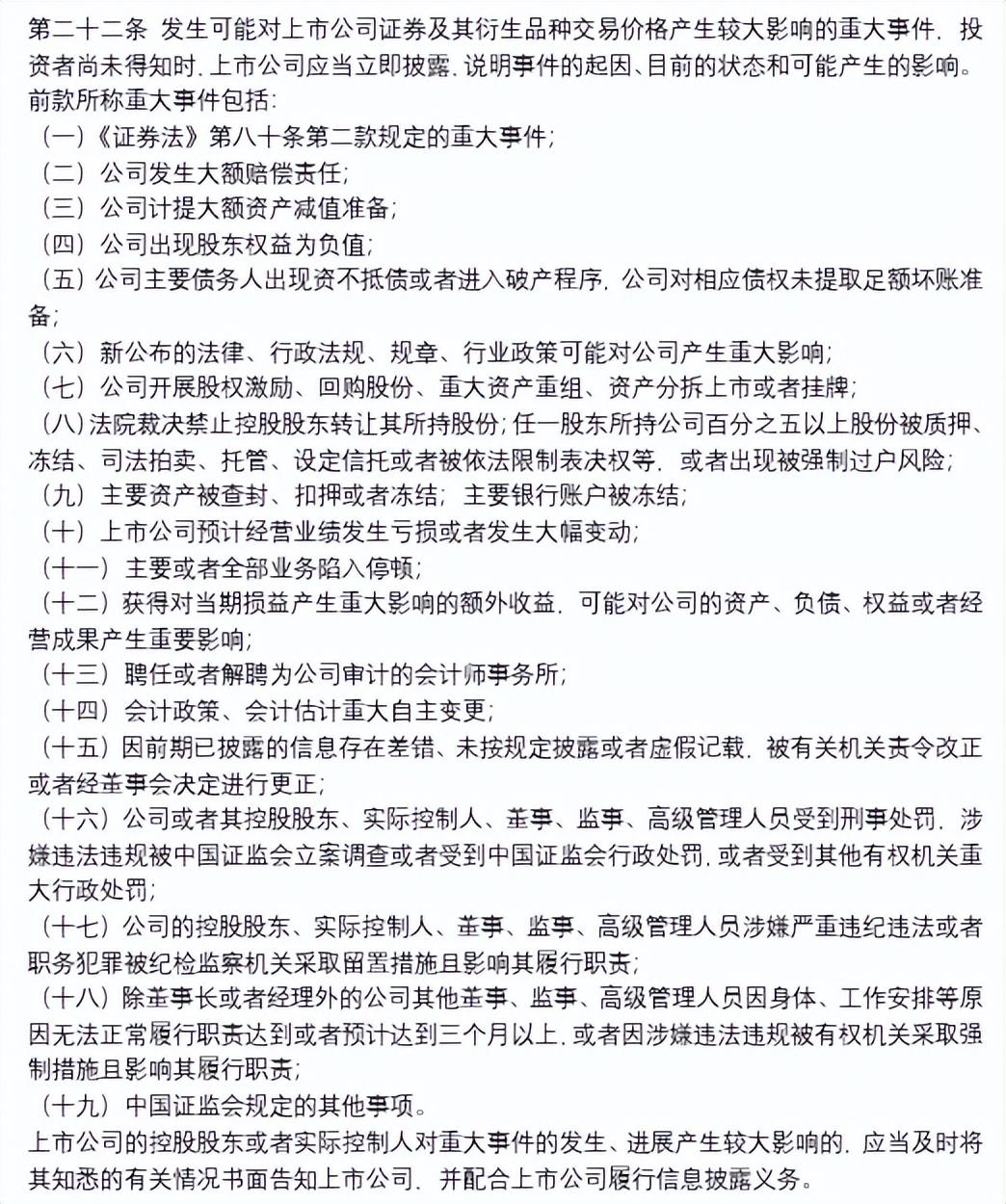
一般而言,除开上市时发布的《招股说明书》、《募集说明书》和《上市公告书》外,就只有定期报告和临时报告两类公告。定期报告就是年度报告、中期报告、季度报告和各期业绩预告或业绩快报(抓住定期报告的发布时间就是投资机会)。临时报告就是除开定期报告事项外的所有事项,但也有普通事项和重大事项之分,《上市公司信息披露管理办法》第二十二条中对临时报告的“重大事项“内容有一个“十九项”的兜底描述,如下图:
图3:《上市公司信息披露管理办法》第二十二条规定
就是说只要发生上述事项,就必须马上发布公告,不发或不及时发就属违规。
普通事项对股价不会有多大的影响(哪怕影响了也只是短期的),只是按照规定形式发布,重大事项才会对股价造成重大影响。结合《深圳证券交易所上市公司业务办理指南第11号——信息披露公告格式》(47类事项公告格式),棱镜君对临时报告事项进行了分类(50项):
图4:上市公司临时报告公告事项汇总表
这50项只是大项,还有很多小项,别担心,棱镜君一一为大家解析。
前面我们列示了50类较常见的公告事项,都可能对股价造成影响,但影响程度如何去分析呢?棱镜君为大家提供了一般性的判断标准和针对具体事项的“三十六计“。
棱镜君首先提供一个通用型的主要财务指标判断方法,如下图,上市公司发生的交易达到下列标准之一的,则认为属于对公司股价有影响的事项,达到30%以上则属于重要的事项,超过50%则属于重大事项,大概率正面影响公司股价。
图5:上市公司交易事项重要性判断标准
上述指标中,一般达到10%以上则上市公司就会召开董事会审议并发布公告。以此类推,上市公司其他事项,如相关指标(财务指标或非财务指标均可)达到30%以上,也认为属于对股价有重大影响的事项。
有些事项,如没有专业的判断,则无法识别投资机会,比如有些事项可能没有在第一时间得到市场的反应,需要一到三天的时间消化,之后股价将迅速做出反应,这个时候你的价值分析能力就体现出机会来了。
分析上市公司各种事项对公司股价的影响是一家不容易的事情,但有一般性规律,笔者就从一般性出发给大家做个知识普及,但千万不能片面地认为一般性代表普遍性,任何一件事情都需要宏观微观结合地看。
董事会、监事会及股东大会公告是上市公司最常见的公告,主要是介绍最近一次会议审议了哪些议案,投票的情况,是否通过等,一般以决议公告的形式出现。
这类公告不需要我们花费太多时间去研究,因为如果有重要的事项,上市公司会同时发布专项公告,真正对股价有影响的是专项公告,我们看那个公告就行。除非是这家公司管理层混乱,如董事监事或股东之间分歧较大,出现反对、弃权等情形,值得一看,因为这往往是下一步斗争的信号(如万科和宝能之争,就分别在董事会和股东大会上展开争夺)
所以这类公告为中性公告。
通俗点来说,权益分派就是上市公司给全体股民分红派息和股份结构的调整。大概有以下几种方式:一是分现金红利;二是送股(股票股利);三是资本公积金转增股份;四是以上1-3种组合;五是不分配。以深沪上市公司为例,不同的分配方案所引起的市场反映是完全截然不同的。从市场反映情况看,一般讲有高送转(高送转是指上市公司每10股送红股与公积金转增股本合计达到或者超过5股。)或高额现金分红的分配方案会受到投资者追捧,股价飙升。那么,究竟是哪种方案,才是符合投资者的利润最大化原则呢?当然这是以上市公司本身的价值提升为标志,二级市场炒作股价因素不在此讨论之列。
因此,判断权益分派这个事项对股价的影响,要从两个角度看,一个是发布权益分派实施公告前,一个是发布权益分派实施公告后。在公告发布前,你不知道它会不会分红,那你只能去猜测,猜测的前提是它具备分红的能力,那就要去看它前一年度的业绩情况,由于权益分派方案一般在召开年度董事会时与年度报告一起审议披露,在此之前不可能取得完整的年度业绩数据,但很多上市公司会在此之前发布年度业绩预告(一般是在1月份发布),部分达到披露标准的还会发布年度业绩快报(比业绩预告更加细致的财务数据),这两个数据再加上前一年度的三季度报告数据、当前股价(一般来说股价越高越可能会送股)及历史分红情况(一般情况下每年的分红比例或金额差不了多少),基本可以判断出它是否具备分红送股的能力了。另外一方面是分红方案公告发布后来决定要不要买入,当我们看到上市公司发布权益分派公告后,首先看它分了多少钱,派得足够多才算是好消息,但上市公司究竟在多大程度上进行利润分配,才能代表合理的投资回报?小编认为,这个“多“至少要占到其当期利润30%以上(根据《上市公司证券发行管理办法》第八条的规定,上市公司发行证券的需要满足以下条件:最近三年以现金方式累计分配的利润不少于最近三年实现的年均可分配利润的百分之三十。也就是说如果某上市公司最近三年一毛不拔,那你也就不要想通过发行证券(股票、债券等)来融资之类的事情了,通过某公司的分红比例我们可以大致看出这家公司最近几年的趋势和投资机会)。因此,棱镜君认为,分红款在其当年净利润30%以内的,属于普通的方案(股价不会有多少变化),30%至50%属于不错的方案,超过50%才属于大利好,但也要警惕其是否是大股东抽逃资金。至于送红股和转增股,看一看就行了,不要太当真。当然,如果有一些喜欢火中取栗的投机者,那就可以在上市公司发布年度业绩预告后,看下他们的未分配利润和资本公积金额是否足够搞一次”高送转“,说不定来个“20cm”?
感兴趣的朋友可以看下我曾经发表的《上市公司权益分派对股价有何影响?》,这里更详细。
我这里说的上市公司收购并购是指上市公司通过现金、发行股份等方式收购或并购其他公司。
上市公司收购并购一般来说算是个利好,但也存在坏消息,要注意区分。总的来说,判断上市公司收购并购对股价的影响主要从以下十个角度来分析:
(1)是否是全资收购、控股权收购和非控股权收购?
全资收购说明的是上市公司对这个标的公司充分认可,剩下要考虑只是价钱问题。
控股权式的收购是上市公司并购战略的实施,利好股价。无论上市公司收购的公司大小,如达到控制的目的,均是战略推进的积极信号。参照总资产、净资产、净利润等指标判断其对上市公司的收益大小,作为投资参考。
(2)是否是同行业收购?
如果是同行业收购,这时候考虑的是能否实现协同效应?通过并购重组实现协同,改善经营效率,实现更高的收益增长率,提升股票价格。这除了仔细研究方案的文字描述后,还需要自身结合公司实际和行业情况进行综合分析,偷点懒的话就看媒体的研究报告或报道吧。
如果是跨行业收购,那就要考虑它收购的动因,如是否是上市公司现在主营业务乏力,管理层尝试开辟新业务?还是跟风操作搞概念?有前景的朝阳行业中出现的并购重组给投资者以更多的想象空间,其预期会高,投资信心也相对较高,对股价上升的拉动作用也会更大。
如果是重组,垂直整合、多元化、横向整合中,横向整合的表现最差,市场更加认可转型式的重组。
混合并购给市场的信心要大于其它的并购方式。混合并购企业能获得更广泛的市场、节约成本、达到资源的有效配置、更有效规避行业风险和破产风险等等的优势都使混合并购获得的投资信心大于普通的横向或纵向并购。所以,如果企业并购绩效有良好的预期,并购后企业股价会有所上升,如果其并购后运营状况趋优,其股价在长期内都会有比较稳定的涨幅。
(3)金额的大小
小型并购不会对上市公司股价造成多大的影响。如某上市公司收购同行业40%股权,支付的现金没有达到上市公司前一年净利润的30%以上,标的企业资产总额也未达到上市公司资产总额的30%,此类小型并购不会对股价造成大的影响。但小型并购数量较多,且累计金额较大,属于我们的投资机会(需要长期跟踪)。
(4)市净率大小
低市净率上市公司(或高并购 PB)的并购重组会有更好的表现。市净率(P/B )指的是每股股价与每股净资产的比率。一般来说市净率较低的股票,投资价值较高,相反,则投资价值较低。
(5)市值规模
50-100 亿市值规模的上市公司并购重组会有更好的表现,剔除无交易量数据后,500 亿市值的标的也有较好回报。
(6)企业性质
就市场反馈而言,民企的收购事项对股价的影响比国企要更加敏感一些。
(7)企业实力
如果企业的实力越强,市场对其并购后绩效的预期就越高,投资信心就越有信心,如此便会拉动股价正方向的异常波动。
(8)是否是重组型的收购?
如果是重组型收购,肉票也就来了。但在中国股市,大量拟并购重组的上市公司股价在重组公告发布前股价出现异常波动,可以合理怀疑存在内幕信息泄露或内幕交易的可能。股票市场中的内幕交易普遍存在,内幕交易基于庄家与公告企业达成的互通消息协议。当市场上出现并购重组的传闻时,由于羊群效应的作用,投资者会跟随趋势进行买入,进而抬高股票价格。小散户是否可以抓住这波涨幅呢?这就要看小散户自己的理性研究,先对这家公司有个基本面的判断,是否存在这个可能。否则,可能要成为股价山峰的站岗队队长。
对于重组题材股的炒作其实也就是炒预期,赌它能不能够成功,一旦有重组公司的消息传出来,通常市场上都会炒的特别厉害。如果新的生命活力在资产重组后再注入进来,炒作的新股票板块题材又增加了,股票涨停的情况会不断发生轮番操作。反之,若是重组但没有新的大量资金来注入,又或许没有让公司经营改善,那么就是利空,股票的价格就会持续下跌。
(9)估值差套利
在目标资产价格与收购价格之间存在价差,利用此价差可以进行套利。比如,利用收购溢价对目标上市公司进行套利,又如,高市盈率的上市公司发行股份收购低估值的标的,理论上收购提高了每股盈利,可以提升股价。
(10)来自信息不对称或行为金融方面的解释
信息经济学以及行为金融理论提出,揭示信息可以引起资产的高估或低估。比如,国外的研究表明,采用现金交易型、股票对换型等不同的支付方式会影响资产价格。类似的还有横向收购、纵向收购,以及发行股份购买资产、协议收购等等。不同的行为反映了不同的信息,因而可能有超额收益。
出售资产是指上市公司把自己的资产(包括股权、固定资产、专利等)转让给他人的行为。一般情况,上市公司继续持有某项资产可能会产生不利的情形时才会考虑出售,或者急于回笼资金不得不变卖资产。如果出售的是落后的业务,无法给上市公司带来利润的业务,卖掉自然是好事。如果是因为经营不善,不得不变卖优质资产的话,那就是大利空了。所以,得判断好原因和背景。或者把资产低于市场价格卖给他人甚至是关联方,这就是明显的贱卖资产甚至存在利益输送的可能了,这是大利空。上市公司出售资产如存在贱卖情形,会稀释公司股东权益。
所以,我们可以重点关注:是否存在“黎明前黑暗”卖出?标的公司估值是否合理、是否存在贱卖?标的公司存在的未决事项处置是否合理?交易对方是否有支付能力?最后是关注高买低卖案例中董事是否充分勤勉履职。
我这里指的担保是指上市公司给别人担保,不包括别人给自己担保。
如果是给自己的子公司担保,一般不会有问题,但要考虑这家子公司是否快要资不抵债?
如果是问题多多的子公司,虽然说子公司最终的很多责任可能需要上市公司来承担,但因为子公司是独立的法人单位,在某些事项下是可以独自承担完全部责任的。所以,给问题多的子公司担保是利空。
如果是给上市公司的关联方担保,就要打起精神看,这种情况大部分都存在利益输送的嫌疑,基本判它为负面消息。
如果是给外部单位担保,那问题就比较大了,得好好看被担保单位的背景,一不小心上市公司可能就会陷入万丈深渊。我们的投服中心也说过,上市公司控股股东或实际控制人违法占用上市公司资金或违规担保后发生实质扣划,会严重损害上市公司的权益,给上市公司带来重大损失。一是严重影响上市公司的正常经营,受控股股东及实际控制人资金占用或因违规担保被司法冻结扣划资金等事项的影响,上市公司现金流紧张、资金周转困难,资金链断裂、正常经营无法开展;二是严重拖累上市公司经营业绩,虽然无法证明上市公司的业绩暴跌和资金占用事项有直接的因果关系,但自资金占用发生以来,多家上市公司的业绩由盈转亏;三是导致上市公司被实施风险警示、破产重整或退市。
上市公司委托理财,是指为了获取投资收益,上市公司作为委托方将公司的货币资金按照某一协议委托给证券公司、投资公司或其他类型的法人企业(即受托方)管理,形成委托代理关系的一种资产管理模式。
一般来说,上市公司有闲钱才会拿去做委托理财,固然是上市公司资金充裕的表现。这类公告是中性公告。但要注意到它的委托管理机构是谁?是银行等金融机构的话问题不大,但是如果是非金融机构的话,就要留个心眼了,因为前几年出现过上市公司的理财基金被某些公司骗走的情况,世界之大无奇不有啊。
所谓关联交易,指公司与其关联人之间发生的一切转移资源或者义务的法律行为。其特征是:交易双方中一方是公司,另一方是公司的关联人;交易双方的法律地位名义上平等,但交易实由关联人一方所决定;交易双方存在利益冲突,关联人可能利用控制权损害公司的利益。
我们都知道这里存在的猫腻最多。但也不能一概而论,很多关联交易对上市公司也是很有利的,正常的关联交易可以起到降低成本和风险、加强企业间合作等作用。公司法未完全禁止关联交易,而是防止利用关联关系损害公司利益。公司法第二十一条规定,公司的控股股东、实际控制人、董事、监事、高级管理人员不得利用关联关系损害公司利益。违反前款规定,给公司造成损失的,应当承担赔偿责任。比如上市公司通过参股、控股其他公司,对其他公司施加影响,可以实现供、产、销一体化,保证原材料供应渠道和产品销售渠道的畅通,提高企业效益。同时,更要看到关联交易利润操纵的可能,这种案例实在是太多太多了,主要发生在民营企业。如当上市公司出现业绩滑坡时,为了避免不良资产经营所发生的亏损或损失,将不良资产与等额债务剥离给关联公司,以达到账面止损的目的。又如当上市公司发现本年利润目标不可能实现时,便和关联企业之间虚构产品销售业务,次年再以销售退回的方式冲回,这是虚构交易。
一般而言,签订重大合同,上市公司均需公告(一般是占到总资产、营业收入或合同产生的净利润的50%以上),若该合同签订对公司长远经营构成支持,则有可能受到主力或投资者追捧,促使上市公司股票价格出现阶段性上涨。签署经营重大合同无疑是大利好,但也存在忽悠式的“重大合同”,如“框架性协议”,这类协议虽然约定了很高的合同金额,但是不具有法律约束力,只是双方意向性框架性的表示,很有可能几年过去了,一毛钱都没实现,越大的企业之间,这类事情越多。甚至有一些上市公司借助重大合同对股价的巨大影响披露不准确、不真实、甚至有意虚构的重大合同,夸大公司经营业绩,试图误导投资者,蓄意推高股价。所以越要注意,不要被忽悠了。
政府补助,是指企业从政府无偿取得货币性资产或非货币性资产。
上市公司收到政府给予补贴,当然是利好,但也要注意背后的数据。判断对股价的影响,首先看金额,达到上市公司前一年度净利润的30%了吗?没有的话那就对股价不会有多大影响。
第二,政府给予的补贴也是上市公司的收入之一,有利于上市公司业绩出现增长,但是,这个补助是否是长期的呢?是否长期占净利润的一半以上?如果是持续好几年都是如此,那说明这家公司是靠输血维持经营,那就很危险了,政府给予的补贴会掩盖上市公司的经营业数据,出现业绩假象。如果这类上市公司不能以自身为发展业绩为主的话,一旦失去了政府的补贴政策就会出现运营困难的问题,也会导致市场投资者失去投资信心。因此,政府给予补贴的股票虽然好。但是,也需要根据上市公司的基本面情况而定。
第三,政府补助分为与资产相关的政府补助和与收益相关的政府补助。与资产相关的政府补助是指企业取得的、用于购建或以其他方式形成长期资产的政府补助,其他的为与收益相关的政府补助。政府补助类别的认定直接影响其初始计量以及后续计量,影响公司当期或以后期间的损益金额,是影响公司利润的一种途径。而且,收到的补助形式也很多,与资产相关的政府补助也可能表现为政府向企业无偿划拨非货币性长期资产的形式,如土地,所以对上市公司的业绩影响就更难说了,应当认真看上市公司的公告。
澄清公告是上市公司对市场当前对股价有重大影响的传闻的回应,其既应对了股票近期的市场传闻异动,又披露了上市公司的重要动态。无论是对利空传闻还是对利好传闻的澄清,都有较大的股价反转可能。按照当前的相关规定,对于任何有可能大幅影响股价变动的传闻,上市公司均有义务立即做出澄清。这类公告,基本是对传闻事项的最终拍案,所以务必重视。如果你持有这家公司的股票,而澄清利好传闻是假,那你应该在公告当晚就赶紧挂卖单。
诉讼事项是企业发展中很常见的事项,当你壮大了,自然就会跟别人产生各种摩擦。作为投资者,更加看重的是它的金额、数量和性质。
当你看到某上市公司发布“重大诉讼或仲裁公告”时,第一反应这个案子的金额肯定超过1000万并且且占上市公司最近一期经审计净资产绝对值 10%以上,所以是个重大事项,对股价会有影响,金额很小的案子上市公司也不会发。但如果这家公司很多案件,当达到累计标准的时候,它也必须立即公告。还有就是要看性质,到底是原告和被告。
当上市公司作为被告身份时市场具有负面的反映,如果作为原告身份时,市场具有正的反映,并且交易量都有明显的增加,充分说明了重大诉讼公告是具有信息含量的。上市公司是原告,当然是对自己有利;如果是被告,固然不利,但你看下诉讼事项,判断下胜诉的概率,也就是持股赚钱的概率。
重大诉讼金额较大的话一般会直接影响到当期的财务报告,基于谨慎性原则都要计提或有负债,为负面。上市公司虽然单个诉讼金额小,但数量多,体现的是公司经营管理问题,也要注意。
变更公司名称是指上市公司根据经营及业务发展需要自主变更公司全称或证券简称。
改个名字,就好像重获新生。为了取一个好名字,上市公司的高管们颇费踌躇。有的是为了追风口。有的是为了甩包袱。改名的目的是“改命”,但在理性与狂热并存的资本市场,没人能百分之百猜中结局。在投资者眼中,上市公司的名字就像露出水面的冰山一角,是对公司核心业务的呈现。改名可能意味着公司战略方向的重大调整。投资者对公司名称的痴迷和疯狂有时显得匪夷所思。2016年,由于川普当选美国总统,川大智胜涨停;2022年,北京冬奥会期间,被解读为“远远望着谷爱凌”的远望谷涨停。但无论是出于战略调整的考虑,还是单纯地蹭热度、炒概念,改名即使在短期内获得资本市场的正向反馈,也很难给公司带来长久的收益。
变更公司名称是一个重大事项,这个事项需要经过董事会和股东大会的审议才可以实施,且要有充足的理由(根据法规,上市公司的主营业务收入发生重大变化时(如新业务营业收入超过全部的50%),可以变更公司名称,如原来是做煤炭的,现在公司转型做起了互联网,而且互联网的营业收入已经占到了一半以上,那这个时候就可以变更公司名称了),会对股价造成重大影响。一般来说,这件事是好事,说明公司经过梳理自己的主营业务发生了变化,一般来说这都是上市公司积极调整的结果,但也有公司因为大环境的变化,公司的主营业务被动地发生了重大变化,这就是一个负面的信号,哪怕它还真赚钱了,但这体现的是管理层的判断出现严重失误,从长远来看,是非常不利的。
所以,有两种情况该名称是正常的:一是通过了重大资产重组,公司主营业务和大股东都发生了变化,即完成了借壳上市,此时可以更名。二是上市公司通过重大资产购买,主营业务出现了变更,新的主营业务已经占据主导地位。
银行授信就是银行给上市公司一个额度,自己要花多少钱自己随时自己刷就行。一般来说,这个事项属于中性事项,但也要看金额和性质。金额过大(如超高净资产30%以上),说明公司的短期支付能力出现了问题,要看是什么原因造成的,是否是现金流枯竭了?还是应收账款突然大幅增加?不同原因导致的结果对股价的影响不一样。
会计政策,是指企业在会计确认、计量和报告中所采用的原则、基础和会计处理方法。通过会计政策变更可以改变上市公司的收入和盈利数据。近年来,部分上市公司通过会计政策变更改变公司财务数据达到不可告人的目的的案例屡见不鲜,如操纵股价、内幕交易、操纵利润、融资需要、保壳等动机,进行财务粉饰(不一定是财务造假)。有些上市公司通过变更会计政策成功实现新生,而有些则坠入万丈深渊,处罚不断。根据棱镜君在巨潮资讯网的数据统计,2021年,A股上市公司就有3491个关于会计政策变更的公告;2022年1月至今有1263条关于会计政策变更的公告,媒体还不时地曝光某些公司滥用会计政策、随意变更会计政策和会计估计的消息,而且金额巨大。由此看来,会计政策或会计估计的选用及变更在上市公司还存在很多问题,部分公司在进行账务处理时并没完全按照《企业会计准则第28号——会计政策、会计估计变更和差错更正》来执行,在一定程度上存在利用会计政策、会计估计变更操纵公司业绩以及所有者权益等财务指标的现象,影响了会计报表反映的信息质量,这难免会误导信息使用者进行经济决策。当然,并不是所有会计政策变更都是不允许的,部分变更还被视为典范。
一般来说,会计政策变更是个中性事项。但也存在例外的情况。它分主动做变更和被动做变更。被动变更是说根据法律法规要求所有公司都要做的会计政策变更,那这就没什么好说的,只看对上市公司的影响金额是多少就行了。主动变更是指上市公司根据某个原因进行的变更,这就复杂了,有些是因为要准备做假账;有些是调整会计政策可以增加公司当期利润;有些就是正常的调整。详细内容可以翻一下我以前发的一篇文章《如何利用会计政策变更谋利?》。
上市公司有很多制度需要董事会股东大会批准后才能实施,比如董事会议事规则、监事会议事规则和股东大会议事规则、投资管理制度、公司章程等。一般性的制度修订基本不会对公司股价造成什么影响,但是在特殊情况下修改某个规定,可能就会有很大的影响。如前几年宝万之争爆发时,很大小市值公司纷纷修改公司章程,增加外部投资者收购上市公司的难度,这个时候很多公司基本都是涨停,这说明的是上市公司管理层在防御。
资产减值也是个大坑,资产减值顾名思义就是根据法律规定对公司的各种资产(固定资产、应收账款、商誉等)进行减值,如应收账款收不回来了,只能做坏账处理,库存商品坏了或者被老鼠吃了也可以进行减值,至于是真的没了还是被人故意拿走的,那外人就说不清了。作为投资者来说就是看金额,金额小无所谓,大了就是公司管理不善的表现。特别是其中有一项减值的大炸弹,他就是商誉减值,这是收购公司时溢价出来的,动不动就几千万几个亿,可想而知对是利润的影响对股价的影响,看到这个减值,基本都是负面了。
上市公司股票资产减值之后,短期内可能造成股价下跌,或许也可理解为真实回归。但严重高估值的挤压之后,公司决策可以更为精准,上市公司的盈利能力不断提高,业绩逐步改善之后,反而会提振投资者信心,进一步引发大量在低位接盘的买入资金,中长期来看,反而更加有利于股价的成长
业绩承诺一般出现在上市公司收购某公司时,对被收购公司股东的业绩要求,一般做3年的业绩承诺,如营业收入和净利润每年达到的具体金额。业绩补偿方案作为并购重组中一项重要交易安排,是对收购的标的资产盈利预测、估值和定价的一种背书,一般来讲,如果完成了承诺,说明收购时的交易定价相对合理。如果没有实现承诺就需要原股东用现金补偿给上市公司,如果这些股东还拿了上市公司的股份,那这些股份就0元回购注销。没完成承诺,说明收购时的交易定价过高,标的公司不值那么多钱,上市公司如能顺利收回承诺补偿款,则能全部或部分弥补收购造成的损失,如果收不回承诺补偿款,则收购造成的损失无法得到弥补,上市公司及全体股东的权益受到损害2014到2018年,是上市公司收购的黄金期,也是各种暴雷期,因为收购的很多公司没有兑现业绩承诺,上市公司要进行商誉减值,双方都受到损失。因为如果这家公司业绩没有完成,一般来说,根据企业会计准则,同时要对其进行商誉减值测试,很大概率就要进行减值。所以,没有完成业绩承诺的,基本判负面,至于影响程度,看金额即可。
同时,关注公司为督促承诺履行所采取的措施是否及时充分;如出现承诺变更,关注变更承诺的必要性和变更方案的合理性。因此,反对不可抗力以外的一切不履行承诺和变更承诺事项。
一般情况下,资质证书的变化对上市公司的股价没什么影响,但是这个资质证书如果是比较稀缺的,那上市公司就要进行公告,它对公司的股价也是会有比较大的影响。部分行业的上市公司壁垒就是各种资质,所以显得比较重要。但是从市场反应来说,即使比较大的资质,好像对股价影响也不是很大,除非是特别稀缺的。
停复牌是指上市公司可能要发生重大事项,或者重大事项已经有结果时,对股票交易的一种停牌和复牌制度。根据市场反应来看,复牌后,不是跌停就是涨停,取决于这个事项对上市公司是好事还是坏事。现在的停牌时间比较短了,以前很多公司的停牌都是好几个月甚至好几年。
一看标题就知道,这家公司遇到了难题但是有了初步解决的方案。但也具体看看到底是处于前期阶段还是有了定论,是否有详细的方案,有了新的投资人?这个投资人牛不牛?如果是国企背景,当然就是大好事了。如果只是说要准备进行债务重组了,那就还早着。
比债务重组更惨的就是破产重整,到了这个地步,公司基本是很难挽回了,大概率要换业务换大股东,这个事项要么成功,要么失败,也就直接退市了,所以参与到这家公司的股票无疑是火中取栗,刀口上舔血。
这里要分清概念,是公司发布了退市风险警示还是说退市公告?如果是退市风险警示,意思是说公司遇到了比较多的麻烦,但不一定马上可以解决掉,存在退市的风险。如果是退市公告,那就不要玩了。
上市公司发布的人员变动公告基本都是董监高,但不是谁离职都会对公司造成多大的影响,大部分情况下,谁离职了对公司都不会有影响。但部分职位和离职人员的数量得重视。上市公司的董事长、总经理、财务总监和董事会秘书是关系公司日常经营及影响公司股价的最重要的角色,这个人的变动,是个不好的信号。部分公司短时间内出现大量高管离职也是不好的信号,或者每年都有相关岗位的高管离职,也是公司管理层不稳定的问题。如某公司董事会秘书三年换了三个,试问这家公司能好到哪去?
每年的业绩预告及其快报相关公告都是个股价严重波动期,我们主要是要抓住它的发布时点,找到它发布时间的规律,在此之前买入就是个很好的投资机会。
每年的年度董事会上,上市公司都要就去年的会计师事务所是否续聘问题提交董事会审议并公告。一般来说,大部分上市公司都会续聘,因为双方都熟悉,方便后续操作,减少沟通成本。但是,有很多上市公司缺经常在年报发布前几个月甚至一个月临时决定变更会计师事务所,这个我们根本不用多想,肯定有问题。上市公司变更会计师事务所,在披露原因归咎为上市公司自身而非前任会计师事务所时,市场反应为负。此外,当上市公司披露的原因与前任会计师事务所报备的不一致时,也会在短期内产生负面的市场效应。
很多投资者一听到股份解禁,马上就精神紧张。股份上市流动分几种类型:首次公开发行前已发行股份上市流通、定增股上市流通、股改限售股份上市流通。首先要知道,股份解禁后可以上市流通,不等于它马上就会减持,如果是大股东、董监高要减持的话是会提前发布公告的,所以先不要慌。第二,像定增股解禁,除了大股东,其他机构的股份数量一般也不会太多,不用太担心。
募集资金投资项目是指公司上市书对外募集了资金并投资了一些项目。当募投项目发生一定变化时,就要对外公告。如变更募集资金用途,延期项目完工时间,调整具体投资明细等。作为投资者,我们要关注的是它的变化原因是什么?如变更资金用途,它的涉及金额大不大,变更好用到哪里去?如果是直接补流,说明公司对资金需求比较大,不然没必要去卡掉某个项目。如果是换到新的项目,那就没问题。如果是延期完工时间,是自身因素还是外部因素?
总的来说,募集资金投资项目的变化对股价影响不大。
可转换债券是指持有者可以在一定时期内按一定比例或价格将之转换成一定数量的另一种证券的债券。如果债券持有人不想转换,则可以继续持有债券,直到偿还期满时收取本金和利息,或者在流通市场出售变现。该债券利率一般低于普通公司的债券利率,企业发行可转换债券可以降低筹资成本。
发行可转债有一些财务条件,对投资者来说可以认为这家上市公司有一定的实力,一般认为是利好,但一般来说不影响公司大的基本面,是改良,其影响弱于重组和定向增发,因为后两者往往改变公司的运营方向。
如果一家上市公司开始发行可转债券,一般都认为会对于该公司的股票产生利好影响。发行债券是一种非常常见的融资手段。如果一家公司发行了公司债券,就意味着这家公司急需资金。而一家上市公司发行可转债券,往往意味着该公司有比较好的开发项目,但是缺乏资金。而好的开发项目对于上市公司是一个利好消息。当然发行可转债也可能会造成利空的影响,发行可转债会分流股市一部分资金,导致股价下跌,另外如果投资者将可转债转股,那么公司股本增加,有更多的人分享上市公司的发展成果,如果公司项目收益不稳定,或者行业趋势不确定甚至不好,发债可能会给企业带来不利的影响,导致股价下跌。
定向增发,简称定增,法律名称叫非公开发行股票,是指上市公司采取非公开的方式,向特定对象发行股票的行为。它是一种融资方式,就是上市公司通过发行股票,邀请投资者来认购,投资者取得上市公司相应数量的股票,上市公司拿到钱后就去做各种各样的事情,比如收购公司,新建厂房或干脆用来补充流动资金等。定向增发中的“定向“,是指针对特定人群,不是公开的(但是合法的哦),不是阿猫阿狗都可以来参与。增发就是指把上市公司的股票数量增加,变得更多,发行出去的这么一个过程。如某公司股本1000万股,做了一次增发,发行100万股股票,公司股本就增加到1100万股了。
应该说,能够得到证监会审核通过进行定向增发的上市公司,一般都是基本面相对较好的公司,定增的股票本身质地较优,一般在行业中处于领先地位,在同行业股票中有较好的超额收益能力,具备长线投资特点。上市公司定向增发,往往意味着优质资产的注入、各方面资源的整合、强力的资金支持等长期利好。通过引进战略投资者、实施并购或者整体上市,定向增发极有可能给上市公司的业绩增长带来立竿见影的效果。
从外部投资者角度来说,如何发现定向增发的投资机遇呢?笔者曾经发表过一篇《深度解读∣上市公司定增的逻辑》,这里详细介绍了各种影响。
上市公司发行债券一般对股价是正面影响,可以刺激股价上涨。发行企业债券有很多的目的,企业本身也需要进行发展,而企业发行债券以后对企业的项目有什么作用,这点需要大家及时的关注和调研,如果企业债券的项目不明确,那么就尽量不要投资。发行公司债券不一定是好事,因为这几年有很多上市公司根本还不起债。我们看到上市公司发行公司债券时,首先要仔细看它的财务状况,这几年的自由现金流是否能够覆盖它的利息?这是前提,然后是看它的财务结构,负债率是否过高?很有可能这次发行债券时拆东墙补西墙的权宜之计。
上市公司做股权激励是好事,对员工来说也是好事,对投资者来说,这是上市公司对自己信息的表现,固然对它也要有信心。评价股权激励的影响要从两个方面看待,一方面要考虑到公司的发展趋势和动向,不应简单因为股权激励里的业绩目标就盲目轻信(甚至部分上市公司会虚构一个达不到的业绩目标来博取眼球);另一方面,上市公司发布的指标过于简单的股权激励计划,要保持警惕,唯有为公司“量体裁衣”设计激励模式才能使股权激励真正落到实处。这几年,很多上市公司的股权激励都失败了,所以并不是所有上市公司都适合做股权激励,有些纯粹是为了锁住员工,有些则是为了故意抬高股价达到不可告人的目的。
感兴趣的朋友可以翻一下作者的《深度解读∣上市公司股权激励的应用逻辑》。
股份质押,简言之就是金融公司开了个当铺,上市公司股东把股份当在这里拿到钱,在约定日期要偿付本金和利息。根据交易所规定,任一股东所持公司 5%以上股份被质押、冻结、司法标记、司法拍卖、托管、设定信托或者限制表决权等,或者出现被强制过户风险时,上市公司都要对外公告。出于风控的安全考虑,股权质押有几个参数必须知道,一个是质押率,也就是通常讲的“打折”。1000万市值股票抵押给券商,人家就贷款给您500万,质押率一般情况是3至6折,根据您这人品和公司情况酌情定价。
所以,这里的主体就是指5%以上的股东,包括大股东、二股东和其他股东。我们更加关注的是大股东的股份质押情况。虽然说大股东的股份不会直接影响上市公司的经营,但在股票下跌时候无力补仓,最终的结果就是股份被强制平仓或者拍卖,上市公司陷入股权纷争,很有可能就会导致大股东或实控人发生变化。超过50%以上的股份质押都值得投资者充分重视,如果是质押率达到100%,说明大股东资金非常紧张,对上市公司的经营也会大大折扣。
一直以来,市场对上市公司股份减持都是十分敏感的,因为这种情况往往被视作不利的信号。而棱镜君认为股份减持不一定是负面信息,因为股份减持规则在不断演变,在引导资源配置、维护市场稳定、保护中小投资者等方面发挥重要作用,相关的市场逻辑已发生了变化。而且根据市场的反馈,部分上市公司的减持主体越减持,公司股价反而越上涨,越能得到市场的认可。原因在于上市公司股东减持有积极的影响和消极影响,正确把握不同主体不同目的不同阶段的减持,即是投资者的投资机会,也是上市公司资本管理的时机。详细内容可翻一番笔者曾发表的《上市公司股份减持攻略》。
大股东股份增持是好事,二股东增持不一定是好事。
股票回购是指上市公司用现金或其他方式买回在二级市场交易的股票,回购后流通中的股票数量减少,所以回购对上市公司来说是一个利好消息。但对股票市场的影响要从短期影响和长期影响来分析。短期来看,当上市公司公布回购消息的时候,可能会刺激股价短暂上涨,但不可能大幅上涨;回购是上市公司向市场上传递公司股价被低估的情形,长远来看,表明公司有足够的现金流,可以刺激股价上涨;回购是反收购手段,回购后每股收益增加,收购方需要付出更多的资金,并且提高资金的使用效率改善资本结构,还维护了公司形象。
股份注销一般是涉及前期股份授予的事项,因不满足继续持有的条件而由上市公司回购进行注销,如上市公司通过发行股份购买标的公司,标的公司股东取得上市公司股份,但约定三年的业绩目标,如果没实现,则由上市公司回购注销。此类注销本身并不会对股价造成大的影响,但是没有完成业绩承诺这件事情会对公司股价造成影响。
股权转让是市场上经常出现的公司股东行使股权的一种方式。是指公司股东依法将其股东权益有偿转让给他人,使他人取得公司的股权。可以简单理解为公司股东出售股权换取资产。大股东转让股份给外部人员但不涉及控股权,不是好事。大股东转让股份达到控制权标准,是个好事。
根据《深交所股票交易规则》5.4.3的规定,股票、封闭式基金竞价交易出现下列情形之一的,属于异常波动,上市公司应当技术对外公告:(一)连续三个交易日内日收盘价涨跌幅偏离值累计达到±20%的;(二)ST 和*ST 股票连续三个交易日内日收盘价涨跌幅偏离值累计达到±12%的;(三)连续三个交易日内日均换手率与前五个交易日的日均换手率的比值达到 30 倍,且该证券连续三个交易日内的累计换手率达到 20%的;(四)证监会或本所认为属于异常波动的其他情形。异常波动指标自相关信息披露义务人发布异常波动公告或复牌之日起重新计算。
这里我们主要关注的是什么原因导致它异动?如果大盘普遍涨,那就是正常的异动,这个公告对你的投资决策没有多大的意义。当然,上市公司一般都会在公告里明确说明是否存在除了大盘因素外的原因。如果上市公司说没有其他原因,那就真的没有事情了吗?一般来说,股票异动了,肯定有大事发生。但有可能异动了,背后的人就暂时停止推进项目了。这个要结合上市公司当前的现状来分析,如是否是业绩颓势,管理层正在寻找出路。
以上,受于篇幅限制,仅仅是针对上市公司中比较常见的三十六项做了简单的一般性讲解,具体影响要结合具体的公司才能分析准确,但对初阶者来说,还是有很大的参考价值的。
上市公司涉及事项众多,棱镜君后续将继续分专题进行深入分析分享,欢迎各位读者关注棱镜君,了解最新动态!
——End——
【喜欢就点个赞,关注一下呗!】
棱镜洞察,让国人更懂上市公司!
版权声明:我们致力于保护作者版权,注重分享,被刊用文章【会计政策是指(深度解读)】因无法核实真实出处,未能及时与作者取得联系,或有版权异议的,请联系管理员,我们会立即处理! 部分文章是来自自研大数据AI进行生成,内容摘自(百度百科,百度知道,头条百科,中国民法典,刑法,牛津词典,新华词典,汉语词典,国家院校,科普平台)等数据,内容仅供学习参考,不准确地方联系删除处理!;
工作时间:8:00-18:00
客服电话
电子邮件
beimuxi@protonmail.com
扫码二维码
获取最新动态
