退役军人优待证按照国家统一要求,目前退役军人和优抚对象正在信息采集,很多老兵已经完成这一项工作,还有部分的确还没有开始。
很多老兵关心的优待证到底有哪些优待?还有的老兵竟然把老年证拿来和优待证相比,说优待证没什么作用,其实是两个不同的概念。
今天我们一起分享一下优待证有七大优待,和战友们分享一下:
图片来自网络
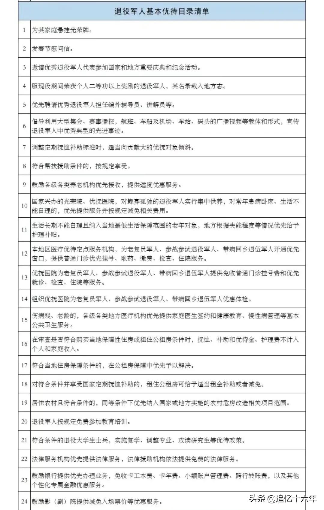
首先让大家了解一下优待证优待项目分为两种,一个是国家层面规定的优待目录,二是各省规定的优待目,我把国家规定的优待目录展示给大家看一下。各省的都不一样,你可以自行查询。
图片来自网络
第一个优待是:我们经常出门的战友都知道,退役军人和优抚对象在做火车、公路、航空、旅游风景区、博物馆、及银行单位等都张贴明显标志。军人和退役军人优先服务。
图片来自网络
第二个优待是:和每位老兵的健康有直接联系,现在各大医院每天患者都是很多,排队大大占用了很多时间,退役老兵可以享受提前挂号的服务。
图片来自网络
第三个优待是:对于爱旅游的老兵的福利来了,退役军人在公办公园、风景名胜区、旅游风景区、博物馆等等,减免门票费,各地的规定的政策不一样,退役老兵出示优待证门票可以免减免。
图片来自网络
第四个优待是:不是说所有的景区对退役老兵都是免费的,在一些民营旅游景区、博物馆、纪念馆等,由于投资方属于个人,如果退役老兵想进去参观,费用不能免费,实行对老兵优先购票有优惠;
图片来自网络
第五个优待是:老兵在政府单位办事,一件事去了好几趟,排队人多,这下好了,退役老兵可以享受是优先办理居民服务事项;
图片来自网络
第六优待是:现在养老机构是很多老年人安享晚年的住处,老兵也不例外,特别是公办的人非常多。老兵入住公办养老机构的,同等条件优先收养或入住;
图片来自网络
第七个优待是:退役老兵是我们尊重的人,孤老退役军人需要社会的关爱,他们年轻时候把青春献给了国家,孤老退役军人根据自己意愿住进光荣院、敬老院。
图片来自网络
战友们,我们都是光荣的退役军人,退役军人成为全社会受尊敬的人。我们要维护这份荣誉,退伍不褪色,感谢国家给退役老兵的这些优待,特别是让特殊情况的老兵老有所依,给予了相关的优待。
各地的优待目录还是挺多优待的,大家可以自行查询一下,这7大优待感觉怎么样?欢迎在评论区留言分享…#退伍军人##我要上 头条##退役军人#
版权声明:我们致力于保护作者版权,注重分享,被刊用文章【退役军人优待证有什么用(有老兵说优待证用处不大)】因无法核实真实出处,未能及时与作者取得联系,或有版权异议的,请联系管理员,我们会立即处理! 部分文章是来自自研大数据AI进行生成,内容摘自(百度百科,百度知道,头条百科,中国民法典,刑法,牛津词典,新华词典,汉语词典,国家院校,科普平台)等数据,内容仅供学习参考,不准确地方联系删除处理!;
工作时间:8:00-18:00
客服电话
电子邮件
beimuxi@protonmail.com
扫码二维码
获取最新动态
