在职场中,最忌讳的就是职责不明,在我们财务部更是如此,只有各司其职,做好各自的事情,才能避免给公司造成不必要的损失。
除了职场中的会计要了解财务各岗位的工作流程,想要转岗做会计的,也需要了解清楚。
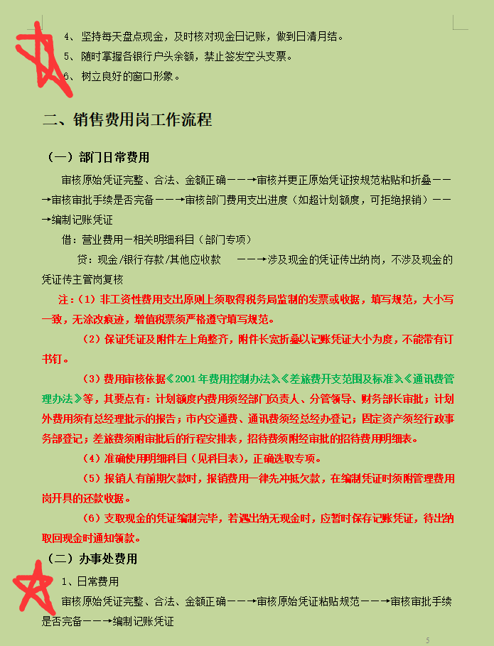
今天小编给大家分享一下,刘会计编制的财务工作流程,从出纳到主管各个岗位全都包含,收藏备用吧
(文末有福利)
篇幅有限,无法展示齐全,想要领取完整版财务工作流程资料的朋友。
【财务工作流程资料领取方式:】
1、下方评论区留言:想要学习!并转发收藏
2、点击小编头像,私我回复:【资料】二字领取哈!
记得看清第二步哦!完整版的。
版权声明:我们致力于保护作者版权,注重分享,被刊用文章【刘会计(看完刘会计编制的财务工作流程)】因无法核实真实出处,未能及时与作者取得联系,或有版权异议的,请联系管理员,我们会立即处理! 部分文章是来自自研大数据AI进行生成,内容摘自(百度百科,百度知道,头条百科,中国民法典,刑法,牛津词典,新华词典,汉语词典,国家院校,科普平台)等数据,内容仅供学习参考,不准确地方联系删除处理!;
工作时间:8:00-18:00
客服电话
电子邮件
beimuxi@protonmail.com
扫码二维码
获取最新动态
