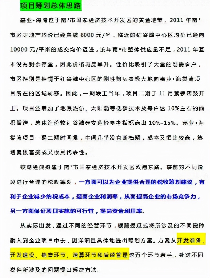
还记得第一次跳槽就是从制造业跨行业去了房地产行业,听说房地产会计工资高,没想到的是新手入职就能有8K,了解到了这些,更坚定了我转行的决心,虽然没有房地产行业经验,但是好在自己前期也准备了很多,还算比较顺利地入职了一家本土的房地产企业,工资刚入职就是原来的一番,其他的公司年末奖金还不算在内。
现在在房地产行业也有五年多了,也算是积累了一些经验,有不少的小伙伴咨询房地产会计的账务处理流程,今天就在这里和大家展示一下,整理的全套房地产会计账务处理流程,下面一起来看看吧,希望对你有所帮助。
内容很多,文章篇幅有限,这里就不再一一展示了。
版权声明:我们致力于保护作者版权,注重分享,被刊用文章【房地产会计(房地产会计有多香)】因无法核实真实出处,未能及时与作者取得联系,或有版权异议的,请联系管理员,我们会立即处理! 部分文章是来自自研大数据AI进行生成,内容摘自(百度百科,百度知道,头条百科,中国民法典,刑法,牛津词典,新华词典,汉语词典,国家院校,科普平台)等数据,内容仅供学习参考,不准确地方联系删除处理!;
工作时间:8:00-18:00
客服电话
电子邮件
beimuxi@protonmail.com
扫码二维码
获取最新动态
