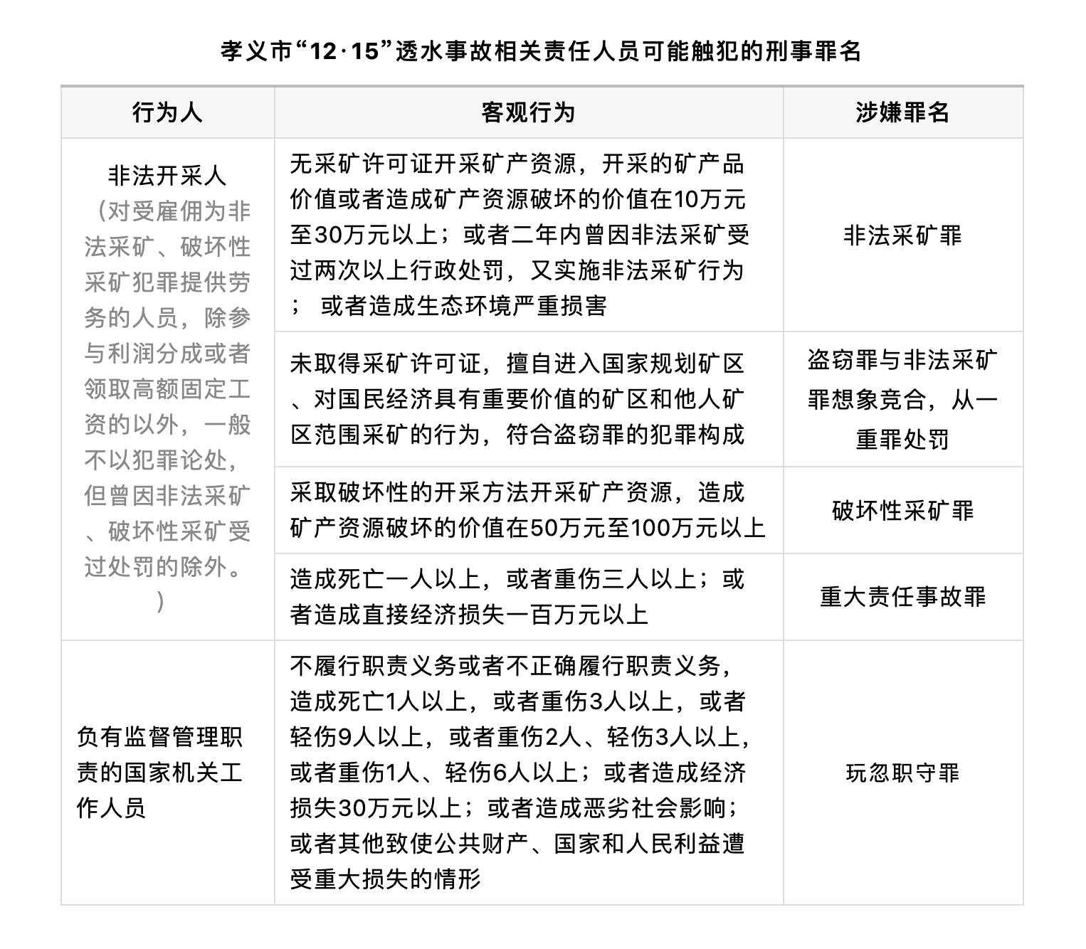
现场抢险救援时案件侦破工作同步展开,公安机关初步掌握非法盗采主要犯罪嫌疑人8名。
应急管理部持续调度指导山西孝义盗采煤炭资源犯罪导致透水事故救援处置,国务院安委会决定对事故查处进行挂牌督办12月15日23时许,山西省孝义市西辛庄镇杜西沟村因盗采煤炭资源导致透水事故后,应急管理部与现场保持视频连线,持续调度指导救援处置工作。
国务院安委会决定,对该起事故查处进行挂牌督办,要求山西省抓紧组织调查取证、全力追捕在逃人员、依法依规追责问责;吸取教训、举一反三,迅速组织开展专项整治,深入排查、严厉打击非法盗采行为。
国务院安委会办公室、应急管理部召开全国视频会议,部署扎实做好岁末年初安全防范工作。12月16日会议要求各产煤省份相关部门要切实负起责任,迅速组织开展打击非法盗采矿产资源专项整治,全面深入排查私采乱挖、待关又采、以建待采、关闭后又死灰复燃、停产整顿私自偷采,以及不具备安全条件的技改煤矿提前进入生产、正常生产矿井超核定能力产煤等行为,发现一起查处一起,特别是非法盗采的,要依法追究刑事责任。
对发现公职人员失职渎职甚至充当“保护伞”的,要将有关线索及时移送纪检监察部门严肃追责问责。
山西省孝义市盗采煤炭资源案涉案矿主杜某落网新京报报道:矿主系当地村民杜某,其在事发后不顾工人安危当即逃离现场,一度给救援带来很大困难。村干部称,杜某原为货车司机,家境一般,或因近期煤价上涨与人合伙盗采。截止12月19日,8名犯罪嫌疑人已全部控制,案件调查已经展开,将依法依纪追究相关责任。
国家禁止一切形式的非法采矿行为。开采矿产资源必须要取得政府部门的审批,并且需要按照法律的规定进行开采,非法开采构成犯罪的,会被追究刑事责任。
非法采矿罪、破坏性采矿罪
【非法采矿罪】违反矿产资源法的规定,未取得采矿许可证擅自采矿,擅自进入国家规划矿区、对国民经济具有重要价值的矿区和他人矿区范围采矿,或者擅自开采国家规定实行保护性开采的特定矿种,情节严重的,处三年以下有期徒刑、拘役或者管制,并处或者单处罚金;情节特别严重的,处三年以上七年以下有期徒刑,并处罚金。
【破坏性采矿罪】违反矿产资源法的规定,采取破坏性的开采方法开采矿产资源,造成矿产资源严重破坏的,处五年以下有期徒刑或者拘役,并处罚金。
违反《中华人民共和国矿产资源法》《中华人民共和国水法》等法律、行政法规有关矿产资源开发、利用、保护和管理的规定的,应当认定为刑法第三百四十三条规定的“违反矿产资源法的规定”。
《矿产资源法实施细则》第二条规定:“矿产资源是指由地质作用形成的,具有利用价值的,呈固态、液态、气态的自然资源。矿产资源的矿种和分类见本细则所附《矿产资源分类细目》。新发现的矿种由国务院地质矿产主管部门报国务院批准后公布。”
造成矿产资源破坏的价值在50万元至100万元以上,或者造成国家规划矿区、对国民经济具有重要价值的矿区和国家规定实行保护性开采的特定矿种资源破坏的价值在25万元至50万元以上的,应当认定为破坏性采矿罪规定的“造成矿产资源严重破坏”。
非法开采的矿产品价值,根据销赃数额认定;无销赃数额,销赃数额难以查证,或者根据销赃数额认定明显不合理的,根据矿产品价格和数量认定。
矿产品价值难以确定的,依据下列机构出具的报告,结合其他证据作出认定:
(一)价格认证机构出具的报告;
(二)省级以上人民政府国土资源、水行政、海洋等主管部门出具的报告;
(三)国务院水行政主管部门在国家确定的重要江河、湖泊设立的流域管理机构出具的报告。
由省级以上人民政府国土资源主管部门就造成矿产资源破坏的价值、是否属于破坏性开采方法出具报告,结合其他证据作出认定。
(一)无许可证的;
(二)许可证被注销、吊销、撤销的;
(三)超越许可证规定的矿区范围或者开采范围的;
(四)超出许可证规定的矿种的(共生、伴生矿种除外);
(五)其他未取得许可证的情形。
非法采矿行为构成犯罪,并造成重大伤亡事故或者其他严重后果,同时构成本罪和第134条规定的重大责任事故罪或者第135条规定的重大劳动安全事故罪的,依照数罪并罚的规定处罚。
非法采矿情节严重,同时非法排放、倾倒、处置有害物质严重污染环境的,以非法采矿罪与污染环境罪实行数罪并罚。
未取得采矿许可证擅自采矿的,擅自进入国家规划矿区、对国民经济具有重要价值的矿区和他人矿区范围采矿的行为,符合盗窃罪的犯罪构成的,属于想象竞合,应从一重罪处罚。
非法采矿行为同时触犯非法占用农用地罪的,按想象竞合处理。
重大责任事故罪
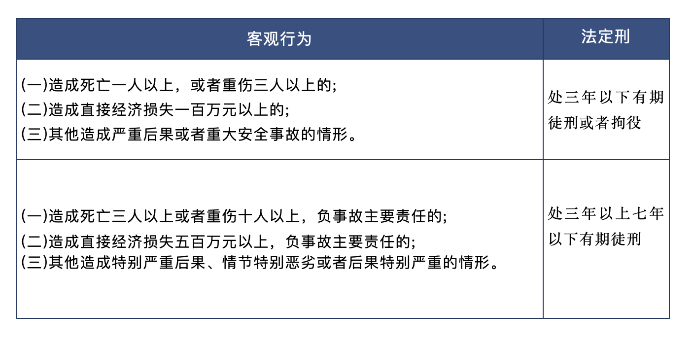
【重大责任事故罪】在生产、作业中违反有关安全管理的规定,因而发生重大伤亡事故或者造成其他严重后果的,处三年以下有期徒刑或者拘役;情节特别恶劣的,处三年以上七年以下有期徒刑。
【强令、组织他人违章冒险作业罪】强令他人违章冒险作业,或者明知存在重大事故隐患而不排除,仍冒险组织作业,因而发生重大伤亡事故或者造成其他严重后果的,处五年以下有期徒刑或者拘役;情节特别恶劣的,处五年以上有期徒刑。
重大责任事故罪的犯罪主体包括两类人员:一类是对生产、作业负有组织、指挥或者管理职责的负责人、管理人员、实际控制人、投资人等人员,另一类是直接从事生产、作业的人员。
(1)未依法取得安全许可证件或者安全许可证件过期、被暂扣、吊销、注销后从事生产经营活动的;
(2)关闭、破坏必要的安全监控和报警设备的;
(3)已经发现事故隐患,经有关部门或者个人提出后,仍不采取措施的;
(4)一年内曾因危害生产安全违法犯罪活动受过行政处罚或者刑事处罚的;
(5)采取弄虚作假、行贿等手段,故意逃避、阻挠负有安全监督管理职责的部门实施监督检查的;
(6)安全事故发生后转移财产意图逃避承担责任的;
(7)其他从重处罚的情形。
玩忽职守罪
【滥用职权罪】【玩忽职守罪】国家机关工作人员滥用职权或者玩忽职守,致使公共财产、国家和人民利益遭受重大损失的,处三年以下有期徒刑或者拘役;情节特别严重的,处三年以上七年以下有期徒刑。本法另有规定的,依照规定。
国家机关工作人员徇私舞弊,犯前款罪的,处五年以下有期徒刑或者拘役;情节特别严重的,处五年以上十年以下有期徒刑。本法另有规定的,依照规定。
玩忽职守罪在客观方面表现为国家机关工作人员违反工作纪律、规章制度,不履行职责义务或者不正确履行职责义务,致使公共财产、国家和人民利益遭受重大损失的行为,包括作为和不作为。本罪为结果犯,构成本罪,不仅要有玩忽职守的行为,而且必须具有公共财产、国家和人民利益造成重大损失的结果。
孝义市“12·15”透水事故相关责任人员可能触犯的刑事罪名
版权声明:我们致力于保护作者版权,注重分享,被刊用文章【刑法135条(孝义市)】因无法核实真实出处,未能及时与作者取得联系,或有版权异议的,请联系管理员,我们会立即处理! 部分文章是来自自研大数据AI进行生成,内容摘自(百度百科,百度知道,头条百科,中国民法典,刑法,牛津词典,新华词典,汉语词典,国家院校,科普平台)等数据,内容仅供学习参考,不准确地方联系删除处理!;
工作时间:8:00-18:00
客服电话
电子邮件
beimuxi@protonmail.com
扫码二维码
获取最新动态
